Suppr超能文献

hnRNPM通过不同机制在人和禽细胞中调控甲型流感病毒复制:对跨物种传播的影响

hnRNPM regulates influenza A virus replication through distinct mechanisms in human and avian cells: implications for cross-species transmission.

作者信息

Zhang Qin, Zhang Lei, Li Jinghua, Zhang Wenyu, Wang Jianwei, Deng Tao

机构信息

Laboratory of Pathogen Microbiology and Immunology, Institute of Microbiology, Chinese Academy of Sciences, Beijing, China.

University of Chinese Academy of Sciences, Beijing, China.

出版信息

J Virol. 2025 Jun 17;99(6):e0006725. doi: 10.1128/jvi.00067-25. Epub 2025 May 28.

Abstract

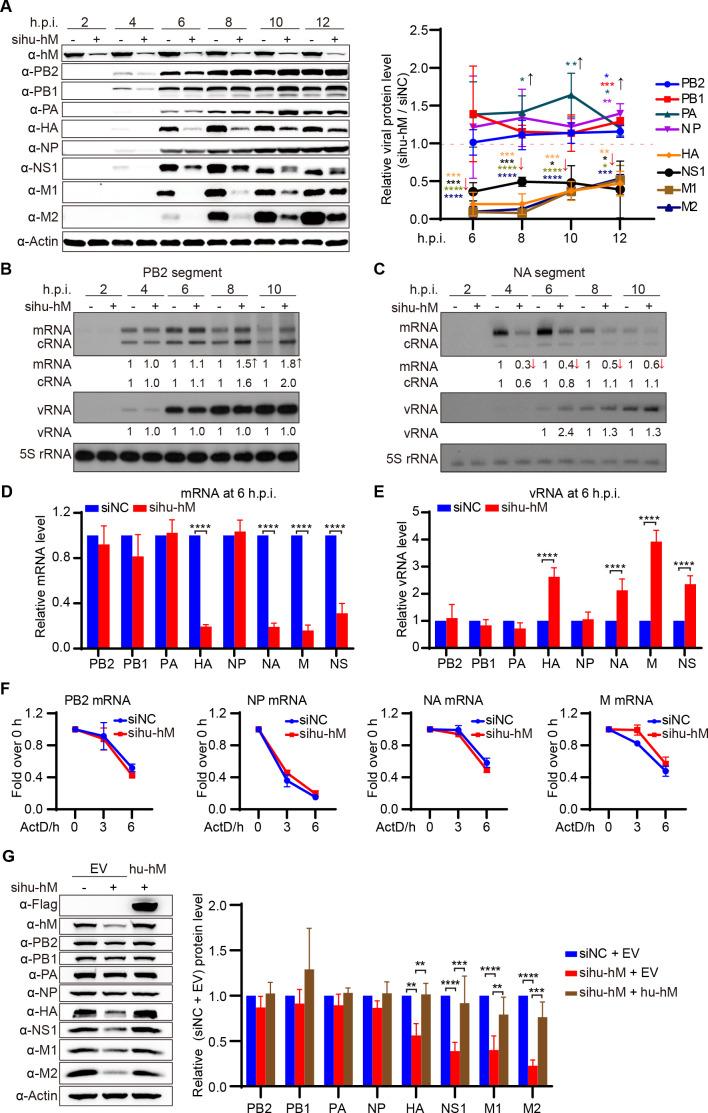
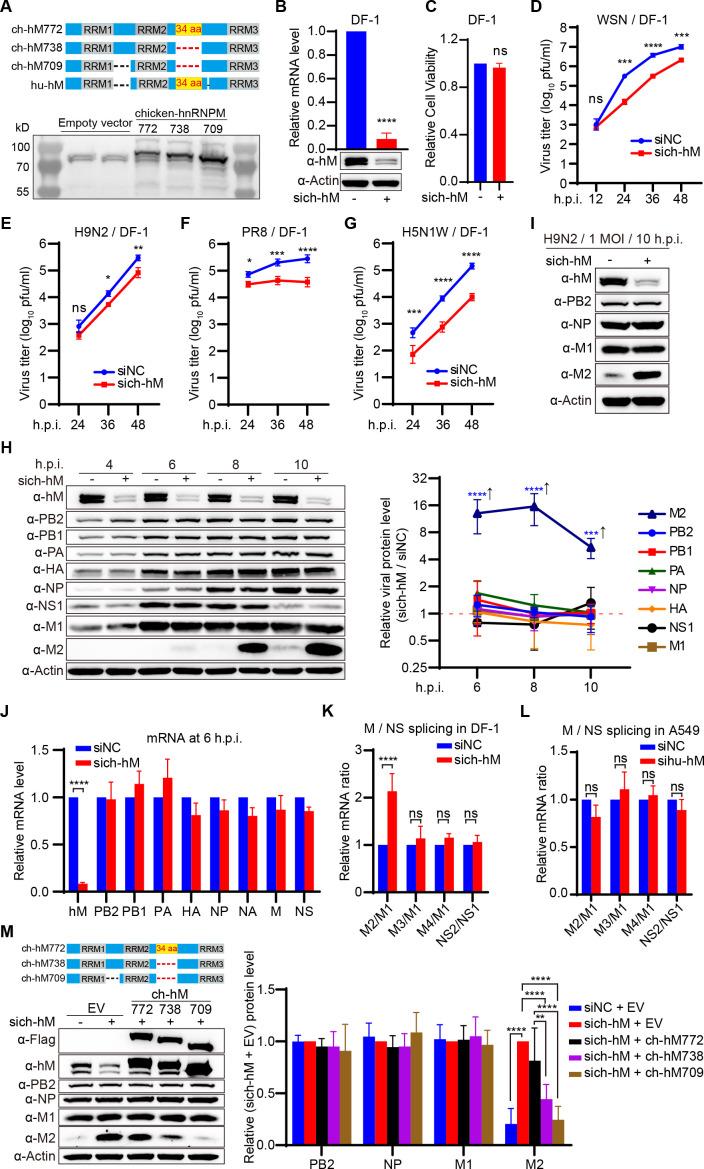
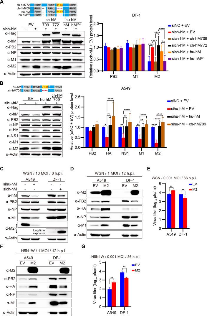
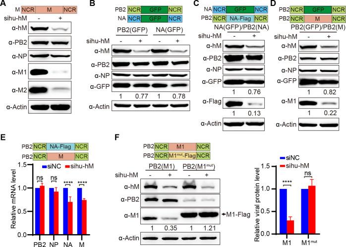
The eight-segmented RNA genome of influenza A virus (IAV) is transcribed and spliced into 10 major viral mRNAs in the nucleus of infected cells. Both transcription and splicing are facilitated by the host RNA polymerase II (Pol II) machinery via interactions between the viral ribonucleoprotein (vRNP) complex and various host factors. In this study, we demonstrate that IAV vRNPs recruit species-specific heterogeneous nuclear ribonucleoprotein M (hnRNPM) to support their replication in human and avian cells through distinct mechanisms. In A549 cells, human hnRNPM specifically facilitates the efficient transcription of HA, NA, M, and NS segments of WSN virus in a gene coding sequence-dependent manner. In contrast, in DF-1 cells, chicken hnRNPM restricts excessive splicing of M segment mRNA to ensure proper M2 protein production. Notably, human hnRNPM, with 34 additional amino acids compared with its chicken counterpart, fails to inhibit the M2 expression in DF-1 cells, whereas both human and chicken hnRNPM regulate WSN virus replication similarly in A549 cells. These findings highlight the host-specific roles of M2 levels in IAV replication and reveal how IAV co-opts host factors through virus genome sequence-dependent and host species-specific mechanisms, underscoring its high flexibility and adaptability during cross-species transmission.IMPORTANCEThe transcription and splicing of IAV genome in the nucleus of infected cells are precisely regulated to produce optimal amounts of viral proteins, ensuring efficient virus replication. In this study, we discovered that human hnRNPM regulates the IAV segment-specific differential transcription in a coding sequence-dependent manner in human cells. In contrast, chicken hnRNPM specifically inhibits M2 mRNA splicing to maintain proper M2 protein levels in avian cells. These species-specific regulatory mechanisms highlight the distinct replication strategies employed by IAV in human versus avian cells and underscore the complexity of cross-species transmission.

摘要

甲型流感病毒(IAV)的八节段RNA基因组在受感染细胞的细胞核中被转录并剪接成10种主要的病毒mRNA。转录和剪接均由宿主RNA聚合酶II(Pol II)机制通过病毒核糖核蛋白(vRNP)复合体与各种宿主因子之间的相互作用来促进。在本研究中,我们证明IAV vRNPs招募物种特异性的异质性核核糖核蛋白M(hnRNPM),通过不同机制支持其在人和禽细胞中的复制。在A549细胞中,人hnRNPM以基因编码序列依赖的方式特异性促进WSN病毒HA、NA、M和NS节段的高效转录。相反,在DF-1细胞中,鸡hnRNPM限制M节段mRNA的过度剪接,以确保适当的M2蛋白产生。值得注意的是,与人hnRNPM相比,鸡hnRNPM多出34个氨基酸,它无法抑制DF-1细胞中M2的表达,而人和鸡hnRNPM在A549细胞中对WSN病毒复制的调节相似。这些发现突出了M2水平在IAV复制中的宿主特异性作用,并揭示了IAV如何通过病毒基因组序列依赖和宿主物种特异性机制来利用宿主因子,强调了其在跨物种传播过程中的高度灵活性和适应性。

重要性

IAV基因组在受感染细胞细胞核中的转录和剪接受到精确调控,以产生最佳量的病毒蛋白,确保病毒高效复制。在本研究中,我们发现人hnRNPM在人细胞中以编码序列依赖的方式调节IAV节段特异性差异转录。相反,鸡hnRNPM特异性抑制M2 mRNA剪接,以维持禽细胞中适当的M2蛋白水平。这些物种特异性调控机制突出了IAV在人细胞和禽细胞中采用的不同复制策略,并强调了跨物种传播的复杂性。

https://cdn.ncbi.nlm.nih.gov/pmc/blobs/d054/12172489/c25db8127005/jvi.00067-25.f001.jpg

文献AI研究员

20分钟写一篇综述,助力文献阅读效率提升50倍。

立即体验

用中文搜PubMed

大模型驱动的PubMed中文搜索引擎

马上搜索

文档翻译

学术文献翻译模型,支持多种主流文档格式。

立即体验