Suppr超能文献

鳜科鱼类性染色体的组装与分析表明,一个超级基因驱动了性染色体的起源和更替。

Assembly and analysis of Sinipercidae fish sex chromosomes reveals that a supergene drives sex chromosome origin and turnover.

作者信息

Han Chong, Liu Shiyan, Peng Suhan, Liu Shuang, Zeng Junyan, Chen Jiehu, Lin Haoran, Li Cai, Li Shuisheng, Zhang Yong

机构信息

State Key Laboratory of Biocontrol and School of Life Sciences, Southern Marine Science and Engineering Guangdong Laboratory (Zhuhai), Guangdong Provincial Key Laboratory for Aquatic Economic Animals and Guangdong Provincial Engineering Technology Research Center for Healthy Breeding of Important Economic Fish, Institute of Aquatic Economic Animals, Sun Yat-Sen University, Guangzhou, 510275, China.

School of Life Sciences, Guangzhou University, Guangzhou, 51006, China.

出版信息

Adv Biotechnol (Singap). 2025 May 28;3(2):17. doi: 10.1007/s44307-025-00068-6.

Abstract

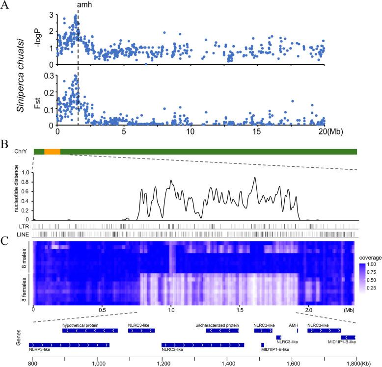
The sex chromosomes of fish are usually homomorphic and recently derived, making them an ideal model to understand the origin and evolution of sex chromosomes in vertebrates. Here, combined Pacbio, Hi-C, and Illumina sequencing of the male mandarin fish (Siniperca chuatsi) genome enabled the assembly of a high-quality chromosome-level genome, including highly resolved X and Y chromosome assemblies. Genome wide association study (GWAS) and coverage information analysis revealed a 2.0 Mbp sex determining region (SDR). A Y-specific duplication of the anti-Müllerian hormone (amh) gene, amhy, was identified that encoded a truncated AMH protein. Loss of function and overexpression experiments demonstrated that amhy may act as a male sex-determining gene (SDG). GWAS led to the identification of a common sex chromosome (Chr24) and SDG (amhy) in S. scherzeri, while another sex chromosome (Chr11) was identified in Coreoperca whiteheadi. Interestingly, completely conserved protein coding sequences of amhy were commonly identified in male S. chuatsi, S. scherzeri, and S. knerii. These results support a classic model for the origin and evolution of early sex chromosomes and suggest that amhy is a super SDG that can drive the origin and turnover of sex chromosome in vertebrates.

摘要

鱼类的性染色体通常是同形的且是最近演化而来的,这使其成为理解脊椎动物性染色体起源和演化的理想模型。在此,通过对雄性鳜鱼(Siniperca chuatsi)基因组进行Pacbio、Hi-C和Illumina测序相结合,实现了高质量染色体水平基因组的组装,包括高度解析的X和Y染色体组装。全基因组关联研究(GWAS)和覆盖信息分析揭示了一个2.0兆碱基对的性别决定区域(SDR)。鉴定出抗缪勒氏管激素(amh)基因的Y特异性重复基因amhy,其编码一种截短的AMH蛋白。功能丧失和过表达实验表明,amhy可能作为雄性性别决定基因(SDG)发挥作用。GWAS导致在斑鳜(S. scherzeri)中鉴定出一条共同的性染色体(Chr24)和SDG(amhy),而在宽头光唇鱼(Coreoperca whiteheadi)中鉴定出另一条性染色体(Chr11)。有趣的是,在雄性鳜鱼、斑鳜和大眼鳜(S. knerii)中普遍鉴定出amhy完全保守的蛋白质编码序列。这些结果支持了早期性染色体起源和演化的经典模型,并表明amhy是一个超级SDG,能够驱动脊椎动物性染色体的起源和更替。

https://cdn.ncbi.nlm.nih.gov/pmc/blobs/f7fe/12119445/8896e41ad64d/44307_2025_68_Fig1_HTML.jpg

文献AI研究员

20分钟写一篇综述,助力文献阅读效率提升50倍。

立即体验

用中文搜PubMed

大模型驱动的PubMed中文搜索引擎

马上搜索

文档翻译

学术文献翻译模型,支持多种主流文档格式。

立即体验