Suppr超能文献

急性髓系白血病表观遗传亚型的综合分析:一项结合机器学习以获得预后和治疗见解的多中心研究。

Integrative analysis of epigenetic subtypes in acute myeloid Leukemia: A multi-center study combining machine learning for prognostic and therapeutic insights.

作者信息

Li Jincan, Wang Shengyue

机构信息

Shanghai Institute of Hematology, State Key Laboratory of Medical Genomics, National Research Centre for Translational Medicine at Shanghai, Ruijin Hospital affiliated to Shanghai Jiao Tong University School of Medicine, Shanghai, China.

出版信息

PLoS One. 2025 May 28;20(5):e0324380. doi: 10.1371/journal.pone.0324380. eCollection 2025.

Abstract

BACKGROUND

Acute Myeloid Leukemia (AML) exhibits significant heterogeneity in clinical outcomes, yet current prognostic stratification systems based on genetic alterations alone cannot fully capture this complexity. This study aimed to develop an integrated epigenetic-based classification system and evaluate its prognostic value.

METHODS

We performed multi-omics analysis on five independent cohorts totaling 1,103 AML patients. The Cancer Genome Atlas-Acute Myeloid Leukemia (TCGA-LAML) cohort (n = 83) provided comprehensive multi-omics data including DNA methylation profiles (Illumina 450K platform), RNA sequencing (mRNA, lncRNA, and miRNA), and somatic mutation profiles. The BEAT (n = 649), TARGET (n = 156), GSE12417 (n = 79), and GSE37642 (n = 136) cohorts contributed transcriptome data. Molecular subtypes were identified using empirical Bayes-based clustering on the TCGA cohort. LSC17 scores were calculated using a validated 17-gene expression signature. A random survival forest model was developed integrating molecular features with LSC17 scores, validated across all cohorts. Immune microenvironment analysis employed multiple deconvolution methods (ESTIMATE, CIBERSORT, xCell) and pathway analysis (GSVA, GSEA). Drug sensitivity was predicted using the pRRophetic algorithm with GDSC database reference.

RESULTS

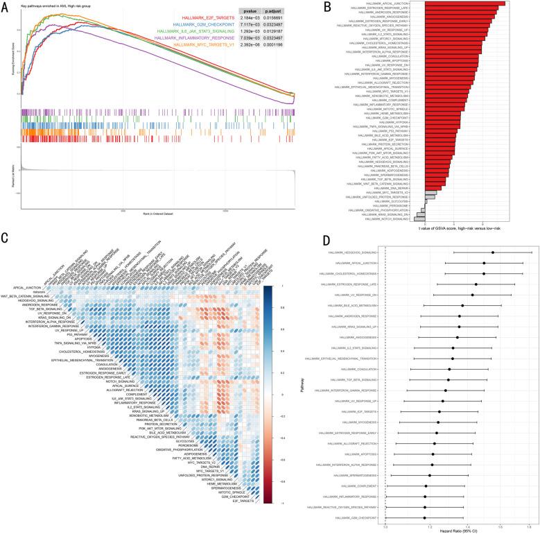
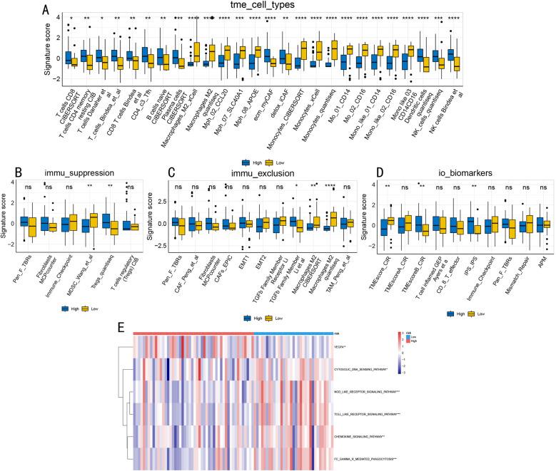
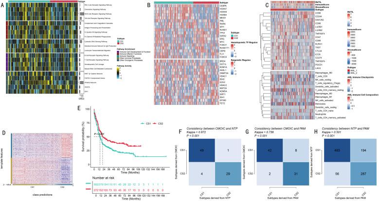
Multi-omics integration revealed two molecularly distinct AML subtypes with significant survival differences (CS2 vs CS1, P < 0.001). The random survival forest model, incorporating 20 key epigenetic features (including CPNE8, CD109, and CHRDL1) and LSC17 scores, achieved superior prognostic accuracy (C-index: 0.72-0.78) across validation cohorts. Both epigenetic risk score (HR = 2.45, 95%CI: 1.86-3.24) and LSC17 score (HR = 1.89, 95%CI: 1.42-2.51) maintained independent prognostic value in multivariate analysis. Integration of both scores in a nomogram improved 1-, 3-, and 5-year survival predictions (C-index: 0.81). High-risk patients exhibited distinct immune profiles with elevated M2 macrophages (1.8-fold) and Tregs (2.3-fold), while low-risk patients showed enhanced NK cell activity (2.1-fold). Drug sensitivity analysis identified differential responses to epigenetic regulators (LAQ824, P = 0.000139; MS-275, P = 0.00104) and proteasome inhibitors (Bortezomib, P = 0.00747; MG-132, P = 0.0106) between risk groups.

CONCLUSIONS

This integrated classification system combining epigenetic features and stem cell signatures provides new insights into AML heterogeneity and therapeutic targeting. The complementary nature of epigenetic and stem cell-related prognostic factors suggests potential for improved risk stratification in clinical practice. Future prospective validation studies are warranted to confirm these findings.

摘要

背景

急性髓系白血病(AML)在临床预后方面表现出显著的异质性,但目前仅基于基因改变的预后分层系统无法完全捕捉这种复杂性。本研究旨在开发一种基于表观遗传学的综合分类系统,并评估其预后价值。

方法

我们对总共1103例AML患者的五个独立队列进行了多组学分析。癌症基因组图谱-急性髓系白血病(TCGA-LAML)队列(n = 83)提供了全面的多组学数据,包括DNA甲基化谱(Illumina 450K平台)、RNA测序(mRNA、lncRNA和miRNA)以及体细胞突变谱。BEAT(n = 649)、TARGET(n = 156)、GSE12417(n = 79)和GSE37642(n = 136)队列提供了转录组数据。使用基于经验贝叶斯的聚类方法在TCGA队列中识别分子亚型。使用经过验证的17基因表达特征计算LSC17评分。开发了一个将分子特征与LSC17评分相结合的随机生存森林模型,并在所有队列中进行验证。免疫微环境分析采用多种去卷积方法(ESTIMATE、CIBERSORT、xCell)和通路分析(GSVA、GSEA)。使用pRRophetic算法并参考GDSC数据库预测药物敏感性。

结果

多组学整合揭示了两种分子上不同的AML亚型,具有显著的生存差异(CS2与CS1,P < 0.001)。纳入20个关键表观遗传特征(包括CPNE8、CD109和CHRDL1)和LSC17评分的随机生存森林模型在验证队列中实现了卓越的预后准确性(C指数:0.72 - 0.78)。表观遗传风险评分(HR = 2.45,95%CI:1.86 - 3.24)和LSC17评分(HR = 1.89,95%CI:1.42 - 2.51)在多变量分析中均保持独立的预后价值。将两个评分整合到列线图中可改善1年、3年和5年生存预测(C指数:0.81)。高危患者表现出独特的免疫特征,M2巨噬细胞(1.8倍)和调节性T细胞(2.3倍)升高,而低危患者显示自然杀伤细胞活性增强(2.1倍)。药物敏感性分析确定了风险组之间对表观遗传调节剂(LAQ824,P = 0.000139;MS - 275,P = 0.00104)和蛋白酶体抑制剂(硼替佐米,P = 0.00747;MG - 132,P = 0.0106)的不同反应。

结论

这种结合表观遗传特征和干细胞特征的综合分类系统为AML的异质性和治疗靶点提供了新的见解。表观遗传和干细胞相关预后因素的互补性质表明在临床实践中改善风险分层具有潜力。未来需要进行前瞻性验证研究以证实这些发现。

https://cdn.ncbi.nlm.nih.gov/pmc/blobs/50c2/12118855/b1f61d741666/pone.0324380.g001.jpg

文献AI研究员

20分钟写一篇综述,助力文献阅读效率提升50倍。

立即体验

用中文搜PubMed

大模型驱动的PubMed中文搜索引擎

马上搜索

文档翻译

学术文献翻译模型,支持多种主流文档格式。

立即体验