Suppr超能文献

WNK1介导集落刺激因子-1诱导的巨胞饮作用以强化巨噬细胞谱系保真度。

WNK1 mediates M-CSF-induced macropinocytosis to enforce macrophage lineage fidelity.

作者信息

Trzeciak Alissa J, Liu Zong-Lin, Gatie Mohamed, Krebs Adam S, Saitz Rojas Waleska, O'Neal Anya J, Baako Ann K, Wang Zhaoquan, Nelson Justin, Miranda Isabella C, Uddin Jazib, Lipshutz Allie, Xie Jian, Huang Chou-Long, Saavedra Pedro H V, Hadjantonakis Anna-Katerina, Overholtzer Michael, Glickman Michael S, Subramanya Arohan R, Vierbuchen Thomas, Etchegaray Jon Iker, Lucas Christopher D, Parkhurst Christopher N, Perry Justin S A

机构信息

Immunology Program, Memorial Sloan Kettering Cancer Center, New York, NY, USA.

Louis V. Gerstner Jr. Graduate School of Biomedical Sciences, Memorial Sloan Kettering Cancer Center, New York, NY, USA.

出版信息

Nat Commun. 2025 May 28;16(1):4945. doi: 10.1038/s41467-025-59901-0.

Abstract

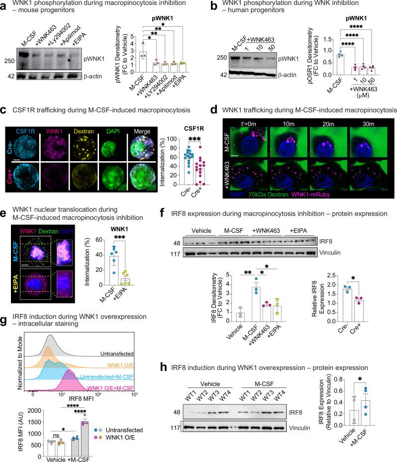
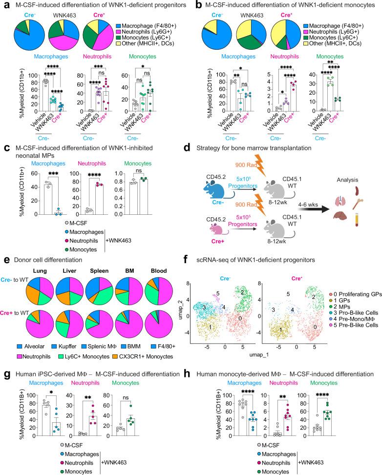
Tissue-resident macrophages (TRM) are critical for mammalian organismal development and homeostasis. Here we report that with-no-lysine 1 (WNK1) controls myeloid progenitor fate, with Csf1r-mediated Wnk1 deletion in mice (WNK1-deficient mice) resulting in loss of TRMs and causing perinatal mortality. Mechanistically, absence of WNK1 or inhibition of WNK kinase activity disrupts macrophage colony-stimulating factor (M-CSF)-stimulated macropinocytosis, thereby blocking mouse and human progenitor and monocyte differentiation into macrophages and skewing progenitor differentiation into neutrophils. Treatment with PMA rescues macropinocytosis but not macrophage differentiation of WNK-inhibited progenitors, implicating that M-CSF-stimulated, macropinocytosis-induced activation of WNK1 is required for macrophage differentiation. Finally, M-CSF-stimulated macropinocytosis triggers WNK1 nuclear translocation and concomitant increased protein expression of interferon regulatory factor (IRF)8, whereas inhibition of macropinocytosis or WNK kinase activity suppresses IRF8 expression. Our results thus suggest that WNK1 and downstream IRF8-regulated genes are important for M-CSF/macropinocytosis-mediated regulation of myeloid cell lineage commitment during TRM development and homeostasis.

摘要

组织驻留巨噬细胞(TRM)对哺乳动物机体发育和内环境稳态至关重要。在此我们报告,无赖氨酸1(WNK1)控制髓系祖细胞命运,小鼠中通过Csf1r介导的Wnk1缺失(WNK1缺陷小鼠)导致TRM丧失并引起围产期死亡。从机制上讲,WNK1缺失或WNK激酶活性的抑制会破坏巨噬细胞集落刺激因子(M-CSF)刺激的巨胞饮作用,从而阻断小鼠和人类祖细胞及单核细胞向巨噬细胞的分化,并使祖细胞分化偏向中性粒细胞。用佛波酯(PMA)处理可挽救巨胞饮作用,但不能挽救WNK抑制的祖细胞的巨噬细胞分化,这表明M-CSF刺激的、巨胞饮作用诱导的WNK1激活是巨噬细胞分化所必需的。最后,M-CSF刺激的巨胞饮作用触发WNK1核转位并伴随干扰素调节因子(IRF)8蛋白表达增加,而抑制巨胞饮作用或WNK激酶活性则抑制IRF8表达。因此,我们的结果表明,WNK1和下游IRF8调控的基因对于TRM发育和内环境稳态过程中M-CSF/巨胞饮作用介导的髓系细胞谱系定向调控很重要。

https://cdn.ncbi.nlm.nih.gov/pmc/blobs/c50c/12120055/a9d7671a77c6/41467_2025_59901_Fig1_HTML.jpg

文献AI研究员

20分钟写一篇综述,助力文献阅读效率提升50倍。

立即体验

用中文搜PubMed

大模型驱动的PubMed中文搜索引擎

马上搜索

文档翻译

学术文献翻译模型,支持多种主流文档格式。

立即体验