Suppr超能文献

VCPIP1通过Hippo/YAP信号通路促进胰腺腺癌进展。

VCPIP1 facilitates pancreatic adenocarcinoma progression via Hippo/YAP signaling.

作者信息

Liu Zhihao, Zhang Chenmiao, Gai Yingwen, Su Peng, Wang Beibei, Liu Peng, Wang Limin, Lin Yue, Zhu Jian, Tan Xiaodong

机构信息

Department of General Surgery, Shengjing Hospital of China Medical University, Shenyang, 110000, China.

Xinxiang Key Laboratory of Tumor Migration and Invasion Precision Medicine, School of Medical Technology, Xinxiang Medical University, Xinxiang, 453003, Henan, PR China.

出版信息

Cell Death Dis. 2025 May 28;16(1):422. doi: 10.1038/s41419-025-07746-2.

Abstract

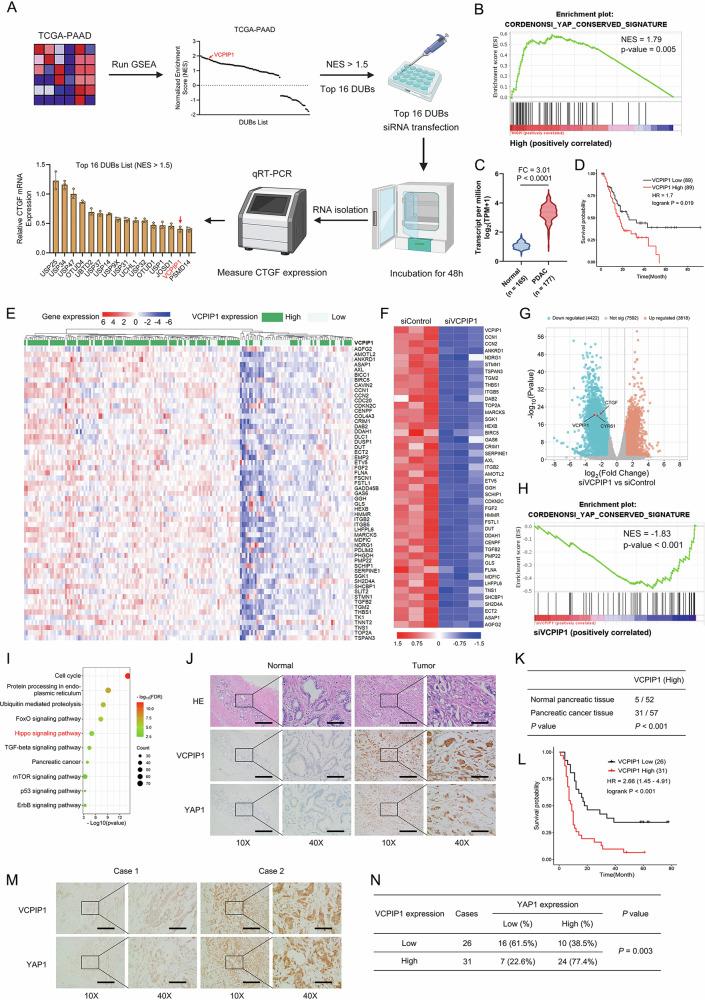
Dysregulation of Hippo signaling is observed in pancreatic adenocarcinoma (PAAD). Moreover, overactivation of YAP is crucial for tumor progression. Although the inhibitory phospho-cascade is functional, the reason for YAP hyperactivation in PAAD remains unclear. Recent studies have revealed that the ubiquitin modification of YAP also plays an important role in the Hippo/YAP axis and cancer progression. To gain a better understanding of the potential mechanisms underlying the ubiquitination and deubiquitination of YAP, we carried out siRNA screening for critical deubiquitinases in PAAD. By using a deubiquitinase (DUB) library, we identified valosin-containing protein-interacting protein 1 (VCPIP1) as an important effector of YAP function and PAAD progression. Inhibition of VCPIP1 hampered PAAD progression via Hippo signaling. Clinical data revealed that VCPIP1 was elevated in PAAD and correlated with poor survival in PAAD patients. Biochemical assays demonstrated that VCPIP1 interacted with YAP, inhibiting K48-linked polyubiquitination and thereby increasing YAP stability. YAP directly binds to the VCPIP1 promoter region, enhancing its transcription in PAAD. Our study revealed a forward feedback loop between VCPIP1 and Hippo signaling in PAAD, indicating that VCPIP1 is a potential therapeutic drug target in PAAD.

摘要

在胰腺腺癌(PAAD)中观察到Hippo信号通路失调。此外,YAP的过度激活对肿瘤进展至关重要。尽管抑制性磷酸级联反应起作用,但PAAD中YAP过度激活的原因仍不清楚。最近的研究表明,YAP的泛素化修饰在Hippo/YAP轴和癌症进展中也起重要作用。为了更好地理解YAP泛素化和去泛素化的潜在机制,我们对PAAD中的关键去泛素酶进行了siRNA筛选。通过使用去泛素酶(DUB)文库,我们确定含缬酪肽蛋白相互作用蛋白1(VCPIP1)是YAP功能和PAAD进展的重要效应因子。抑制VCPIP1通过Hippo信号通路阻碍PAAD进展。临床数据显示,VCPIP1在PAAD中升高,且与PAAD患者的不良生存相关。生化分析表明,VCPIP1与YAP相互作用,抑制K48连接的多聚泛素化,从而增加YAP的稳定性。YAP直接结合VCPIP1启动子区域,增强其在PAAD中的转录。我们的研究揭示了PAAD中VCPIP1与Hippo信号通路之间的正向反馈环,表明VCPIP1是PAAD中一个潜在的治疗药物靶点。

https://cdn.ncbi.nlm.nih.gov/pmc/blobs/6f75/12120113/0cc451a7b0b6/41419_2025_7746_Fig1_HTML.jpg

文献AI研究员

20分钟写一篇综述,助力文献阅读效率提升50倍。

立即体验

用中文搜PubMed

大模型驱动的PubMed中文搜索引擎

马上搜索

文档翻译

学术文献翻译模型,支持多种主流文档格式。

立即体验