Suppr超能文献

在泛癌分析中,NOX4作为一种新兴的预后和免疫生物标志物。

NOX4 as an emerging prognostic and immunological biomarker across pan-cancer analyses.

作者信息

Liu Yusheng, Wu Chunying, Wang Qiang, Zhao Xiaoshan, Jiang Xuefeng

机构信息

Department of Traditional Chinese Medicine, Yangjiang People's Hospital, No.42, Dongshan Road, Jiangcheng District, Yangjiang, 529525, Guangdong, China.

College of traditional Chinese Medicine, Southern Medical University, Guangzhou, 510515, Guangdong, China.

出版信息

Sci Rep. 2025 May 29;15(1):18812. doi: 10.1038/s41598-025-03499-2.

Abstract

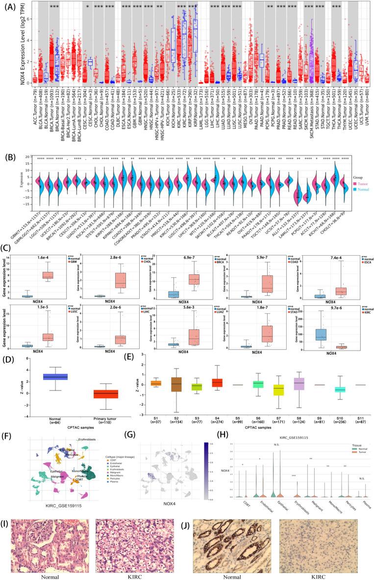
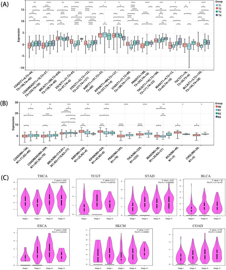
Despite extensive research highlighting the pivotal role of NOX4 in the development of various malignancies, no systematic pan-cancer analysis has been conducted to evaluate its comprehensive prognostic value and potential immunological functions. In this study, we explored the prognostic significance of NOX4 and its role in immune modulation across different cancer types. We performed a pan-cancer analysis of NOX4 expression and its prognostic implications using multiple databases, including TCGA, GEPIA, GTEx, UALCAN, TISCH, GDSC, PDB, TIMER, and cBioPortal. This analysis provided a detailed assessment of NOX4 expression profiles, clinical correlations, genetic variants, tumor microenvironment interactions, immune relevance, therapeutic potential, and related gene functions through various multi-omics approaches. To further investigate these findings, we collected clinical samples from selected cancer types and validated NOX4 expression through immunohistochemistry, H&E staining, and RT-PCR. Our results revealed that NOX4 was overexpressed in most tumors, although its expression was significantly reduced in certain renal cancers. Moreover, we observed distinct correlations between NOX4 expression and patient prognosis. Notably, NOX4 expression was significantly associated with tumor infiltration, indicating its potential as a target for immunotherapy. Additionally, NOX4 expression showed significant correlations with immune checkpoint proteins (ICP), tumor mutation burden (TMB), microsatellite instability (MSI), RNA stemness scores (RNAss), DNA stemness scores (DNAss), RNA methylation, and DNA methylation.

摘要

尽管广泛的研究强调了NOX4在各种恶性肿瘤发生发展中的关键作用,但尚未进行系统的泛癌分析来评估其全面的预后价值和潜在的免疫功能。在本研究中,我们探讨了NOX4的预后意义及其在不同癌症类型免疫调节中的作用。我们使用多个数据库,包括TCGA、GEPIA、GTEx、UALCAN、TISCH、GDSC、PDB、TIMER和cBioPortal,对NOX4表达及其预后意义进行了泛癌分析。该分析通过各种多组学方法对NOX4表达谱、临床相关性、基因变异、肿瘤微环境相互作用、免疫相关性、治疗潜力及相关基因功能进行了详细评估。为进一步研究这些发现,我们从选定的癌症类型中收集了临床样本,并通过免疫组织化学、苏木精-伊红染色和逆转录-聚合酶链反应验证了NOX4的表达。我们的结果显示,NOX4在大多数肿瘤中过度表达,尽管在某些肾癌中其表达显著降低。此外,我们观察到NOX4表达与患者预后之间存在明显的相关性。值得注意的是,NOX4表达与肿瘤浸润显著相关,表明其作为免疫治疗靶点的潜力。此外,NOX4表达与免疫检查点蛋白(ICP)、肿瘤突变负荷(TMB)、微卫星不稳定性(MSI)、RNA干性评分(RNAss)、DNA干性评分(DNAss)、RNA甲基化和DNA甲基化均显示出显著相关性。

https://cdn.ncbi.nlm.nih.gov/pmc/blobs/5934/12123023/a8f706a193a1/41598_2025_3499_Fig1_HTML.jpg

文献AI研究员

20分钟写一篇综述,助力文献阅读效率提升50倍。

立即体验

用中文搜PubMed

大模型驱动的PubMed中文搜索引擎

马上搜索

文档翻译

学术文献翻译模型,支持多种主流文档格式。

立即体验