Suppr超能文献

基于生物信息学和机器学习的哮喘与溃疡性结肠炎潜在诊断标志物及分子机制的鉴定

Identification of potential diagnostic markers and molecular mechanisms of asthma and ulcerative colitis based on bioinformatics and machine learning.

作者信息

Zhang Chenxuyu, Luo Zheng, Ji Liang

机构信息

Mianyang Hospital of Traditional Chinese Medicine, Mianyang, China.

Clinical Medical College, Chengdu University of Traditional Chinese Medicine, Chengdu, China.

出版信息

Front Mol Biosci. 2025 May 15;12:1554304. doi: 10.3389/fmolb.2025.1554304. eCollection 2025.

Abstract

BACKGROUNDS

Asthma and ulcerative colitis (UC) are chronic inflammatory diseases linked through the "gut-lung axis," but their shared mechanisms remain unclear. This study aims to identify common biomarkers and pathways between asthma and UC using bioinformatics.

METHODS

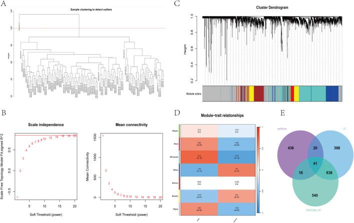
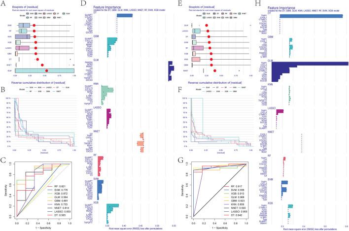
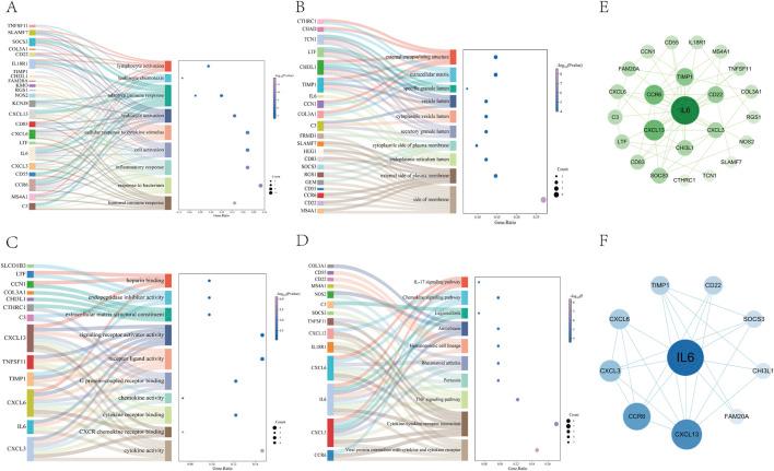
Gene expression data for asthma and UC were retrieved from the GEO database, and differentially expressed genes (DEGs) were analyzed. Weighted Gene Coexpression Network Analysis (WGCNA) identified UC-associated gene modules. Shared genes between asthma and UC were derived by intersecting DEGs with UC-associated modules, followed by functional enrichment and protein-protein interaction (PPI) analysis. Machine learning identified hub genes, validated through external datasets using ROC curves, nomograms, and boxplots. Gene Set Enrichment Analysis (GSEA) explored pathway alterations, while immune infiltration patterns were analyzed using the CIBERSORT algorithm. Molecular docking (MD) was performed to predict therapeutic compounds, followed by molecular dynamics simulations on the top-ranked docked complex to assess its binding stability.

RESULTS

A total of 41 shared genes were identified, linked to inflammatory and immune pathways, including TNF, IL-17, and chemokine signaling. Four key hub genes-NOS2, TCN1, CHI3L1, and TIMP1-were validated as diagnostic biomarkers. Immune infiltration analysis showed strong correlations with multiple immune cells. Molecular docking identified several potential therapeutic compounds, with PD 98059, beclomethasone, and isoproterenol validated as promising candidates. The stability of the TIMP1-Beclomethasone complex was determined through molecular dynamics simulations.

CONCLUSION

This study highlights NOS2, TCN1, CHI3L1, and TIMP1 as potential biomarkers and therapeutic targets for asthma and UC, providing insights into shared mechanisms and new strategies for diagnosis and treatment.

摘要

背景

哮喘和溃疡性结肠炎(UC)是通过“肠-肺轴”联系起来的慢性炎症性疾病,但其共同机制仍不清楚。本研究旨在利用生物信息学确定哮喘和UC之间的共同生物标志物和通路。

方法

从基因表达综合数据库(GEO数据库)中检索哮喘和UC的基因表达数据,并分析差异表达基因(DEG)。加权基因共表达网络分析(WGCNA)确定与UC相关的基因模块。哮喘和UC之间的共享基因通过将DEG与UC相关模块相交得出,随后进行功能富集和蛋白质-蛋白质相互作用(PPI)分析。机器学习确定枢纽基因,并使用ROC曲线、列线图和箱线图通过外部数据集进行验证。基因集富集分析(GSEA)探索通路改变,同时使用CIBERSORT算法分析免疫浸润模式。进行分子对接(MD)以预测治疗化合物,随后对排名靠前的对接复合物进行分子动力学模拟以评估其结合稳定性。

结果

共鉴定出41个共享基因,与炎症和免疫通路相关,包括肿瘤坏死因子(TNF)、白细胞介素-17(IL-17)和趋化因子信号通路。四个关键枢纽基因——一氧化氮合酶2(NOS2)、转钴胺素1(TCN1)、几丁质酶3样蛋白1(CHI3L1)和金属蛋白酶组织抑制因子1(TIMP1)——被验证为诊断生物标志物。免疫浸润分析显示与多种免疫细胞有很强的相关性。分子对接确定了几种潜在的治疗化合物,其中PD 98059、倍氯米松和异丙肾上腺素被验证为有前景的候选药物。通过分子动力学模拟确定了TIMP1-倍氯米松复合物的稳定性。

结论

本研究强调NOS2、TCN1、CHI3L1和TIMP1作为哮喘和UC的潜在生物标志物和治疗靶点,为共同机制以及诊断和治疗的新策略提供了见解。

https://cdn.ncbi.nlm.nih.gov/pmc/blobs/560a/12119298/e66c5f684082/fmolb-12-1554304-g001.jpg

文献AI研究员

20分钟写一篇综述,助力文献阅读效率提升50倍。

立即体验

用中文搜PubMed

大模型驱动的PubMed中文搜索引擎

马上搜索

文档翻译

学术文献翻译模型,支持多种主流文档格式。

立即体验