Suppr超能文献

基于吡咯并苯二氮䓬(PBD)的PROTAC缀合物的设计、合成与评估,用于选择性降解核因子κB RelA/p65亚基

Design, synthesis and evaluation of pyrrolobenzodiazepine (PBD)-based PROTAC conjugates for the selective degradation of the NF-κB RelA/p65 subunit.

作者信息

Jin Peiqin, Hasan Md Mahbub, Pepper Andrea G S, Mitchell Simon, Rahman Khondaker Miraz, Pepper Chris

机构信息

Institute of Pharmaceutical Science, School of Cancer and Pharmaceutical Sciences, King's College London London SE1 9NH UK

Brighton and Sussex Medical School, University of Brighton and University of Sussex Brighton BN1 9PX UK

出版信息

RSC Med Chem. 2025 May 8. doi: 10.1039/d5md00316d.

Abstract

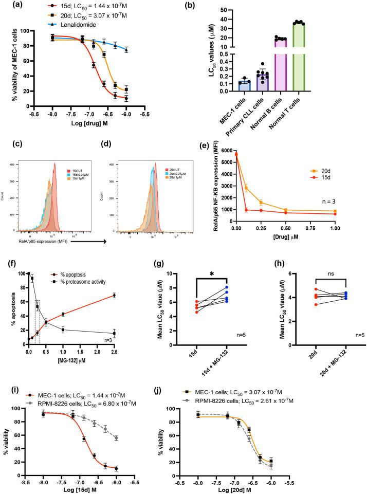
NF-κB signalling is frequently dysregulated in human cancers making it an attractive therapeutic target. Despite concerted efforts to generate NF-κB inhibitors, direct pharmacological inhibition of the kinases mediating canonical NF-κB has failed due to on-target toxicities in normal tissues. So, alternative strategies, designed to target specific components of the NF-κB signalling machinery, have the potential to selectively inhibit tumour cells whilst reducing the toxicities associated with broad inhibition of NF-κB in non-malignant cells. Here we present evidence that a C8-linked pyrrolobenzodiazepine (PBD) containing proteolysis-targeting chimera (PROTAC) selectively degrades the NF-κB subunit, RelA/p65, in a proteasome-dependent manner. Our lead PROTAC (JP-163-16, 15d) showed cytotoxicity with mean LC values of 2.9 μM in MDA-MB-231 cells, 0.14 μM in MEC-1 cells and 0.23 μM in primary chronic lymphocytic leukaemia cells. In contrast, 15d was two-logs less toxic in primary B- and T-lymphocytes (mean LD 19.1 μM and 36.4 μM, respectively). Importantly, the development of 15d, by conjugating the C8-linked PBD with a cereblon-targeting ligand using a five-carbon linker, abolished the ability of the C8-linked PBD to bind to DNA, whilst demonstrating cytotoxicity in cancer cells associated with the degradation of RelA/p65. Mechanistically, 15d displayed PROTAC credentials through the selective degradation of NF-κB RelA/p65 in a proteasome-dependent manner and showed a five-fold reduction in potency in the cereblon deficient, lenalidomide resistant, myeloma cell line, RPMI-8226. To our knowledge, this work describes the first PROTAC capable of selective degradation of a single NF-κB subunit and highlights the therapeutic potential of our strategy for the treatment of RelA/p65-dependent tumours.

摘要

NF-κB信号通路在人类癌症中常常失调,这使其成为一个有吸引力的治疗靶点。尽管人们齐心协力研发NF-κB抑制剂,但由于正常组织中的靶点毒性,对介导经典NF-κB的激酶进行直接药理学抑制已告失败。因此,旨在靶向NF-κB信号机制特定成分的替代策略,有可能选择性地抑制肿瘤细胞,同时降低与非恶性细胞中NF-κB广泛抑制相关的毒性。在此,我们提供证据表明,一种含有蛋白酶靶向嵌合体(PROTAC)的C8连接吡咯并苯并二氮杂卓(PBD)以蛋白酶体依赖性方式选择性降解NF-κB亚基RelA/p65。我们的先导PROTAC(JP-163-16,15d)在MDA-MB-231细胞中表现出细胞毒性,平均LC值为2.9 μM,在MEC-1细胞中为0.14 μM,在原发性慢性淋巴细胞白血病细胞中为0.23 μM。相比之下,15d对原代B淋巴细胞和T淋巴细胞的毒性低两个数量级(平均LD分别为19.1 μM和36.4 μM)。重要的是,通过使用五碳连接体将C8连接的PBD与靶向cereblon的配体偶联来开发15d,消除了C8连接的PBD与DNA结合的能力,同时在与RelA/p65降解相关的癌细胞中显示出细胞毒性。从机制上讲,15d通过以蛋白酶体依赖性方式选择性降解NF-κB RelA/p65而显示出PROTAC特性,并且在cereblon缺陷、来那度胺耐药的骨髓瘤细胞系RPMI-8226中效力降低了五倍。据我们所知,这项工作描述了第一种能够选择性降解单个NF-κB亚基的PROTAC,并突出了我们的策略在治疗RelA/p65依赖性肿瘤方面的治疗潜力。

https://cdn.ncbi.nlm.nih.gov/pmc/blobs/c7be/12117510/c97addd3d056/d5md00316d-f1.jpg

文献AI研究员

20分钟写一篇综述,助力文献阅读效率提升50倍。

立即体验

用中文搜PubMed

大模型驱动的PubMed中文搜索引擎

马上搜索

文档翻译

学术文献翻译模型,支持多种主流文档格式。

立即体验