Suppr超能文献

基于整合微生物组数据的非酒精性脂肪性肝病和肝硬化中肠型分层的肠道微生物特征

Enterotype-stratified gut microbial signatures in MASLD and cirrhosis based on integrated microbiome data.

作者信息

Yuan Heng, Zhou Junyu, Wu Xuangao, Wang Shiwei, Park Sunmin

机构信息

Department of Physiology and Pathophysiology, Xi'an Jiaotong University School of Basic Medical Sciences, Xi'an, China.

Department of Bioconvergence, Hoseo University, Asan, Republic of Korea.

出版信息

Front Microbiol. 2025 May 15;16:1568672. doi: 10.3389/fmicb.2025.1568672. eCollection 2025.

Abstract

INTRODUCTION

Metabolic dysfunction-associated steatotic liver disease (MASLD) is a growing global health challenge, characterized by significant variability in progression and clinical outcomes. While the gut microbiome is increasingly recognized as a key factor in liver disease development, its role in disease progression and associated mechanisms remains unclear. This study systematically investigated the gut microbiota's role in MASLD and liver cirrhosis progression, focusing on individual bacterial strains, microbial community dynamics, and functional characteristics across different enterotypes.

METHODS

Publicly available next-generation sequencing(NGS) datasets from healthy individuals and patients with MASLD and cirrhosis were analyzed. Enterotype classification was performed using principal component analysis, with advanced bioinformatics tools, including Linear Discriminant Analysis Effect Size (LEfSe), eXtreme Gradient Boosting (XGBoost), and Deep Cross-Fusion Networks for Genome-Scale Identification of Pathogens (DCiPatho), to identify differentially abundant microbes and potential pathogens. Microbial co-occurrence networks and functional predictions via PICRUSt2 revealed distinct patterns across enterotypes.

RESULTS AND DISCUSSION

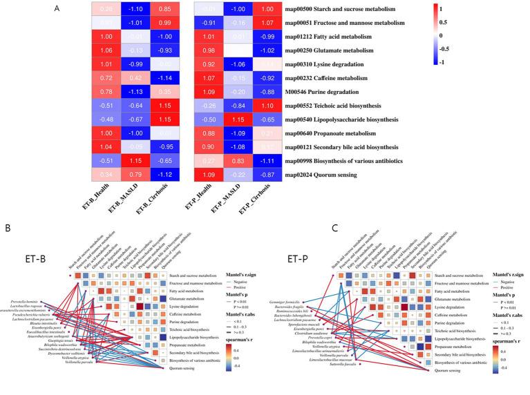
The Prevotella-dominated(ET-P) group exhibited a 33% higher cirrhosis rate than the Bacteroides-dominated(ET-B) group. Unique microbial signatures were identified: and were associated with cirrhosis in ET-B, while was linked to MASLD. In ET-P, and were significantly associated with cirrhosis. Functional analysis revealed reduced biosynthesis of fatty acids, proteins, and short-chain fatty acids (SCFAs), coupled with increased lipopolysaccharide(LPS) production and altered secondary bile acid metabolism in MASLD and cirrhosis patients. There were significant microbial and functional differences across enterotypes in MASLD and cirrhosis progression, providing critical insights for developing personalized microbiome-targeted interventions to mitigate liver disease progression.

摘要

引言

代谢功能障碍相关脂肪性肝病(MASLD)是一个日益严峻的全球健康挑战,其进展和临床结果存在显著差异。虽然肠道微生物群越来越被认为是肝病发展的关键因素,但其在疾病进展中的作用及相关机制仍不清楚。本研究系统地调查了肠道微生物群在MASLD和肝硬化进展中的作用,重点关注不同肠型中的个体菌株、微生物群落动态和功能特征。

方法

分析了来自健康个体、MASLD患者和肝硬化患者的公开可用的下一代测序(NGS)数据集。使用主成分分析进行肠型分类,并借助先进的生物信息学工具,包括线性判别分析效应大小(LEfSe)、极端梯度提升(XGBoost)和用于病原体基因组规模鉴定的深度交叉融合网络(DCiPatho),以识别差异丰富的微生物和潜在病原体。通过PICRUSt2进行的微生物共现网络和功能预测揭示了不同肠型的独特模式。

结果与讨论

普氏菌属为主的(ET-P)组肝硬化发生率比拟杆菌属为主的(ET-B)组高33%。识别出了独特的微生物特征: 和 与ET-B中的肝硬化相关,而 与MASLD相关。在ET-P中, 和 与肝硬化显著相关。功能分析显示,MASLD和肝硬化患者的脂肪酸、蛋白质和短链脂肪酸(SCFAs)生物合成减少,同时脂多糖(LPS)产生增加,次级胆汁酸代谢改变。在MASLD和肝硬化进展过程中,不同肠型之间存在显著的微生物和功能差异,这为开发个性化的针对微生物群的干预措施以减轻肝病进展提供了关键见解。

https://cdn.ncbi.nlm.nih.gov/pmc/blobs/d308/12121994/2c1c2ba47177/fmicb-16-1568672-g001.jpg

文献AI研究员

20分钟写一篇综述,助力文献阅读效率提升50倍。

立即体验

用中文搜PubMed

大模型驱动的PubMed中文搜索引擎

马上搜索

文档翻译

学术文献翻译模型,支持多种主流文档格式。

立即体验