Suppr超能文献

抗抑郁药对体重增加的影响:潜在机制与缓解策略

Impact of Antidepressants on Weight Gain: Underlying Mechanisms and Mitigation Strategies.

作者信息

Mouawad Michael, Nabipur Leena, Agrawal Devendra K

机构信息

Department of Translational Research, College of Osteopathic Medicine of the Pacific, Western University of Health Sciences, Pomona, California 91766 USA.

出版信息

Arch Clin Biomed Res. 2025;9(3):183-195. Epub 2025 May 5.

Abstract

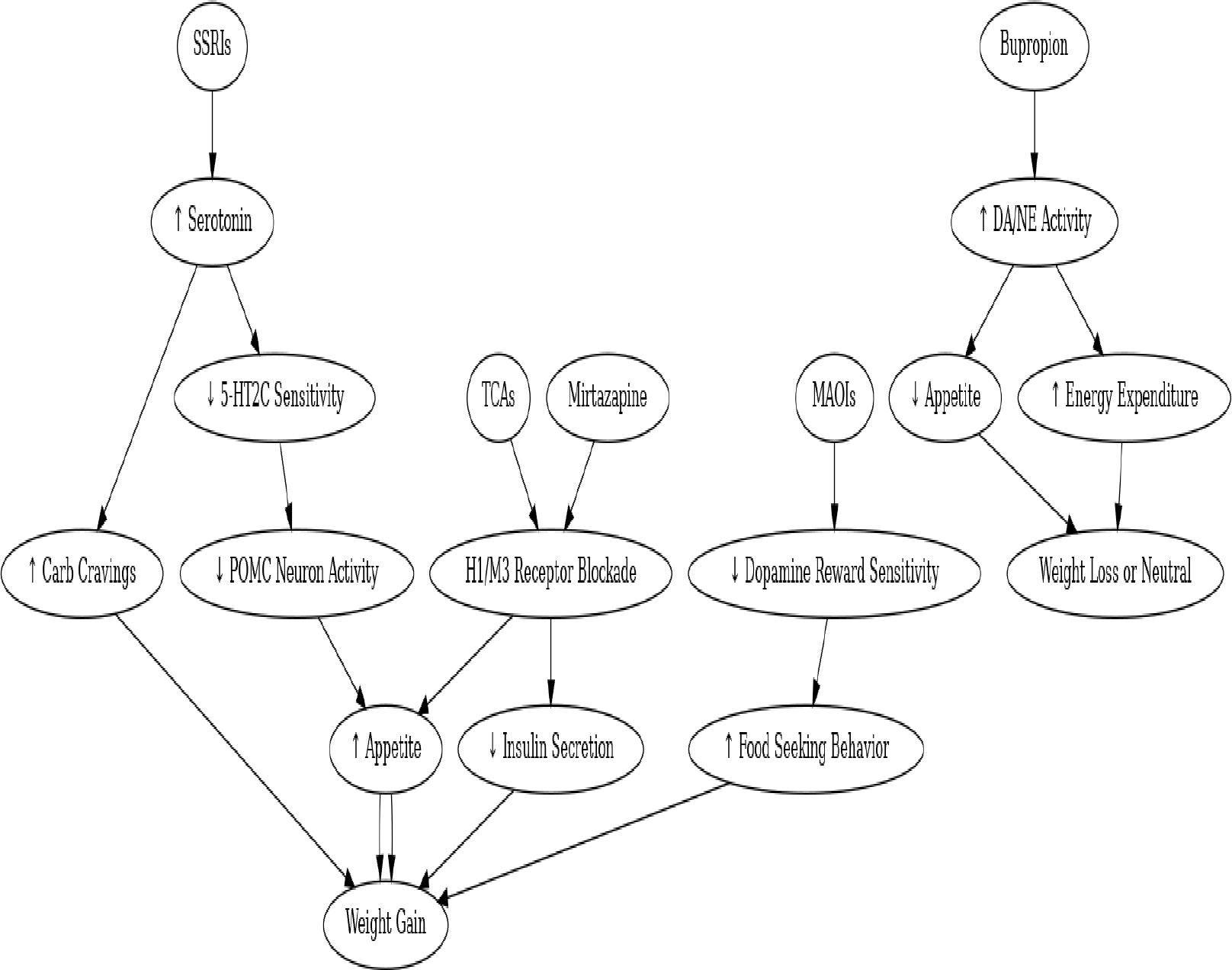
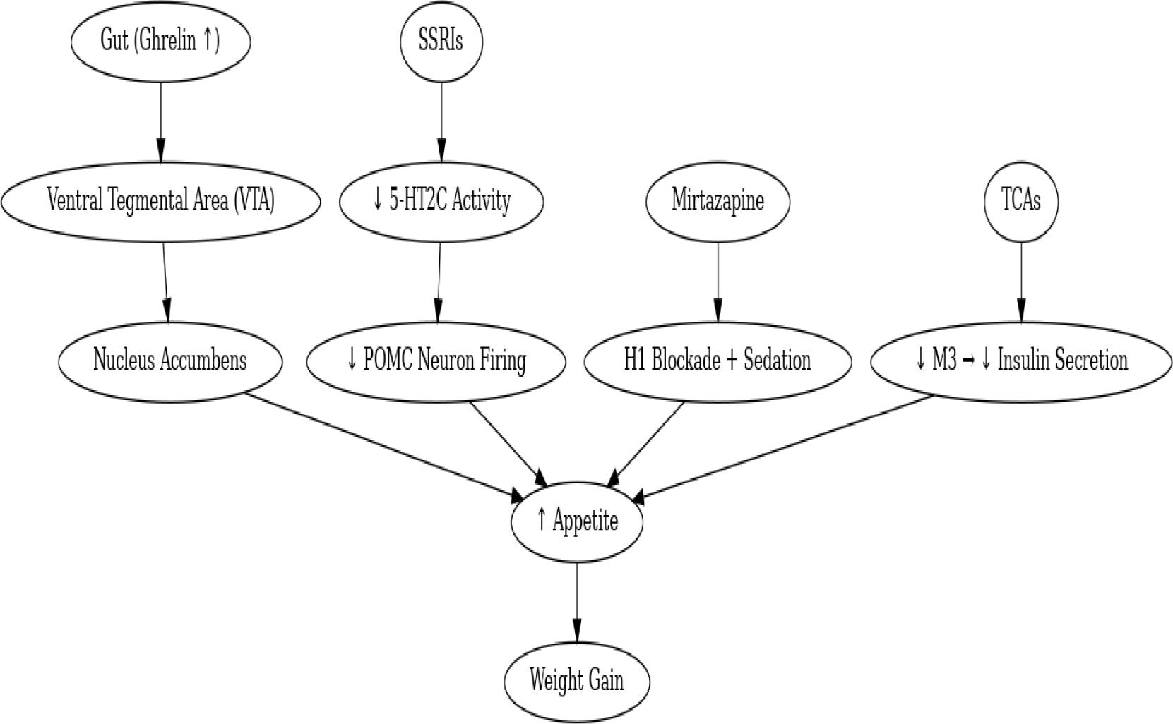
Antidepressants are widely prescribed for major depressive disorder and anxiety, yet their long-term use is associated with weight gain, affecting up to 55-65% of patients. This adverse effect contributes to treatment discontinuation, relapse, and worsened metabolic health outcomes, including increased risk for obesity and type 2 diabetes. This artic le presents a critical evaluation of the published reports on the mechanisms underlying antidepressant-induced weight gain, comparative effects across drug classes, and mitigation strategies. Weight gain varies significantly by antidepressant class. Tricyclic antidepressants, monoamine oxidase inhibitors, and a tetracyclic antidepressant, mirtazapine, are associated with the most substantial weight increases, while selective serotonin reuptake inhibitors typically induce weight gain after prolonged use. Mechanisms involve serotonergic and dopaminergic signaling, receptor desensitization, insulin resistance, and altered leptin and ghrelin levels. Genetic factors, including CYP2C19 metabolizer status, and lifestyle factors such as baseline body mass index and diet, further influence risk. Bupropion, a norepinephrine-dopamine reuptake inhibitor, is the only commonly prescribed antidepressant consistently associated with weight loss or neutrality. Mitigation strategies include switching medications, adding agents like metformin or GLP-1 receptor agonists, and incorporating behavioral interventions. Antidepressant-induced weight gain is a multifactorial issue requiring individualized management. Understanding pharmacologic mechanisms and patient-specific risk factors is essential for optimizing treatment efficacy while minimizing metabolic burden.

摘要

抗抑郁药被广泛用于治疗重度抑郁症和焦虑症,但其长期使用与体重增加有关,影响多达55%至65%的患者。这种不良反应会导致治疗中断、复发,并使代谢健康状况恶化,包括肥胖和2型糖尿病风险增加。本文对已发表的关于抗抑郁药导致体重增加的潜在机制、不同药物类别之间的比较效应以及缓解策略的报告进行了批判性评估。体重增加因抗抑郁药类别而异。三环类抗抑郁药、单胺氧化酶抑制剂和四环类抗抑郁药米氮平与体重增加最为显著相关,而选择性5-羟色胺再摄取抑制剂通常在长期使用后导致体重增加。其机制涉及血清素能和多巴胺能信号传导、受体脱敏、胰岛素抵抗以及瘦素和胃饥饿素水平改变。遗传因素,包括细胞色素P450 2C19代谢状态,以及生活方式因素,如基线体重指数和饮食,会进一步影响风险。安非他酮,一种去甲肾上腺素-多巴胺再摄取抑制剂,是唯一一种一直与体重减轻或体重无变化相关的常用抗抑郁药。缓解策略包括更换药物、添加二甲双胍或胰高血糖素样肽-1受体激动剂等药物,以及采用行为干预措施。抗抑郁药导致的体重增加是一个多因素问题,需要个体化管理。了解药理机制和患者特定的风险因素对于优化治疗效果同时最小化代谢负担至关重要。

https://cdn.ncbi.nlm.nih.gov/pmc/blobs/e1d4/12121960/eded27a66ed0/nihms-2079557-f0001.jpg

文献AI研究员

20分钟写一篇综述,助力文献阅读效率提升50倍。

立即体验

用中文搜PubMed

大模型驱动的PubMed中文搜索引擎

马上搜索

文档翻译

学术文献翻译模型,支持多种主流文档格式。

立即体验