Suppr超能文献

恶性疟原虫消化泡酸化和氨基酸输出所需的一种大型阴离子通道的鉴定。

Identification of a large anion channel required for digestive vacuole acidification and amino acid export in Plasmodium falciparum.

作者信息

Saggu Gagandeep S, Shao Jinfeng, Siddiqui Mansoor A, Traver Maria, Macedo-Silva Tatiane, Brzostowski Joseph, Desai Sanjay A

机构信息

Laboratory of Malaria and Vector Research, National Institute of Allergy and Infectious Diseases, National Institutes of Health, Rockville, Maryland, United States of America.

Twinbrook Imaging Facility, Laboratory of Immunogenetics, National Institute of Allergy and Infectious Diseases, National Institutes of Health, Rockville, Maryland, United States of America.

出版信息

PLoS Biol. 2025 May 30;23(5):e3003202. doi: 10.1371/journal.pbio.3003202. eCollection 2025 May.

Abstract

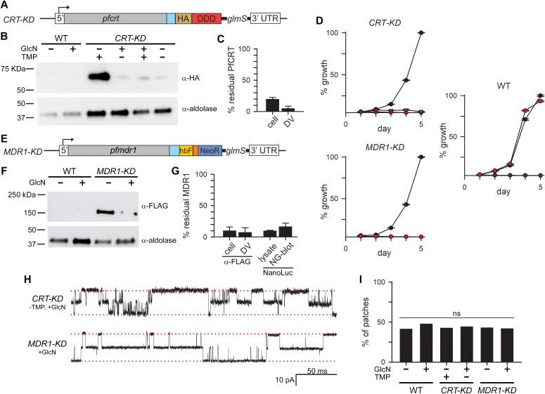
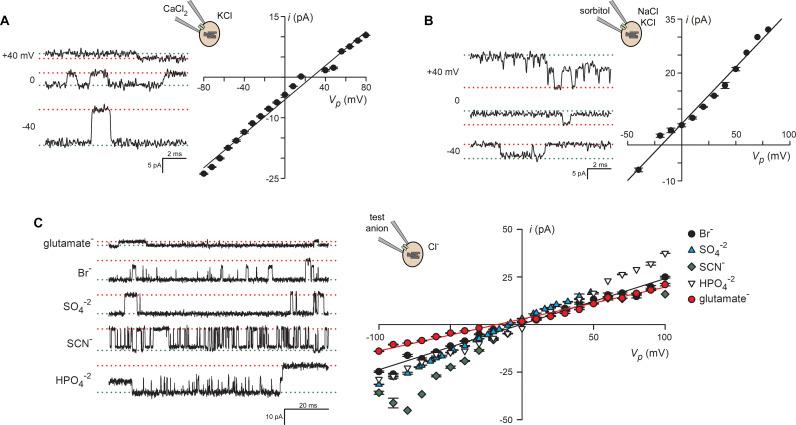
Malaria parasites survive in human erythrocytes by importing and digesting hemoglobin within a specialized organelle, the digestive vacuole (DV). Although chloroquine and other antimalarials act within the DV, the routes used by drugs, ions, and amino acids to cross the DV membrane remain poorly understood. Here, we used single DV patch-clamp to identify a novel large conductance anion channel as the primary conductive pathway on this organelle in Plasmodium falciparum, the most virulent human pathogen. This Big Vacuolar Anion Channel (BVAC) is primarily open at the DV resting membrane potential and undergoes complex voltage-dependent gating. Ion substitution experiments implicate promiscuous anion flux with Cl- being the primary charged substrate under physiological conditions. Conductance and gating are unaffected by antimalarials targeting essential DV activities and are conserved on parasites with divergent drug susceptibility profiles, implicating an unexploited antimalarial target. A conditional knockdown strategy excluded links to PfCRT and PfMDR1, two drug-resistance transporters with poorly defined transport activities. We propose that BVAC functions to maintain electroneutrality during H+ uptake, allowing DV acidification and efficient hemoglobin digestion. The channel also facilitates amino acid salvage, providing essential building blocks for parasite growth. Direct transport measurements at the DV membrane provide foundational insights into vacuolar physiology, should help clarify antimalarial action and drug resistance, and will guide therapy development against the parasite's metabolic powerhouse.

摘要

疟原虫通过在一个特殊的细胞器——消化泡(DV)内摄取和消化血红蛋白,从而在人体红细胞中存活。尽管氯喹和其他抗疟药物在消化泡内发挥作用,但药物、离子和氨基酸穿过消化泡膜的途径仍知之甚少。在这里,我们使用单个消化泡膜片钳技术,鉴定出一种新型的大电导阴离子通道,它是恶性疟原虫(最具毒性的人类病原体)中该细胞器的主要传导途径。这种大泡阴离子通道(BVAC)在消化泡静息膜电位时主要处于开放状态,并经历复杂的电压依赖性门控。离子置换实验表明,在生理条件下,该通道存在混杂的阴离子通量,其中Cl-是主要的带电底物。该通道的电导和门控不受针对消化泡基本活动的抗疟药物影响,并且在具有不同药物敏感性的寄生虫中保守存在,这表明它是一个未被开发的抗疟靶点。一种条件性敲低策略排除了与PfCRT和PfMDR1(两种转运活性定义不明确的耐药转运蛋白)的联系。我们提出,BVAC在H+摄取过程中起到维持电中性的作用,从而使消化泡酸化并高效消化血红蛋白。该通道还促进氨基酸的回收利用,为寄生虫生长提供必需的组成成分。在消化泡膜上进行的直接转运测量为液泡生理学提供了基础见解,有助于阐明抗疟作用和耐药性,并将指导针对该寄生虫代谢动力源的治疗方法开发。

https://cdn.ncbi.nlm.nih.gov/pmc/blobs/0996/12158007/69581a2ce454/pbio.3003202.g001.jpg

文献AI研究员

20分钟写一篇综述,助力文献阅读效率提升50倍。

立即体验

用中文搜PubMed

大模型驱动的PubMed中文搜索引擎

马上搜索

文档翻译

学术文献翻译模型,支持多种主流文档格式。

立即体验