Suppr超能文献

PRMT5和MAT2A的联合抑制在MTAP纯合缺陷型胶质瘤模型中显示出强大的合成致死性。

Combined inhibition by PRMT5 and MAT2A demonstrates a strong synthetic lethality in MTAP homozygous-deficient glioma models.

作者信息

Jiang Zuoyu, Li Xuetao, Xiao Zongyu, Gan Wenjuan, Zhang Xuewen, Zhang Yang, Wang Weichao, E Qinzhi, Huang Yu, Shi Qikun, Tang Yi, Du Jiaming, Dong Hanmiao, Li Jian, Huang Yulun

机构信息

Department of Neurosurgery, The Fourth Affiliated Hospital of Soochow University, Suzhou, China.

State Key Laboratory of Radiation Medicine and Protection, Soochow University, Suzhou, China.

出版信息

Cell Death Discov. 2025 May 31;11(1):261. doi: 10.1038/s41420-025-02545-2.

Abstract

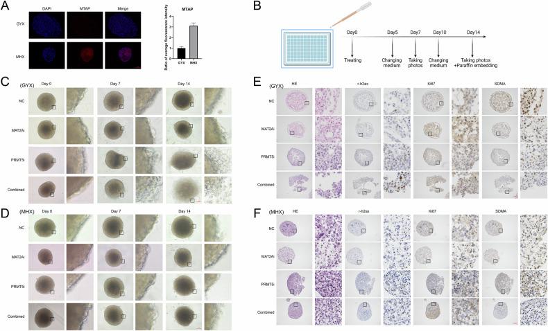
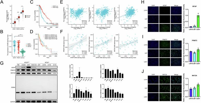
The intra- and intertumoral heterogeneity of gliomas present major challenges to effective chemotherapy. This study explored the combined effects of PRMT5 and MAT2A inhibitors on glioma progression. The expression of drug targets was determined in cell models using western blotting and immunofluorescence assay. CCK-8, colony-formation, EdU fluorescence, and flow cytometry cell cycle assays were conducted to assess the effect of the drugs on cell proliferation. Additionally, TUNEL fluorescence assay, flow cytometry apoptosis assay, western blotting, and comet assay were used to evaluate drug-induced apoptosis and DNA damage. Immunohistochemistry was used to validate the effect of the drugs in a 3D glioma organoid model. Patient-derived orthotopic xenograft models were used for in vivo efficacy evaluations. Lastly, transcriptome sequencing was used to elucidate the mechanism of action of the drugs, which was confirmed using western blotting. In phenotypic experiments, PRMT5 inhibitors reduced SDMA levels, inhibited cell proliferation, and promoted apoptosis in glioma models. The combination of PRMT5 inhibitors with MAT2A inhibitors enhanced synthetic lethality, leading to more potent antitumor effects. In vivo studies demonstrated that the drug combination significantly inhibited tumor growth and prolonged survival time. Our study proved the combination of PRMT5 and MAT2A inhibitors may induce synthetic lethality by downregulating the PI3K-AKT pathway, indicating the potential of this approach in treating gliomas.

摘要

胶质瘤的瘤内和瘤间异质性给有效的化疗带来了重大挑战。本研究探讨了PRMT5和MAT2A抑制剂对胶质瘤进展的联合作用。使用蛋白质免疫印迹法和免疫荧光测定法在细胞模型中测定药物靶点的表达。进行CCK-8、集落形成、EdU荧光和流式细胞术细胞周期测定以评估药物对细胞增殖的影响。此外,使用TUNEL荧光测定法、流式细胞术凋亡测定法、蛋白质免疫印迹法和彗星试验来评估药物诱导的凋亡和DNA损伤。免疫组织化学用于验证药物在3D胶质瘤类器官模型中的作用。患者来源的原位异种移植模型用于体内疗效评估。最后,使用转录组测序来阐明药物的作用机制,并通过蛋白质免疫印迹法进行了确认。在表型实验中,PRMT5抑制剂降低了SDMA水平,抑制了胶质瘤模型中的细胞增殖并促进了凋亡。PRMT5抑制剂与MAT2A抑制剂的联合增强了合成致死性,从而产生了更强的抗肿瘤作用。体内研究表明,药物联合显著抑制肿瘤生长并延长了生存时间。我们的研究证明,PRMT5和MAT2A抑制剂的联合可能通过下调PI3K-AKT途径诱导合成致死性,表明这种方法在治疗胶质瘤方面的潜力。

https://cdn.ncbi.nlm.nih.gov/pmc/blobs/309f/12126582/cff51f3e66f5/41420_2025_2545_Fig1_HTML.jpg

文献AI研究员

20分钟写一篇综述,助力文献阅读效率提升50倍。

立即体验

用中文搜PubMed

大模型驱动的PubMed中文搜索引擎

马上搜索

文档翻译

学术文献翻译模型,支持多种主流文档格式。

立即体验