Suppr超能文献

早期胃癌多组学与免疫浸润相关生物标志物的鉴定:一项基于机器学习的诊断模型开发研究

Identification of multiomics and immune infiltration-associated biomarkers for early gastric cancer: a machine learning-based diagnostic model development study.

作者信息

Du Kewei, Hu Wenfei, Gao Shan, Gan Jianxin, You Chongge, Zhang Shangdi

机构信息

Laboratory Medicine Center, The Second Hospital & Clinical Medical School, Lanzhou University, Lanzhou, 730030, China.

Cuiying Biomedical Research Center, The Second Hospital & Clinical Medical School, Lanzhou University, Lanzhou, 730030, China.

出版信息

BMC Cancer. 2025 May 31;25(1):972. doi: 10.1186/s12885-025-14396-2.

Abstract

BACKGROUND

Gastric cancer (GC) is a leading cause of cancer-related deaths worldwide, with early diagnosis remaining a significant challenge. Available serum biomarkers lack specificity, making it difficult to accurately identify early non-metastatic GC cases. Reliable diagnostic biomarkers that can detect early GC are critical to improve prognosis.

METHODS

We employed serum proteomics combined with bioinformatics to identify genes differentially expressed in the serum of non-metastatic GC patients. Single-cell RNA sequencing (ScRNA-seq) and immune infiltration analysis were performed to evaluate the relationship between gene expression and immune cell function. Then we evaluated 107 machine learning models for biomarker-based early GC diagnosis and develops a nomogram validated for accuracy and clinical utility, subsequently comparing the performance of potential biomarkers with traditional tumor markers in diagnosing early gastric cancer. Quantitative Reverse Transcription Polymerase Chain Reaction (qRT-PCR) and immunohistochemical staining using the Human Protein Atlas (HPA) database were used to validate the differential expression of candidate genes in GC tissues and adjacent non-cancerous tissues.

RESULTS

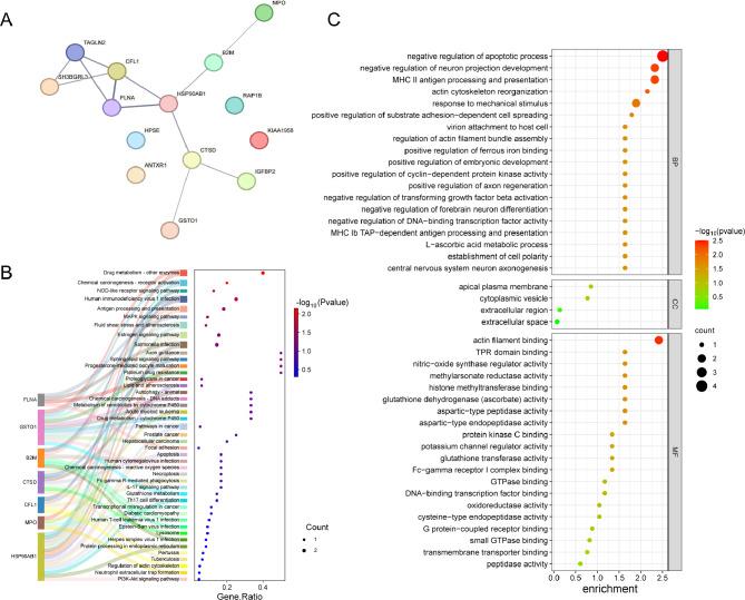
The proteomic analysis identified several genes upregulated in the serum of GC patients compared to healthy controls. Single-cell RNA sequencing analysis further revealed that these upregulated genes were associated with altered immune cell infiltration in the tumor microenvironment. The glmBoost + XGBoost model incorporating , , , and demonstrated strong diagnostic performance (mean AUC = 0.792), with 101 algorithm combinations achieving an average AUC > 0.7. A nomogram integrating gene expression and clinical data was developed, validated through calibration and decision curve analyses, highlighting its potential for early GC diagnosis. Additionally, four genes—,,, and —were found to be highly expressed in non-metastatic GC tissues and were significantly correlated with immune infiltration, including CD8 + T cells, monocytes, and myeloid-derived suppressor cells. These findings were validated by qRT-PCR and immunohistochemical analyses, confirming their elevated expression in GC tissues.

CONCLUSIONS

and are potential diagnostic biomarkers for early-stage GC, with strong associations with immune cell infiltration. Machine learning model shows excellent diagnostic performance. These results provide a foundation for future studies to improve early diagnosis and individualized treatment strategies for GC.

SUPPLEMENTARY INFORMATION

The online version contains supplementary material available at 10.1186/s12885-025-14396-2.

摘要

背景

胃癌(GC)是全球癌症相关死亡的主要原因之一,早期诊断仍然是一项重大挑战。现有的血清生物标志物缺乏特异性,难以准确识别早期非转移性胃癌病例。能够检测早期胃癌的可靠诊断生物标志物对于改善预后至关重要。

方法

我们采用血清蛋白质组学结合生物信息学方法,以鉴定非转移性胃癌患者血清中差异表达的基因。进行单细胞RNA测序(ScRNA-seq)和免疫浸润分析,以评估基因表达与免疫细胞功能之间的关系。然后,我们评估了107种基于生物标志物的早期胃癌诊断机器学习模型,并开发了一个经准确性和临床实用性验证的列线图,随后比较了潜在生物标志物与传统肿瘤标志物在诊断早期胃癌中的性能。使用定量逆转录聚合酶链反应(qRT-PCR)和利用人类蛋白质图谱(HPA)数据库的免疫组织化学染色,验证候选基因在胃癌组织和相邻非癌组织中的差异表达。

结果

蛋白质组学分析确定了与健康对照相比,胃癌患者血清中上调的几个基因。单细胞RNA测序分析进一步表明,这些上调基因与肿瘤微环境中免疫细胞浸润的改变有关。纳入 、 、 和 的glmBoost + XGBoost模型表现出强大的诊断性能(平均AUC = 0.792),101种算法组合的平均AUC > 0.7。开发了一个整合基因表达和临床数据的列线图,通过校准和决策曲线分析进行验证,突出了其在早期胃癌诊断中的潜力。此外,发现四个基因—— 、 、 和 ——在非转移性胃癌组织中高表达,并且与免疫浸润显著相关,包括CD8 + T细胞、单核细胞和髓源性抑制细胞。这些发现通过qRT-PCR和免疫组织化学分析得到验证,证实了它们在胃癌组织中的表达升高。

结论

和 是早期胃癌的潜在诊断生物标志物,与免疫细胞浸润密切相关。机器学习模型显示出优异的诊断性能。这些结果为未来改善胃癌早期诊断和个体化治疗策略的研究奠定了基础。

补充信息

在线版本包含可在10.1186/s12885-025-14396-2获取的补充材料。

https://cdn.ncbi.nlm.nih.gov/pmc/blobs/d646/12126892/e60765e0dfa0/12885_2025_14396_Fig1_HTML.jpg

文献AI研究员

20分钟写一篇综述,助力文献阅读效率提升50倍。

立即体验

用中文搜PubMed

大模型驱动的PubMed中文搜索引擎

马上搜索

文档翻译

学术文献翻译模型,支持多种主流文档格式。

立即体验