Suppr超能文献

导致隐匿性黄斑营养不良的RP1L1变体的临床特征及分子机制

Clinical features and molecular mechanisms of RP1L1 variants causing occult macular dystrophy.

作者信息

Pan Yang, Iejima Daisuke, Yoshitake Kazutoshi, Tsunoda Kazushige, Iwata Takeshi

机构信息

Molecular and Cellular Biology Division, National Institute of Sensory Organs, NHO Tokyo Medical Center, Tokyo, Japan.

Molecular and Cellular Biology Division, National Institute of Sensory Organs, NHO Tokyo Medical Center, Tokyo, Japan; School of Marine Biosciences, Kitasato University, Sagamihara, Kanagawa, Japan.

出版信息

HGG Adv. 2025 May 30;6(3):100461. doi: 10.1016/j.xhgg.2025.100461.

Abstract

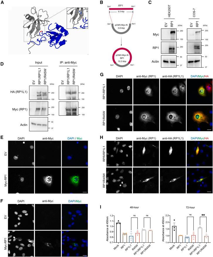
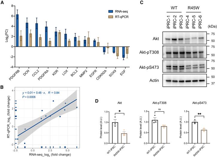
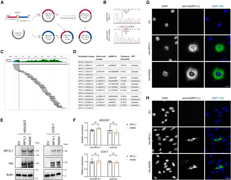
Occult macular dystrophy (OMD) is an inherited retinopathy characterized by progressive bilateral vision loss despite normal findings on fundoscopic examination, fluorescein angiography, and full-field electroretinography. Its pathogenesis remains unknown, and no treatments are available. Here, we performed whole-exome sequencing on 133 samples from 78 OMD pedigrees to identify pathogenic variants, using filters for minor allele frequency, function prediction, and retinal expression. We identified the RP1L1 c.133C>T, p.Arg45Trp (R45W) mutation as the sole pathogenic variant in two families with dominantly inherited OMD. Additionally, we discovered five other potentially pathogenic RP1L1 variants. Together, these six variants accounted for 33.33% of pedigrees, with R45W being the most prevalent, at 16.6%. The R45W mutation correlated with earlier onset, more severe clinical phenotypes, and abnormal intracellular localization rather than altered expression levels. R45W disrupted the intracellular localization of RP1L1 and RP1, compromising cell viability. In induced photoreceptor-like cells derived from OMD patients carrying R45W, we observed downregulation of the long noncoding RNA MEG3 and the PI3K/Akt pathway, alongside upregulation of extracellular matrix organization. These findings validate the etiologic role of RP1L1 and offer insights into the pathogenesis of OMD, thereby facilitating future research and therapeutic development.

摘要

隐匿性黄斑营养不良(OMD)是一种遗传性视网膜病变,其特征是尽管眼底检查、荧光素血管造影和全视野视网膜电图检查结果正常,但仍出现进行性双侧视力丧失。其发病机制尚不清楚,且尚无有效治疗方法。在此,我们对来自78个OMD家系的133个样本进行了全外显子组测序,以识别致病变异,使用了次要等位基因频率、功能预测和视网膜表达等筛选标准。我们在两个显性遗传OMD家系中鉴定出RP1L1基因c.133C>T、p.Arg45Trp(R45W)突变是唯一的致病变异。此外,我们还发现了其他五个潜在的致病RP1L1变异。这六个变异共占家系的33.33%,其中R45W最为常见,占16.6%。R45W突变与发病较早、临床表型更严重以及细胞内定位异常相关,而非表达水平改变。R45W破坏了RP1L1和RP1的细胞内定位,损害了细胞活力。在携带R45W的OMD患者来源的诱导性光感受器样细胞中,我们观察到长链非编码RNA MEG3和PI3K/Akt通路下调,同时细胞外基质组织上调。这些发现证实了RP1L1的病因学作用,并为OMD的发病机制提供了见解,从而促进未来的研究和治疗开发。

https://cdn.ncbi.nlm.nih.gov/pmc/blobs/b3e1/12206149/fc0604243d80/gr1.jpg

文献AI研究员

20分钟写一篇综述,助力文献阅读效率提升50倍。

立即体验

用中文搜PubMed

大模型驱动的PubMed中文搜索引擎

马上搜索

文档翻译

学术文献翻译模型,支持多种主流文档格式。

立即体验