Suppr超能文献

创伤性脊髓损伤:识别有症状尿路感染的独立危险因素并建立预测模型

Traumatic spinal cord injury: identifying independent risk factors and predictive model development for symptomatic urinary tract infections.

作者信息

Du Huayong, Li Zehui, Zhang Jinming, Wang Xiaoxin, Jing Yingli, Yang Degang, Li Jianjun

机构信息

School of Rehabilitation Medicine, Capital Medical University, Beijing, Fengtai, China.

China Rehabilitation Science Institute, Beijing, Fengtai, China.

出版信息

PeerJ. 2025 May 28;13:e19473. doi: 10.7717/peerj.19473. eCollection 2025.

Abstract

BACKGROUND

Traumatic spinal cord injury (TSCI) is commonly associated with urinary tract infections (UTIs), with a reported prevalence ranging from 31.7% to 68%. Symptomatic UTIs can result in serious complications, including chronic kidney damage and recurrent infections. The objective of this study was to identify independent risk factors and develop a predictive model for symptomatic UTIs in TSCI patients, thereby providing valuable insights for prevention and management strategies.

METHODS

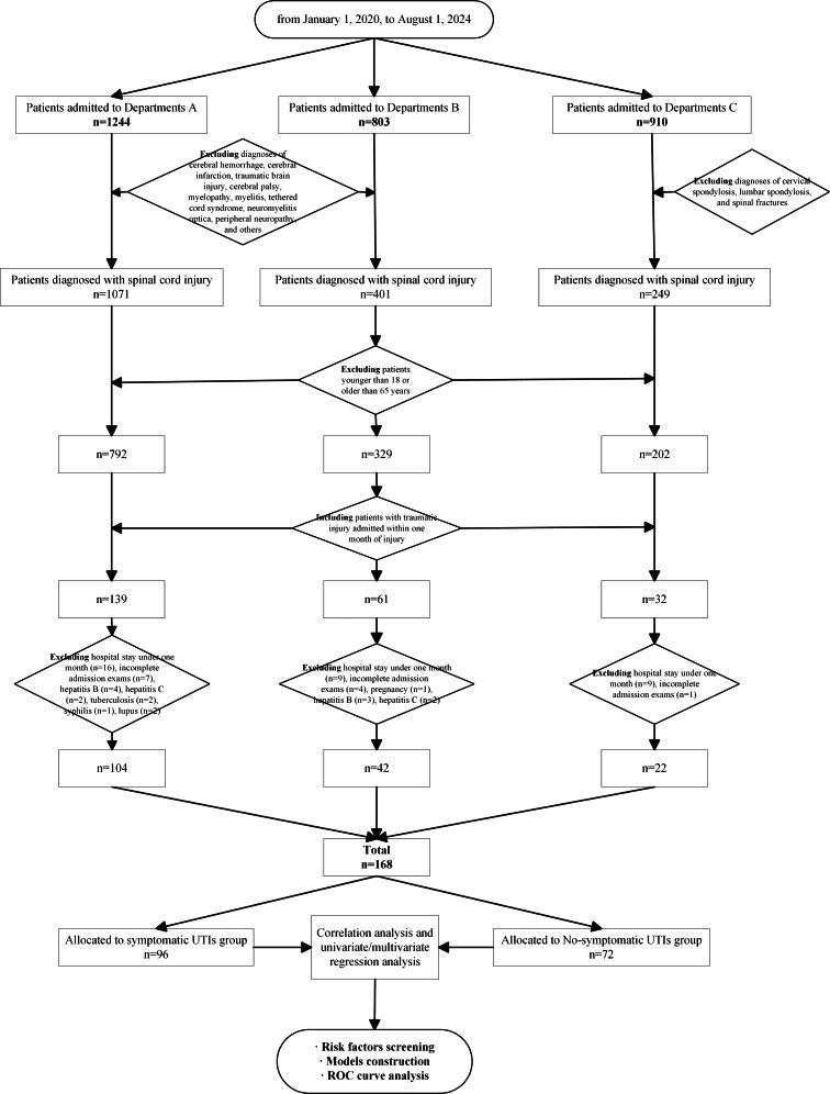
A retrospective study was conducted at the China Rehabilitation Research Center, involving 168 TSCI patients admitted between January 1, 2020, and August 1, 2024. Symptomatic UTIs were diagnosed using Delphi consensus criteria, which integrated clinical symptoms, urinalysis, and culture confirmation. Comprehensive clinical data, including demographic characteristics, injury profiles, and laboratory parameters, were systematically extracted from the hospital information system. Potential risk factors were initially screened using univariable logistic regression, with statistically significant variables subsequently analyzed in a multivariable logistic regression model to identify independent predictors. A predictive model for symptomatic UTIs was constructed using the regression coefficients. The model's performance was evaluated using the area under the receiver operating characteristic curve (AUC), calibration with the Hosmer-Lemeshow test, and internal validation through bootstrap resampling.

RESULTS

The incidence of symptomatic UTIs was 57.14%, with the majority presenting with fever (65.07%) and Escherichia coli infections (44.52%). Prolonged hospitalization (OR = 1.005, 95% CI [1.001-1.010]) and cumulative antibiotic exposure (OR = 1.011, 95% CI [1.000-1.022]) were identified as independent risk factors. The predictive model, which incorporated these factors, demonstrated strong discrimination (AUC = 0.81, 95% CI [0.746-0.879]) and good calibration ( = 0.44).

CONCLUSIONS

This study presents the incidence of symptomatic UTIs in TSCI patients and identifies two critical predictive factors along with a risk score for early prediction of symptomatic UTIs. The findings provide a foundation for improved clinical practices aimed at preventing and managing symptomatic UTIs in this patient population, potentially reducing healthcare costs and improving patient outcomes.

摘要

背景

创伤性脊髓损伤(TSCI)常与尿路感染(UTI)相关,报道的患病率在31.7%至68%之间。有症状的UTI可导致严重并发症,包括慢性肾损伤和反复感染。本研究的目的是确定TSCI患者有症状UTI的独立危险因素,并建立预测模型,从而为预防和管理策略提供有价值的见解。

方法

在中国康复研究中心进行了一项回顾性研究,纳入了2020年1月1日至2024年8月1日期间收治的168例TSCI患者。采用德尔菲共识标准诊断有症状的UTI,该标准综合了临床症状、尿液分析和培养确诊。从医院信息系统中系统提取包括人口统计学特征、损伤情况和实验室参数在内的综合临床数据。首先使用单变量逻辑回归初步筛选潜在危险因素,随后在多变量逻辑回归模型中对具有统计学意义的变量进行分析,以确定独立预测因素。使用回归系数构建有症状UTI的预测模型。使用受试者操作特征曲线下面积(AUC)、通过Hosmer-Lemeshow检验进行校准以及通过自助重采样进行内部验证来评估模型的性能。

结果

有症状UTI的发生率为57.14%,大多数表现为发热(65.07%)和大肠杆菌感染(44.52%)。住院时间延长(OR = 1.005,95%CI [1.001 - 1.010])和累积抗生素暴露(OR = 1.011,95%CI [1.000 - 1.022])被确定为独立危险因素。纳入这些因素的预测模型显示出较强的区分能力(AUC = 0.81,95%CI [0.746 - 0.879])和良好的校准( = 0.44)。

结论

本研究呈现了TSCI患者有症状UTI的发生率,确定了两个关键预测因素以及一个用于早期预测有症状UTI的风险评分。这些发现为改善针对该患者群体预防和管理有症状UTI的临床实践提供了基础,可能降低医疗成本并改善患者预后。

https://cdn.ncbi.nlm.nih.gov/pmc/blobs/661d/12126090/e1ac0b337b79/peerj-13-19473-g001.jpg

文献AI研究员

20分钟写一篇综述,助力文献阅读效率提升50倍。

立即体验

用中文搜PubMed

大模型驱动的PubMed中文搜索引擎

马上搜索

文档翻译

学术文献翻译模型,支持多种主流文档格式。

立即体验