Suppr超能文献

机械应力下牙周膜成纤维细胞与感觉神经元之间的双向P物质信号传导

Bidirectional substance P signaling between periodontal ligament fibroblasts and sensory neurons under mechanical stress.

作者信息

Symmank Judit, Löffler Lara, Schulze-Späte Ulrike, Jacobs Collin

机构信息

Department of Orthodontics, Jena University Hospital, Jena, Germany.

Section of Geriodontics, Department of Conservative Dentistry and Periodontics, Jena University Hospital, Jena, Germany.

出版信息

Front Mol Neurosci. 2025 May 16;18:1583908. doi: 10.3389/fnmol.2025.1583908. eCollection 2025.

Abstract

INTRODUCTION

Orthodontic tooth movement (OTM) and treatment-associated pain are closely related processes driven by a local inflammatory response modulated by periodontal ligament fibroblasts (PdLFs). Increased levels of substance P (SP), a well-characterized tachykinin, has been demonstrated in the PdL following the application of orthodontic forces. Although traditionally considered as neurotransmitter modulating inflammatory processes and pain, recent evidence suggests that also non-neuronal cells contribute to SP signaling during OTM. Since sensory neurons also express the corresponding receptor NK1R, activation by SP appears to be possible. However, the contribution of PdLFs to SP signaling upon mechanical stress and their subsequent interaction with sensory neurons remain largely unexplored. Thus, the aim of the study was to investigate a potential SP-mediated interactions between PdLFs and sensory neurons advancing our understanding of molecular mechanisms underlying orthodontic pain during OTM.

METHODS

TAC1 and SP levels were quantified via qRT-PCR, Western blot, and ELISA in compressed human PdLFs. Their conditioned medium was applied to sensory-like SH-SY5Y neurons and their activation was assessed by morphological features, cFOS expression, and calcium influx. Conversely, PdLFs were stimulated with conditioned medium from capsaicin-activated SH-SY5Y neurons. Subsequently, cytokine expression, RANKL/OPG ratio and activation of immune cells and osteoclasts by PdLFs were evaluated.

RESULTS

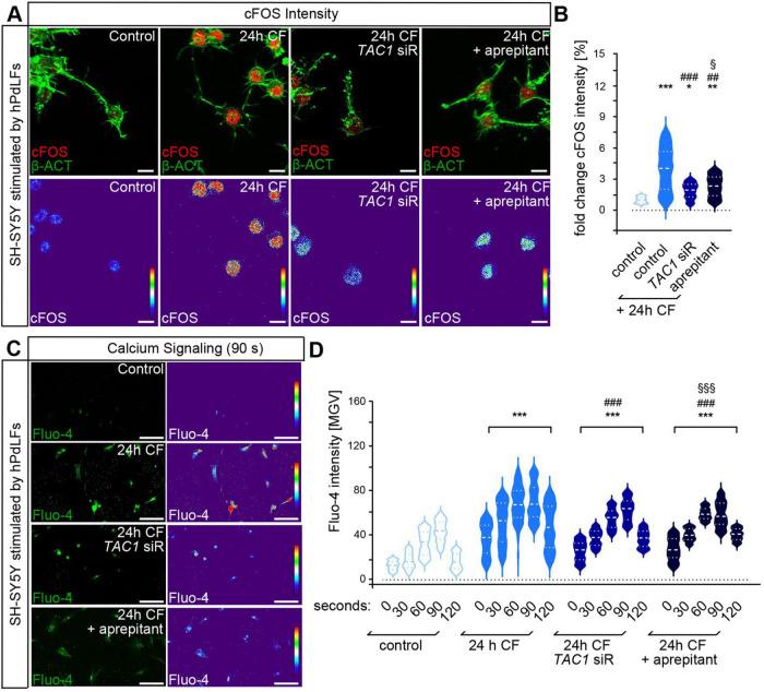
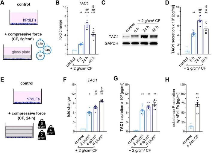
Compressive force induced a time- and intensity-dependent increase in TAC1 expression and SP secretion by compressed PdLFs with a peak at 24 h. Stressed PdLFs significantly increased neurite complexity, cFOS levels and calcium influx in sensory neurons, indicating their activation. Conversely, activated neurons elicited a robust pro-inflammatory response in PdLFs along with an increased osteoclastogenesis.

DISCUSSION

Our findings demonstrate that PdL fibroblasts could function as a novel non-neuronal source of SP modulating sensory neuron activation. Conversely, fibroblasts were also stimulated by SP effecting inflammation and osteoclastogenesis. These findings underscore a dynamic role of PdLF- and sensory neuron-derived SP that likely contributes to both pain perception and inflammatory bone remodeling during OTM.

摘要

引言

正畸牙齿移动(OTM)与治疗相关疼痛是由牙周膜成纤维细胞(PdLFs)调节的局部炎症反应驱动的密切相关过程。在施加正畸力后,牙周膜中已证实P物质(SP)水平升高,SP是一种特征明确的速激肽。虽然传统上认为其作为调节炎症过程和疼痛的神经递质,但最近的证据表明,在OTM过程中,非神经元细胞也参与SP信号传导。由于感觉神经元也表达相应的受体NK1R,因此SP激活似乎是可能的。然而,机械应激时PdLFs对SP信号传导的贡献及其随后与感觉神经元的相互作用在很大程度上仍未得到探索。因此,本研究的目的是研究潜在的SP介导的PdLFs与感觉神经元之间的相互作用,以加深我们对OTM期间正畸疼痛潜在分子机制的理解。

方法

通过qRT-PCR、蛋白质免疫印迹法和酶联免疫吸附测定法对受压的人PdLFs中的TAC1和SP水平进行定量。将其条件培养基应用于感觉样SH-SY5Y神经元,并通过形态特征、cFOS表达和钙内流评估其激活情况。相反,用辣椒素激活的SH-SY5Y神经元的条件培养基刺激PdLFs。随后,评估PdLFs的细胞因子表达、RANKL/OPG比值以及对免疫细胞和破骨细胞的激活情况。

结果

压缩力诱导受压的PdLFs中TAC1表达和SP分泌呈时间和强度依赖性增加,在24小时达到峰值。应激的PdLFs显著增加感觉神经元中的神经突复杂性、cFOS水平和钙内流,表明它们被激活。相反,活化的神经元在PdLFs中引发强烈的促炎反应,并增加破骨细胞生成。

讨论

我们的研究结果表明,牙周膜成纤维细胞可能作为一种新的非神经元性SP来源,调节感觉神经元的激活。相反,成纤维细胞也受到SP的刺激,影响炎症和破骨细胞生成。这些发现强调了PdLFs和感觉神经元衍生的SP的动态作用,这可能在OTM期间的疼痛感知和炎症性骨重塑中都起作用。

https://cdn.ncbi.nlm.nih.gov/pmc/blobs/e1df/12122492/6845d3f8e2f3/fnmol-18-1583908-g001.jpg

文献AI研究员

20分钟写一篇综述,助力文献阅读效率提升50倍。

立即体验

用中文搜PubMed

大模型驱动的PubMed中文搜索引擎

马上搜索

文档翻译

学术文献翻译模型,支持多种主流文档格式。

立即体验