Suppr超能文献

单细胞分析揭示阿司匹林通过铁死亡调节恢复椎间盘完整性。

Single-Cell Analysis Reveals Aspirin Restores Intervertebral Disc Integrity via Ferroptosis Regulation.

作者信息

Niu Haiyun, Qi Hao, Zhang Peng, Meng Hongyu, Liu Ning, Zhang Di

机构信息

Orthopedics Department of Joint Surgery, Hebei Medical University Third Hospital, Shijiazhuang City, Hebei Province, People's Republic of China.

Orthopedics Department of Spine Surgery, Hebei Medical University Third Hospital, Shijiazhuang City, Hebei Province, People's Republic of China.

出版信息

J Inflamm Res. 2025 May 28;18:6889-6905. doi: 10.2147/JIR.S519218. eCollection 2025.

Abstract

BACKGROUND

Low back pain represents a major global health issue, with intervertebral disc degeneration (IVDD) being one of its primary causes. Disc degeneration involves complex processes such as inflammation, matrix degradation, and cell death, yet the underlying mechanisms remain poorly understood. Single-cell RNA sequencing offers a powerful approach to elucidate cellular heterogeneity and dynamic changes in IVDD, providing valuable insights for early diagnosis and targeted therapeutic strategies.

METHODS

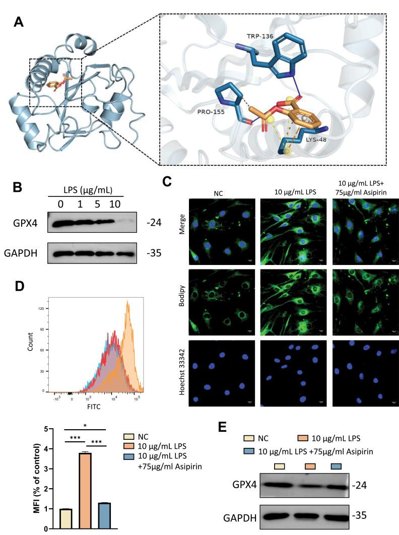
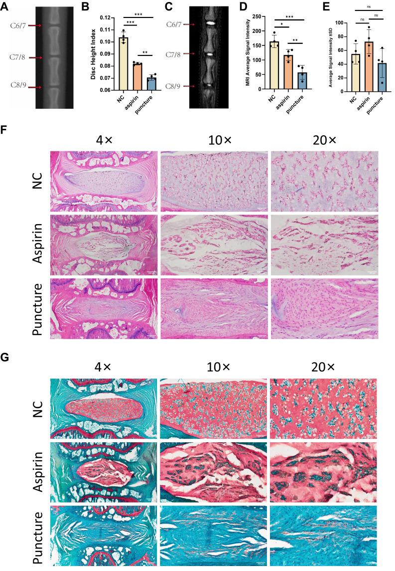
The Harmony algorithm was used to integrate four independent single-cell sequencing datasets. Subtype identification, differential expression analysis, enrichment analysis, and cell proportion analysis were conducted to explore functional alterations in various nucleus pulposus cell (NPC) subpopulations. Molecular docking was employed to evaluate the stability of aspirin targeting GPX4. In vitro and in vivo experiments were performed to assess the therapeutic effects of aspirin on IVDD.

RESULTS

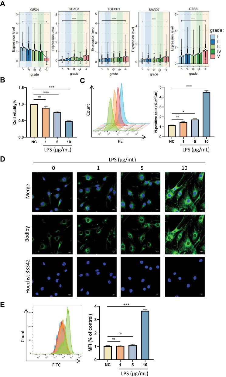
Eight distinct NPC subtypes were identified based on cellular heterogeneity and their associated marker genes. The CDKN1A⁺aNPC subtype increased progressively with disease severity, while the matrix-supporting ABI3BP⁺mNPC and SOD3⁺mNPC subtypes significantly decreased in advanced degeneration. Concurrently, there was an increase in ECM remodeling-related LTBP1⁺mNPCs. Within the CDKN1A⁺aNPC, GPX4 was notably downregulated, suggesting the activation of ferroptosis. Molecular docking results revealed a high affinity of aspirin for GPX4. Additionally, aspirin inhibited ferroptosis and ameliorated disc structural damage.

CONCLUSION

The increased proportion of CDKN1A⁺aNPC cells serves as an early warning feature for the progression of IVDD. Aspirin stabilizes the targeting of GPX4, thereby inhibiting ferroptosis and exerting therapeutic effects on IVDD.

摘要

背景

腰痛是一个重大的全球健康问题,椎间盘退变(IVDD)是其主要原因之一。椎间盘退变涉及炎症、基质降解和细胞死亡等复杂过程,但其潜在机制仍知之甚少。单细胞RNA测序为阐明IVDD中的细胞异质性和动态变化提供了一种强大的方法,为早期诊断和靶向治疗策略提供了有价值的见解。

方法

使用Harmony算法整合四个独立的单细胞测序数据集。进行亚型鉴定、差异表达分析、富集分析和细胞比例分析,以探索各种髓核细胞(NPC)亚群中的功能改变。采用分子对接评估阿司匹林靶向GPX4的稳定性。进行体外和体内实验以评估阿司匹林对IVDD的治疗效果。

结果

基于细胞异质性及其相关标记基因,鉴定出八种不同的NPC亚型。CDKN1A⁺aNPC亚型随疾病严重程度逐渐增加,而在晚期退变中,支持基质的ABI3BP⁺mNPC和SOD3⁺mNPC亚型显著减少。同时,与细胞外基质重塑相关的LTBP1⁺mNPCs增加。在CDKN1A⁺aNPC内,GPX4明显下调,提示铁死亡激活。分子对接结果显示阿司匹林对GPX4具有高亲和力。此外,阿司匹林抑制铁死亡并改善椎间盘结构损伤。

结论

CDKN1A⁺aNPC细胞比例增加是IVDD进展的早期预警特征。阿司匹林稳定GPX4的靶向作用,从而抑制铁死亡并对IVDD发挥治疗作用。

https://cdn.ncbi.nlm.nih.gov/pmc/blobs/2a0c/12126978/e836c1ce7ce7/JIR-18-6889-g0001.jpg

文献AI研究员

20分钟写一篇综述,助力文献阅读效率提升50倍。

立即体验

用中文搜PubMed

大模型驱动的PubMed中文搜索引擎

马上搜索

文档翻译

学术文献翻译模型,支持多种主流文档格式。

立即体验