Suppr超能文献

多环芳烃通过芳烃受体-HEGBC 正反馈轴促进胆囊癌的肿瘤发生。

Polycyclic aromatic hydrocarbons promote tumorigenesis of gallbladder cancer via aryl hydrocarbon Receptor-HEGBC positive feedback axis.

作者信息

Yuan Lei, Zhang Yumeng, Xu Jianguo, Liu Feng, Liang Yingchao, Wang Beili, Wu Meihong, Fan Zhiyuan, Yang Liang

机构信息

Department of Hepatobiliary Surgery, Quzhou People's Hospital, 100 Minjiang Main Road, Quzhou, Zhejiang 324000, China.

Department of Radiation Oncology, Shanghai First Maternity and Infant Hospital, School of Medicine, Tongji University, Shanghai 201204, China.

出版信息

iScience. 2025 Apr 23;28(5):112505. doi: 10.1016/j.isci.2025.112505. eCollection 2025 May 16.

Abstract

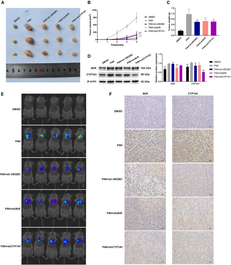
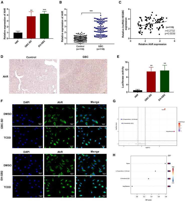
Gallbladder cancer (GBC) is a highly aggressive tumor associated with risk factors, such as chronic infection, gallstones, and exposure to harmful chemicals. Our study explores the role of polycyclic aromatic hydrocarbons (PAHs) and long noncoding RNA HEGBC in GBC progression. We found that PAHs activate the aryl hydrocarbon receptor (AhR), which enhances HEGBC expression and promotes GBC cell proliferation, invasion, and metastasis both and . Mechanistically, AhR binds to the promoter, establishing a positive feedback loop that further activates AhR transcription. Moreover, CYP1A1 was identified as a key downstream effector of PAHs-AhR/HEGBC-mediated proliferation, migration, and invasion of GBC cells and . These findings provide the integrative view of a molecular mechanism loop for regulating the malignant progression of GBC centered by PAHs/AhR/HEGBC, which represents a promising strategy for the treatment of GBC.

摘要

胆囊癌(GBC)是一种具有高度侵袭性的肿瘤,与慢性感染、胆结石和接触有害化学物质等风险因素相关。我们的研究探讨了多环芳烃(PAHs)和长链非编码RNA HEGBC在GBC进展中的作用。我们发现,PAHs激活芳烃受体(AhR),增强HEGBC表达,并促进GBC细胞增殖、侵袭和转移。机制上,AhR与启动子结合,建立一个正反馈环,进一步激活AhR转录。此外,CYP1A1被确定为PAHs-AhR/HEGBC介导的GBC细胞增殖、迁移和侵袭的关键下游效应物。这些发现提供了一个以PAHs/AhR/HEGBC为中心调节GBC恶性进展的分子机制循环的综合观点,这代表了一种有前景的GBC治疗策略。

https://cdn.ncbi.nlm.nih.gov/pmc/blobs/cb5a/12124655/220a54001373/fx1.jpg

文献AI研究员

20分钟写一篇综述,助力文献阅读效率提升50倍。

立即体验

用中文搜PubMed

大模型驱动的PubMed中文搜索引擎

马上搜索

文档翻译

学术文献翻译模型,支持多种主流文档格式。

立即体验