Suppr超能文献

与病理生理学相关的双酚S暴露通过破坏棕色脂肪组织调节的能量代谢加速衰老。

Pathophysiologically relevant bisphenol S exposure accelerates aging by disrupting brown adipose tissue-regulated energy metabolism.

作者信息

Zhu Man, Wang Ru, Yi Wei, Wu Beiyi, Deng Zhizhong, Zhang Zheng, Wang Chen, Zhang Dingkun, Zhang Tongtong, Wen Xue

机构信息

Department of Laboratory Medicine, West China Hospital, Sichuan University, Chengdu 610041, China.

Department of Aging Research, School of Medicine, University of Electronic Science and Technology of China, Chengdu 610050, China.

出版信息

Proc Natl Acad Sci U S A. 2025 Jun 10;122(23):e2420437122. doi: 10.1073/pnas.2420437122. Epub 2025 Jun 2.

Abstract

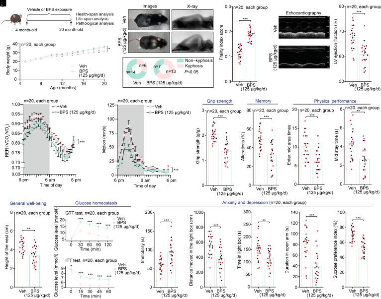
Bisphenol A (BPA) substitutes are widely used as food contact materials and consumer products, while the effects of pathophysiologically relevant concentrations of BPA substitutes on aging remain unclear. In this study, we used () to investigate the effects of five BPA substitutes [bisphenol S (BPS), bisphenol B, bisphenol F (BPF), tetramethyl BPF, and 4,4'-(Perfluoropropane-2,2-diyl)diphenol] at pathophysiologically relevant exposure levels during aging and examined the underlying mechanisms using a mouse model. Our results indicated that, among the five BPA substitutes, exposure to pathophysiologically relevant concentrations of BPS (300, 450, and 600 nM) accelerated aging in . In mice, exposure to a pathophysiologically relevant concentration of BPS (125 μg/kg/day, from 4 to 20 mo of age) similarly reduces the life and health span and accelerates aging phenotypes in multiple tissues. Further investigations demonstrated that long-term BPS exposure resulted in a significantly higher accumulation of BPS in brown adipose tissue (BAT) than in other organs. RNA sequencing analysis of BAT revealed that BPS accelerates BAT aging through multiple pathways. Importantly, transplantation of BAT from BPS-exposed mice into BPS-naive mice accelerated aging in recipients. Conversely, transplantation of BAT from unexposed mice into BPS-exposed mice significantly improved their metabolic status and delayed aging. These findings elucidate the impact of pathophysiologically relevant concentrations of BPS on the aging process and suggest that these effects are likely mediated through the disruption of BAT function.

摘要

双酚A(BPA)替代品被广泛用作食品接触材料和消费品,然而,与病理生理学相关浓度的BPA替代品对衰老的影响仍不清楚。在本研究中,我们使用()来研究五种BPA替代品[双酚S(BPS)、双酚B、双酚F(BPF)、四甲基BPF和4,4'-(全氟丙烷-2,2-二基)二酚]在衰老过程中与病理生理学相关暴露水平下的影响,并使用小鼠模型研究其潜在机制。我们的结果表明,在这五种BPA替代品中,暴露于与病理生理学相关浓度的BPS(300、450和600 nM)会加速()的衰老。在小鼠中,暴露于与病理生理学相关浓度的BPS(125μg/kg/天,从4月龄到20月龄)同样会缩短寿命和健康跨度,并加速多个组织的衰老表型。进一步的研究表明,长期暴露于BPS会导致棕色脂肪组织(BAT)中BPS的积累显著高于其他器官。对BAT的RNA测序分析表明,BPS通过多种途径加速BAT衰老。重要的是,将暴露于BPS的小鼠的BAT移植到未接触过BPS的小鼠中会加速受体的衰老。相反,将未暴露小鼠的BAT移植到暴露于BPS的小鼠中可显著改善其代谢状态并延缓衰老。这些发现阐明了与病理生理学相关浓度的BPS对衰老过程的影响,并表明这些影响可能是通过破坏BAT功能介导的。

https://cdn.ncbi.nlm.nih.gov/pmc/blobs/5806/12167992/ec44a403522c/pnas.2420437122fig01.jpg

相似文献

1
Pathophysiologically relevant bisphenol S exposure accelerates aging by disrupting brown adipose tissue-regulated energy metabolism.
Proc Natl Acad Sci U S A. 2025 Jun 10;122(23):e2420437122. doi: 10.1073/pnas.2420437122. Epub 2025 Jun 2.
2
Comparative toxicities of BPA, BPS, BPF, and TMBPF in the nematode Caenorhabditis elegans and mammalian fibroblast cells.
Toxicology. 2021 Sep;461:152924. doi: 10.1016/j.tox.2021.152924. Epub 2021 Aug 30.
3
Bisphenol S and F: A Systematic Review and Comparison of the Hormonal Activity of Bisphenol A Substitutes.
Environ Health Perspect. 2015 Jul;123(7):643-50. doi: 10.1289/ehp.1408989. Epub 2015 Mar 16.
4
Ecotoxicity of bisphenol S to Caenorhabditis elegans by prolonged exposure in comparison with bisphenol A.
Environ Toxicol Chem. 2018 Oct;37(10):2560-2565. doi: 10.1002/etc.4214. Epub 2018 Aug 23.
5
A new chapter in the bisphenol A story: bisphenol S and bisphenol F are not safe alternatives to this compound.
Fertil Steril. 2015 Jan;103(1):11-21. doi: 10.1016/j.fertnstert.2014.11.005. Epub 2014 Dec 2.
6
Effects of bisphenol A, bisphenol S, and tetramethyl bisphenol F on male fertility in .
Toxicol Ind Health. 2025 Jan;41(1):11-19. doi: 10.1177/07482337241287967. Epub 2024 Sep 30.
8
Effects of bisphenol analogues on steroidogenic gene expression and hormone synthesis in H295R cells.
Chemosphere. 2016 Mar;147:9-19. doi: 10.1016/j.chemosphere.2015.12.081. Epub 2016 Jan 2.
10
BPA-free? Exploring the reproductive toxicity of BPA substitutes BPS and BPF on endometrial decidualization.
Ecotoxicol Environ Saf. 2024 Nov 15;287:117275. doi: 10.1016/j.ecoenv.2024.117275. Epub 2024 Nov 12.

本文引用的文献

4
Bisphenol S, bisphenol F, bisphenol a exposure and body composition in US adults.
Chemosphere. 2024 Jan;346:140537. doi: 10.1016/j.chemosphere.2023.140537. Epub 2023 Oct 28.
5
Adverse effects of bisphenol A and its analogues on male fertility: An epigenetic perspective.
Environ Pollut. 2024 Mar 15;345:123393. doi: 10.1016/j.envpol.2024.123393. Epub 2024 Jan 22.
6
NADase CD38 is a key determinant of ovarian aging.
Nat Aging. 2024 Jan;4(1):110-128. doi: 10.1038/s43587-023-00532-9. Epub 2023 Dec 21.
8
An update on the secretory functions of brown, white, and beige adipose tissue: Towards therapeutic applications.
Rev Endocr Metab Disord. 2024 Apr;25(2):279-308. doi: 10.1007/s11154-023-09850-0. Epub 2023 Dec 5.
9
Bisphenol S induces brown adipose tissue whitening and aggravates diet-induced obesity in an estrogen-dependent manner.
Cell Rep. 2023 Dec 26;42(12):113504. doi: 10.1016/j.celrep.2023.113504. Epub 2023 Dec 2.

文献AI研究员

20分钟写一篇综述,助力文献阅读效率提升50倍。

立即体验

用中文搜PubMed

大模型驱动的PubMed中文搜索引擎

马上搜索

文档翻译

学术文献翻译模型,支持多种主流文档格式。

立即体验