Suppr超能文献

干细胞模型揭示产前人类脉络丛上皮亚型的顺序出现与收缩

Sequential emergence and contraction of epithelial subtypes in the prenatal human choroid plexus revealed by a stem cell model.

作者信息

Masters Haley, Wang Shuxiong, Tu Christina, Nguyen Quy, Sha Yutong, Karikomi Matthew K, Fung Pamela Shi Ru, Tran Benjamin, Martel Cristina, Kwang Nellie, Neel Michael, Jaime Olga G, Espericueta Victoria, Johnson Brett A, Kessenbrock Kai, Nie Qing, Monuki Edwin S

机构信息

Department of Pathology & Laboratory Medicine, University of California Irvine, Irvine, CA, USA.

Department of Developmental & Cell Biology, University of California Irvine, Irvine, CA, USA.

出版信息

Nat Commun. 2025 Jun 3;16(1):5149. doi: 10.1038/s41467-025-60361-9.

Abstract

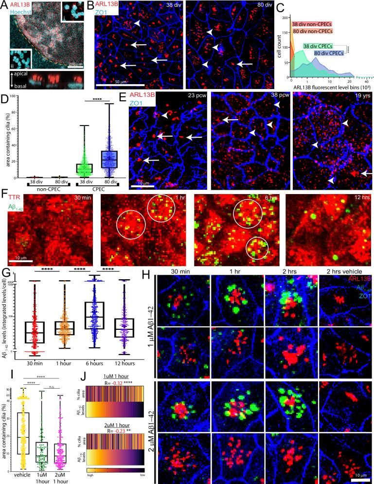
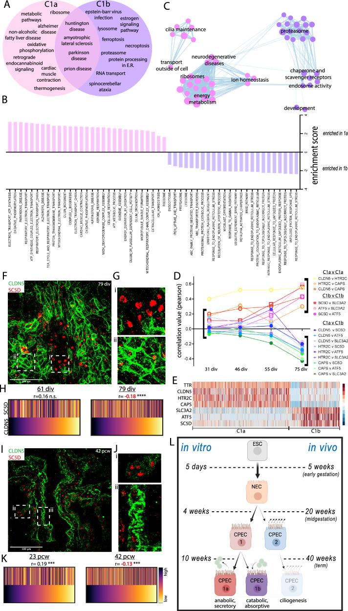
Despite the major roles of choroid plexus epithelial cells (CPECs) in brain homeostasis and repair, their developmental lineage and diversity remain undefined. In simplified differentiations from human pluripotent stem cells, derived CPECs (dCPECs) display canonical properties and dynamic motile multiciliated phenotypes that interact with Aβ uptake. Single dCPEC transcriptomes over time correlate well with human organoid and fetal CPECs, while pseudotemporal and cell cycle analyses highlight the direct CPEC origin from neuroepithelial cells. In addition, time series analyses define metabolic (type 1) and ciliogenic dCPECs (type 2) at early timepoints, followed by type 1 diversification into anabolic-secretory (type 1a) and catabolic-absorptive subtypes (type 1b) as type 2 cells contract. These temporal patterns are then confirmed in independent derivations and mapped to prenatal stages using human tissues. In addition to defining the prenatal lineage of human CPECs, these findings suggest dynamic models of ChP support for the developing human brain.

摘要

尽管脉络丛上皮细胞(CPECs)在脑内环境稳定和修复中起主要作用,但其发育谱系和多样性仍不明确。在从人类多能干细胞进行的简化分化过程中,衍生的CPECs(dCPECs)表现出典型特性以及与Aβ摄取相互作用的动态运动多纤毛表型。随着时间推移,单个dCPEC转录组与人类类器官和胎儿CPECs相关性良好,而伪时间和细胞周期分析突出了CPEC直接起源于神经上皮细胞。此外,时间序列分析在早期时间点定义了代谢型(1型)和纤毛生成型dCPECs(2型),随后随着2型细胞收缩,1型分化为合成代谢分泌型(1a型)和分解代谢吸收型亚型(1b型)。这些时间模式随后在独立衍生实验中得到证实,并利用人体组织映射到产前阶段。除了确定人类CPECs的产前谱系外,这些发现还提示了脉络丛对发育中的人类大脑支持的动态模型。

https://cdn.ncbi.nlm.nih.gov/pmc/blobs/d69d/12134268/fbc8ef60fcf4/41467_2025_60361_Fig1_HTML.jpg

文献AI研究员

20分钟写一篇综述,助力文献阅读效率提升50倍。

立即体验

用中文搜PubMed

大模型驱动的PubMed中文搜索引擎

马上搜索

文档翻译

学术文献翻译模型,支持多种主流文档格式。

立即体验