Suppr超能文献

骨细胞坏死性凋亡在正畸牙齿移动过程中驱动破骨细胞生成和牙槽骨吸收。

Osteocyte necroptosis drives osteoclastogenesis and alveolar bone resorption during orthodontic tooth movement.

作者信息

Ohori Fumitoshi, Kitaura Hideki, Marahleh Aseel, Ma Jinghan, Miura Mariko, Ren Jiayi, Narita Kohei, Fan Ziqiu, Lin Angyi, Mizoguchi Itaru

机构信息

Division of Orthodontics and Dentofacial Orthopedics, Graduate School of Dentistry, Tohoku University, 4- 1 Seiryo-machi, Aoba-ku, Sendai, 980-8575, Japan.

Creative Interdisciplinary Research Division, Frontier Research Institute for Interdisciplinary Sciences, Tohoku University, 6-3 Aramaki aza Aoba, Aoba-ku, Sendai, 980-8575, Japan.

出版信息

Sci Rep. 2025 Jun 3;15(1):19413. doi: 10.1038/s41598-025-04697-8.

Abstract

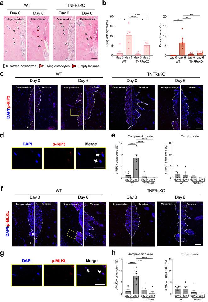
Orthodontic tooth movement (OTM) has been described as a bone remodeling process mediated by the expression of various inflammatory cytokines, including tumor necrosis factor-α (TNF-α). Necroptosis is a form of regulated cell death that is mainly induced by TNF-α, leading to the release of damage-associated molecular patterns (DAMPs) that cause inflammation. However, the role of osteocyte necroptosis in regulating osteoclastogenesis during OTM remains unclear. Here, we investigated the effects of osteocyte necroptosis on osteoclastogenesis in a mouse model of OTM. In wild-type mice, osteocyte death was remarkably increased on day 6 after OTM. Transmission electron microscopy identified apoptotic osteocytes, necrotic osteocytes, and empty lacunae based on morphological characteristics. TNF receptor type 1- and 2-deficient (TNFRsKO) mice showed a reduction in osteocyte death on day 6 after OTM. Immunofluorescence staining detected necroptosis markers in osteocytes on the compression side in wild-type OTM mice, whereas such osteocytes were almost undetectable in TNFRsKO OTM mice. Furthermore, the conditioned medium from primary osteocytes undergoing necroptosis significantly enhanced osteoclastogenesis. These findings suggest that TNF-α-induced osteocyte necroptosis enhances osteoclastogenesis and alveolar bone resorption on the compression side during OTM, involving the release of inflammatory factors including DAMPs.

摘要

正畸牙齿移动(OTM)被描述为一个由多种炎性细胞因子表达介导的骨重塑过程,这些炎性细胞因子包括肿瘤坏死因子-α(TNF-α)。坏死性凋亡是一种程序性细胞死亡形式,主要由TNF-α诱导,导致引起炎症的损伤相关分子模式(DAMPs)释放。然而,骨细胞坏死性凋亡在OTM过程中调节破骨细胞生成的作用仍不清楚。在此,我们在OTM小鼠模型中研究了骨细胞坏死性凋亡对破骨细胞生成的影响。在野生型小鼠中,OTM后第6天骨细胞死亡显著增加。透射电子显微镜根据形态特征鉴定出凋亡骨细胞、坏死骨细胞和空骨陷窝。1型和2型肿瘤坏死因子受体缺陷(TNFRsKO)小鼠在OTM后第6天骨细胞死亡减少。免疫荧光染色在野生型OTM小鼠受压侧的骨细胞中检测到坏死性凋亡标志物,而在TNFRsKO OTM小鼠中几乎检测不到此类骨细胞。此外,经历坏死性凋亡的原代骨细胞的条件培养基显著增强破骨细胞生成。这些发现表明,TNF-α诱导的骨细胞坏死性凋亡增强了OTM过程中受压侧的破骨细胞生成和牙槽骨吸收,这涉及包括DAMPs在内的炎性因子释放。

https://cdn.ncbi.nlm.nih.gov/pmc/blobs/5d5b/12134139/bed57f9a546e/41598_2025_4697_Fig1_HTML.jpg

文献AI研究员

20分钟写一篇综述,助力文献阅读效率提升50倍。

立即体验

用中文搜PubMed

大模型驱动的PubMed中文搜索引擎

马上搜索

文档翻译

学术文献翻译模型,支持多种主流文档格式。

立即体验