Suppr超能文献

增强肠道上皮微管稳定性可缓解炎症性肠病症状。

Enhancing intestinal epithelial microtubule stability could alleviate IBD symptoms.

作者信息

Yang Fangying, He Zhengxiao, Pan Xiumei, Xie Shuping, Liang Xinhua, Geng Lanlan, Xu Wanfu, Gong Sitang

机构信息

Guangzhou Women and Children's Medical Center, Guangzhou Medical University (GWCMC), Guangzhou, Guangdong, 510623, China.

Guangzhou Medical University, Guangzhou, Guangdong, 511495, China.

出版信息

Cell Commun Signal. 2025 Jun 4;23(1):263. doi: 10.1186/s12964-025-02264-2.

Abstract

BACKGROUND

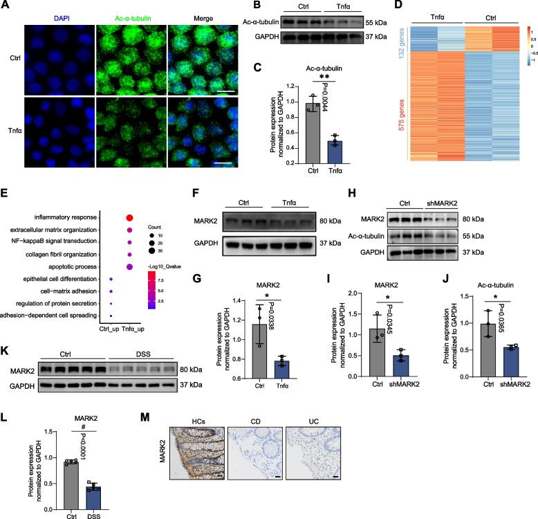
Inflammatory bowel disease (IBD) is characterized by epithelial barrier dysfunction, where in the cytoskeleton, especially actin microfilaments and intermediate filaments, has been extensively investigated for its critical role in maintaining the structural integrity of the epithelial barrier. However, the specific contribution of microtubules to this process remains unknown.

METHODS

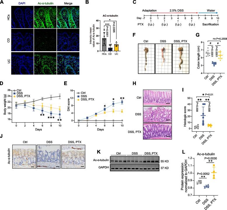
In this study, we analyzed the expression of acetylated α-tubulin (Ac-α-tubulin), a marker of stable microtubule structures, in colonic tissues from IBD patients and healthy controls using immunofluorescence. We also employed dextran sulfate sodium (DSS) to induce colitis in murine models and stimulated Caco-2 cells with tumor necrosis factor-alpha (Tnfα) to elucidate the subsequent alterations in microtubule dynamics. We subsequently evaluated the impact of microtubule-associated protein kinase 2 (MARK2) deficiency on microtubule dynamics, epithelial permeability, and inflammation. This was accomplished using both stable MARK2 knockdown Caco-2 cell lines and intestinal epithelial-specific MARK2 conditional knockout (MARK2) mice. Additionally, we explored whether treatment with the microtubule stabilizer paclitaxel (PTX) and the SIRT2 selected inhibitor AGK2 could reverse these phenotypic changes.

RESULTS

Our findings revealed a significant reduction in Ac-α-tubulin expression in both IBD patient tissues and the DSS-induced colitis model. Treatment with PTX significantly enhanced Ac-α-tubulin levels and mitigated colitis symptoms in DSS-induced mice. Furthermore, MARK2 knockdown decreased Ac-α-tubulin expression and increased paracellular permeability, which could be reversed by AGK2 or PTX treatment.

CONCLUSION

This study provides new insights into the pathogenesis of IBD by elucidating the role of microtubules in epithelial barrier disruption. Our findings propose microtubule-modulating therapeutics as a potential novel treatment strategy for IBD, highlighting the importance of stabilizing microtubules to restore epithelial integrity and reduce inflammation.

摘要

背景

炎症性肠病(IBD)的特征是上皮屏障功能障碍,其中细胞骨架,特别是肌动蛋白微丝和中间丝,因其在维持上皮屏障结构完整性中的关键作用而受到广泛研究。然而,微管在此过程中的具体作用仍不清楚。

方法

在本研究中,我们使用免疫荧光分析了IBD患者和健康对照的结肠组织中稳定微管结构的标志物乙酰化α-微管蛋白(Ac-α-微管蛋白)的表达。我们还使用硫酸葡聚糖钠(DSS)在小鼠模型中诱导结肠炎,并用肿瘤坏死因子-α(Tnfα)刺激Caco-2细胞,以阐明微管动力学的后续变化。随后,我们评估了微管相关蛋白激酶2(MARK2)缺陷对微管动力学、上皮通透性和炎症的影响。这是通过使用稳定的MARK2敲低Caco-2细胞系和肠道上皮特异性MARK2条件性敲除(MARK2)小鼠来完成的。此外,我们探讨了用微管稳定剂紫杉醇(PTX)和SIRT2选择性抑制剂AGK2治疗是否可以逆转这些表型变化。

结果

我们的研究结果显示,IBD患者组织和DSS诱导的结肠炎模型中Ac-α-微管蛋白表达均显著降低。PTX治疗显著提高了DSS诱导小鼠的Ac-α-微管蛋白水平,并减轻了结肠炎症状。此外,MARK2敲低降低了Ac-α-微管蛋白表达并增加了细胞旁通透性,AGK2或PTX治疗可逆转这种情况。

结论

本研究通过阐明微管在上皮屏障破坏中的作用,为IBD的发病机制提供了新的见解。我们的研究结果提出微管调节疗法作为IBD的一种潜在新治疗策略,强调了稳定微管以恢复上皮完整性和减轻炎症的重要性。

https://cdn.ncbi.nlm.nih.gov/pmc/blobs/62fd/12135224/c9d3d8a77f56/12964_2025_2264_Fig1_HTML.jpg

文献AI研究员

20分钟写一篇综述,助力文献阅读效率提升50倍。

立即体验

用中文搜PubMed

大模型驱动的PubMed中文搜索引擎

马上搜索

文档翻译

学术文献翻译模型,支持多种主流文档格式。

立即体验