Suppr超能文献

细胞内环状二鸟苷酸在影响由……进行细胞外电子转移的重要基因方面的关键作用 。 需注意,原文中“by.”后面似乎缺失了具体内容。

Crucial roles of intracellular cyclic di-GMP in impacting the genes important for extracellular electron transfer by .

作者信息

Jiang Yongguang, Sun Lin, Hou Lingyu, Hu Yidan, Jiang Zhou, Dong Yiran, Song Hao, Shi Liang

机构信息

Department of Biological Sciences and Technology, School of Environmental Studies, China University of Geosciences, Wuhan, China.

State Key Laboratory of Geomicrobiology and Environmental Changes, China University of Geosciences, Wuhan, China.

出版信息

Appl Environ Microbiol. 2025 Jul 23;91(7):e0072725. doi: 10.1128/aem.00727-25. Epub 2025 Jun 4.

Abstract

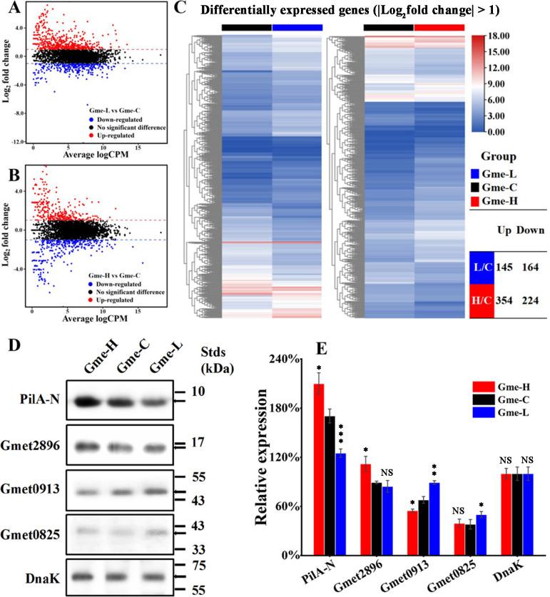
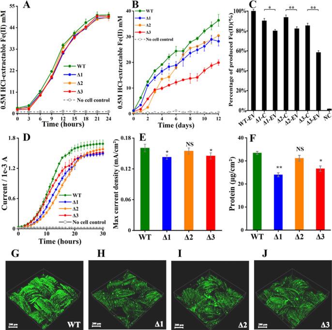
To investigate the roles of intracellular c-di-GMP in bacterial extracellular electron transfer (EET), three strains with high (Gme-H), intermediate (Gme-C), and low (Gme-L) intracellular levels of c-di-GMP were constructed via the synthetic biology approach. Compared to Gme-C, Gme-H showed similar Fe(III) reduction rates, formed thicker biofilms on conductive and nonconductive surfaces, and produced more electricity, but showed delayed ability for electricity production. Gme-L formed thinner biofilms on nonconductive surfaces and reduced Fe(III)-citrate faster, but showed slower reduction of ferrihydrite in comparison to Gme-C. Although it produced electricity much faster, Gme-L produced less electricity and formed slightly less amounts of biofilms on anodes, as compared to Gme-C. The mRNA levels of multiple genes encoding -type cytochromes (-Cyts) and extracellular pilin protein PilA-N were differentially regulated in Gme-L or Gme-H in comparison to that in Gme-C. Expressions of the genes for PilA-N and extracellular -Cyt Gmet2896 were increased by high c-di-GMP. Low c-di-GMP increased the gene expressions of the porin-cytochromes in the outer membrane. Further investigation also identified new c-di-GMP-regulated genes directly involved in the EET of , such as those for the -Cyts of extracellular Gmet0601, the periplasmic Gmet1703 and Gmet1809 on the cytoplasmic membrane, as deletions of these genes impaired bacterial reductions of extracellular ferrihydrite and anode. Thus, intracellular c-di-GMP impacted multiple genes of whose protein products might transfer electrons from the cytoplasmic membrane, through the periplasm, across the outer membrane to and in the extracellular environment.IMPORTANCEBis-(3'-5')-cyclic dimeric guanosine monophosphate (c-di-GMP) is ubiquitous in bacterial cells where it regulates a variety of bacterial processes, which range from biofilm formation, bacterial virulence to cell cycle progression. However, its role in regulating bacterial extracellular electron transfer is much less characterized. This investigation shows the crucial roles of intracellular c-di-GMP in impacting the extracellular electron transfer of the Gram-negative bacterium . The gene expressions of the multiheme -type cytochromes in the bacterial cytoplasmic membrane, periplasm, outer membrane, and extracellular environment, as well as the gene expression of extracellular pilin protein PilA-N, are all impacted by c-di-GMP. Although how it impacts the expression of these genes is currently unclear, c-di-GMP affects the entire extracellular electron transfer process of from the cytoplasmic membrane, through the periplasm and across the outer membrane to and in the extracellular environment.

摘要

为研究细胞内环二鸟苷酸(c-di-GMP)在细菌胞外电子传递(EET)中的作用,通过合成生物学方法构建了三株细胞内c-di-GMP水平分别为高(Gme-H)、中(Gme-C)、低(Gme-L)的菌株。与Gme-C相比,Gme-H的Fe(III)还原速率相似,在导电和非导电表面形成更厚的生物膜,产生更多的电,但产电能力延迟。Gme-L在非导电表面形成较薄的生物膜,能更快地还原柠檬酸铁,但与Gme-C相比,其对水铁矿的还原较慢。尽管Gme-L产电更快,但与Gme-C相比,其产电量较少,在阳极上形成的生物膜量也略少。与Gme-C相比,在Gme-L或Gme-H中,多个编码β型细胞色素(β-Cyts)和胞外菌毛蛋白PilA-N的基因的mRNA水平受到差异调节。高浓度的c-di-GMP可增加PilA-N和胞外β-Cyt Gmet2896基因的表达。低浓度的c-di-GMP可增加外膜孔蛋白细胞色素的基因表达。进一步研究还鉴定出了直接参与嗜麦芽窄食单胞菌EET的新的c-di-GMP调控基因,如胞外Gmet0601的β-Cyts、细胞质膜上的周质Gmet1703和Gmet1809的基因,因为这些基因的缺失会损害细菌对胞外水铁矿和阳极的还原。因此,细胞内的c-di-GMP影响了嗜麦芽窄食单胞菌的多个基因,其蛋白质产物可能将电子从细胞质膜穿过周质、外膜传递到胞外环境及在胞外环境中传递。重要性双(3'-5')-环二聚鸟苷单磷酸(c-di-GMP)在细菌细胞中普遍存在,它调控多种细菌过程,从生物膜形成、细菌毒力到细胞周期进程。然而,其在调控细菌胞外电子传递中的作用却鲜为人知。本研究表明细胞内c-di-GMP在影响革兰氏阴性菌嗜麦芽窄食单胞菌的胞外电子传递中起关键作用。细菌细胞质膜、周质、外膜和胞外环境中多血红素β型细胞色素的基因表达以及胞外菌毛蛋白PilA-N的基因表达均受到c-di-GMP的影响。尽管目前尚不清楚它如何影响这些基因的表达,但c-di-GMP影响了嗜麦芽窄食单胞菌从细胞质膜穿过周质、外膜到胞外环境及在胞外环境中的整个胞外电子传递过程。

https://cdn.ncbi.nlm.nih.gov/pmc/blobs/1e7e/12285248/694e0220d806/aem.00727-25.f001.jpg

文献AI研究员

20分钟写一篇综述,助力文献阅读效率提升50倍。

立即体验

用中文搜PubMed

大模型驱动的PubMed中文搜索引擎

马上搜索

文档翻译

学术文献翻译模型,支持多种主流文档格式。

立即体验