Suppr超能文献

通过对ATAC-Seq、RNA-Seq和ChIP-Seq的分析,STAT3促进超级增强子形成以促进成纤维细胞向肌成纤维细胞分化。

STAT3 Facilitates Super Enhancer Formation to Promote Fibroblast-To-Myofibroblast Differentiation by the Analysis of ATAC-Seq, RNA-Seq and ChIP-Seq.

作者信息

Wang Yujie, Zhao Yaqin, Cao Guohong, Jiang Mengqi, Yuan Xinglong, Li Hongbo, Song Xiaodong, Zhang Jinjin, Lv Changjun, Zhang Songzi

机构信息

Department of Respiratory and Critical Care Medicine, Binzhou Medical University Hospital, Binzhou Medical University, Binzhou, China.

Department of Cellular and Genetic Medicine, Binzhou Medical University, Yantai, China.

出版信息

J Cell Mol Med. 2025 Jun;29(11):e70639. doi: 10.1111/jcmm.70639.

Abstract

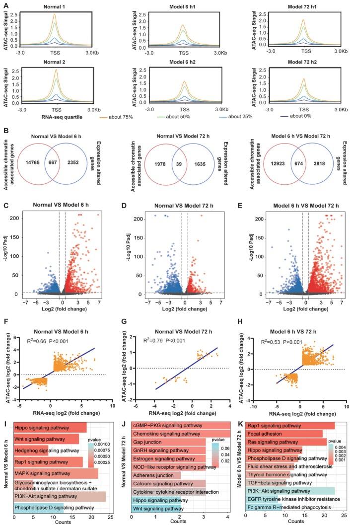
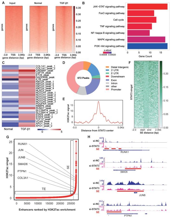
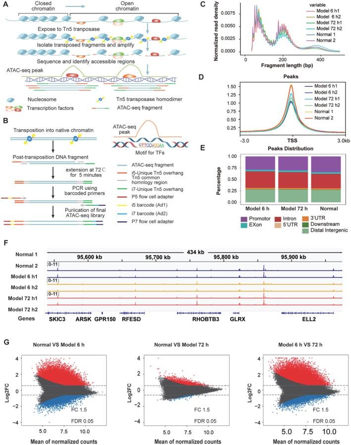
A cellular characteristic of IPF is the transformation of fibrosis into myofibroblasts. This study identifies several transcription factors-STAT3, FOXP1, JUNB, ATF3, FosL2, BATF, Fra2 and AP-1-that play crucial roles in promoting pulmonary fibrogenesis. They achieve this by facilitating the differentiation of fibroblasts into myofibroblasts, as analysed through ATAC-seq and RNA-seq. Additionally, STAT3 ChIP-seq showed that STAT3 is significantly concentrated in accessible chromatin regions, including introns and intergenic areas. H3K27ac ChIP-seq and Co-IP demonstrated that STAT3 plays a role in the formation of super enhancer (SE), which promotes gene expression. CUT&RUN-qPCR and the pGL3-SE dual-luciferase reporter system assays proved that STAT3 enhanced pGL3-SE activities by facilitating H3K27ac modification, leading to promoting the transcription of target genes including RUNX1, JUNB, JUN, SMAD6, COL3A1 and PTPN1. In summary, this study shows that STAT3 contributes to the formation of SEs that accelerate the differentiation of fibroblasts into myofibroblasts, leading to IPF. This insight enhances our understanding of STAT3-related SEs and offers potential therapeutic strategies for fibrotic diseases.

摘要

特发性肺纤维化(IPF)的一个细胞特征是纤维化向肌成纤维细胞的转变。本研究鉴定了几种转录因子——信号转导和转录激活因子3(STAT3)、叉头框蛋白P1(FOXP1)、JunB原癌基因、活化转录因子3(ATF3)、FosL2、BATF、Fra2和活化蛋白1(AP-1)——它们在促进肺纤维化形成中起关键作用。通过染色质转座酶可接近性测序(ATAC-seq)和RNA测序(RNA-seq)分析发现,它们通过促进成纤维细胞向肌成纤维细胞的分化来实现这一点。此外,STAT3染色质免疫沉淀测序(ChIP-seq)表明,STAT3显著集中在可及的染色质区域,包括内含子和基因间区域。组蛋白H3赖氨酸27乙酰化(H3K27ac)ChIP-seq和免疫共沉淀(Co-IP)表明,STAT3在超级增强子(SE)的形成中起作用,从而促进基因表达。切割与运行定量聚合酶链反应(CUT&RUN-qPCR)和pGL3-SE双荧光素酶报告系统分析证明,STAT3通过促进H3K27ac修饰增强pGL3-SE活性,从而促进包括RUNX1、JunB、Jun、SMAD6、Ⅲ型胶原蛋白α1链(COL3A1)和蛋白酪氨酸磷酸酶非受体型1(PTPN1)在内的靶基因转录。总之,本研究表明,STAT3有助于SE的形成,加速成纤维细胞向肌成纤维细胞的分化,从而导致IPF。这一见解加深了我们对与STAT3相关的SE的理解,并为纤维化疾病提供了潜在的治疗策略。

https://cdn.ncbi.nlm.nih.gov/pmc/blobs/70c7/12135348/61fc5a36b266/JCMM-29-e70639-g003.jpg

文献AI研究员

20分钟写一篇综述,助力文献阅读效率提升50倍。

立即体验

用中文搜PubMed

大模型驱动的PubMed中文搜索引擎

马上搜索

文档翻译

学术文献翻译模型,支持多种主流文档格式。

立即体验