Suppr超能文献

粪便代谢物分析可识别30天死亡率增加的重症患者。

Fecal metabolite profiling identifies critically ill patients with increased 30-day mortality.

作者信息

de Porto Alexander P, Dylla Nicholas P, Stutz Matthew, Lin Huaiying, Khalid Maryam, Mullowney Michael W, Little Jessica, Rose Amber, Moran David, McMillin Mary, Burgo Victoria, Smith Rita, Woodson Che, Metcalfe Carolyn, Ramaswamy Ramanujam, Lehmann Christopher, Odenwald Matthew, Bandealy Nadeem, Zhao Jack, Kim Marie, Adler Emerald, Sundararajan Anitha, Sidebottom Ashley, Kress John P, Wolfe Krysta S, Pamer Eric G, Patel Bhakti K

机构信息

Duchossois Family Institute, University of Chicago, Chicago, IL 60637, USA.

Department of Internal Medicine, Amsterdam UMC, University of Amsterdam, Amsterdam, Noord Holland 1081 HV, Netherlands.

出版信息

Sci Adv. 2025 Jun 6;11(23):eadt1466. doi: 10.1126/sciadv.adt1466. Epub 2025 Jun 4.

Abstract

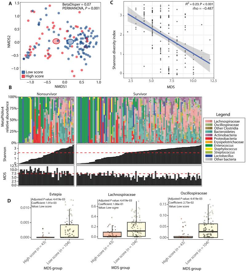
Critically ill patients admitted to the medical intensive care unit (MICU) have reduced intestinal microbiota diversity and altered microbiome-associated metabolite concentrations. Metabolites produced by the gut microbiota have been associated with survival of patients receiving complex medical treatments and thus might represent a treatable trait to improve clinical outcomes. We prospectively collected fecal specimens, defined microbiome compositions by shotgun metagenomic sequencing, and quantified microbiota-derived fecal metabolites by mass spectrometry from 196 critically ill patients admitted to the MICU for non-COVID-19 respiratory failure or shock to correlate microbiota features and metabolites with 30-day mortality. Microbiota compositions of the first fecal sample after MICU admission did not independently associate with 30-day mortality. We developed a metabolic dysbiosis score (MDS) that uses fecal concentrations of 13 microbiota-derived metabolites, which predicted 30-day mortality independent of known confounders. The MDS complements existing tools to identify patients at high risk of mortality by incorporating potentially modifiable, microbiome-related, independent contributors to host resilience.

摘要

入住医学重症监护病房(MICU)的重症患者肠道微生物群多样性降低,与微生物群相关的代谢物浓度改变。肠道微生物群产生的代谢物与接受复杂医学治疗的患者的生存有关,因此可能是一种可改善临床结局的可治疗特征。我们前瞻性地收集了粪便样本,通过鸟枪法宏基因组测序确定微生物群组成,并通过质谱法对196名因非COVID-19呼吸衰竭或休克入住MICU的重症患者的微生物群衍生粪便代谢物进行定量,以将微生物群特征和代谢物与30天死亡率相关联。MICU入院后首个粪便样本的微生物群组成与30天死亡率无独立关联。我们开发了一种代谢失调评分(MDS),该评分使用13种微生物群衍生代谢物的粪便浓度,可独立于已知混杂因素预测30天死亡率。MDS通过纳入对宿主恢复力具有潜在可改变的、与微生物群相关的独立因素,补充了现有工具以识别高死亡风险患者。

https://cdn.ncbi.nlm.nih.gov/pmc/blobs/a123/12136028/411380024501/sciadv.adt1466-f1.jpg

文献AI研究员

20分钟写一篇综述,助力文献阅读效率提升50倍。

立即体验

用中文搜PubMed

大模型驱动的PubMed中文搜索引擎

马上搜索

文档翻译

学术文献翻译模型,支持多种主流文档格式。

立即体验