Suppr超能文献

靶向帕金森病相关的富含亮氨酸重复激酶2(LRRK2)的II型激酶抑制剂。

Type II kinase inhibitors that target Parkinson's disease-associated LRRK2.

作者信息

Raig Nicolai D, Surridge Katherine J, Sanz-Murillo Marta, Dederer Verena, Krämer Andreas, Schwalm Martin P, Lattal Nicholas M, Elson Lewis, Chatterjee Deep, Mathea Sebastian, Hanke Thomas, Leschziner Andres E, Reck-Peterson Samara L, Knapp Stefan

机构信息

Institute of Pharmaceutical Chemistry, Goethe University, Max-von-Laue-Str. 9, 60438 Frankfurt am Main, Germany.

Structural Genomics Consortium (SGC), Buchmann Institute for Life Sciences, Max-von-Laue-Str. 15, 60438 Frankfurt am Main, Germany.

出版信息

Sci Adv. 2025 Jun 6;11(23):eadt2050. doi: 10.1126/sciadv.adt2050. Epub 2025 Jun 4.

Abstract

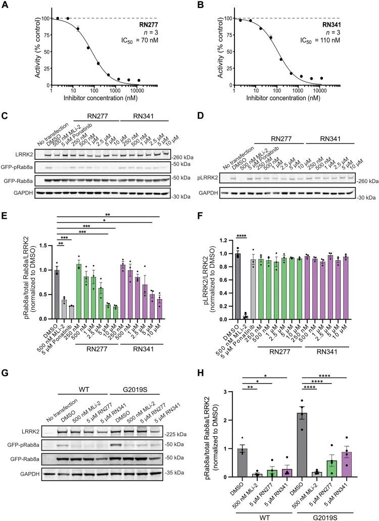
Increased kinase activity of leucine-rich repeat kinase 2 (LRRK2) is associated with Parkinson's disease (PD). Numerous LRRK2-selective type I kinase inhibitors have been developed, and some have entered clinical trials. Here, to our knowledge, we present the first type II kinase inhibitors that target LRRK2. Targeting the inactive conformation of LRRK2 is functionally distinct from targeting the active-like conformation using type I inhibitors. We designed these inhibitors with a combinatorial chemistry approach fusing selective LRRK2 type I and promiscuous type II inhibitors using iterative cycles of synthesis supported by structural biology and activity testing. Our lead compounds are selective and potent toward both LRRK2 and LRRK1, a close relative of LRRK2. Through cellular assays, cryo-electron microscopy structural analysis, and in vitro motility assays, we show that our inhibitors stabilize the open, inactive LRRK2 kinase conformation. These new conformation-specific compounds will be invaluable as tools to study LRRK2's function and regulation and expand the potential therapeutic options for PD.

摘要

富含亮氨酸重复激酶2(LRRK2)的激酶活性增加与帕金森病(PD)相关。众多LRRK2选择性I型激酶抑制剂已被开发出来,其中一些已进入临床试验阶段。在此,据我们所知,我们展示了首批靶向LRRK2的II型激酶抑制剂。靶向LRRK2的无活性构象在功能上不同于使用I型抑制剂靶向类似活性的构象。我们采用组合化学方法设计这些抑制剂,通过结构生物学和活性测试支持的迭代合成循环,将选择性LRRK2 I型抑制剂和通用II型抑制剂融合在一起。我们的先导化合物对LRRK2及其近亲LRRK1具有选择性和强效性。通过细胞试验、冷冻电子显微镜结构分析和体外运动试验,我们表明我们的抑制剂可稳定开放的、无活性的LRRK2激酶构象。这些新的构象特异性化合物作为研究LRRK2功能和调控的工具将具有极高价值,并可拓展PD的潜在治疗选择。

https://cdn.ncbi.nlm.nih.gov/pmc/blobs/c5f8/12136037/7b8fd943e76c/sciadv.adt2050-f2.jpg

文献AI研究员

20分钟写一篇综述,助力文献阅读效率提升50倍。

立即体验

用中文搜PubMed

大模型驱动的PubMed中文搜索引擎

马上搜索

文档翻译

学术文献翻译模型,支持多种主流文档格式。

立即体验