Suppr超能文献

白英甾醇A通过抑制自噬和破坏线粒体对胃癌细胞的放射增敏作用

Radiosensitizing effects of Withaferin A in gastric cancer cells via autophagy Inhibition and mitochondrial disruption.

作者信息

Lu Ping, Xue Juan, Ji Xuemeng

机构信息

Tianjin Eye Institute, Tianjin Key Laboratory of Ophthalmology and Visual Science, Tianjin Eye Hospital, Nankai University Affiliated Eye Hospital, Nankai University Eye Institute, Tianjin, 300020, China.

Institute of Infection and Immunity, Taihe Hospital, Hubei University of Medicine, Shiyan, 442099, Hubei, China.

出版信息

Sci Rep. 2025 Jun 4;15(1):19695. doi: 10.1038/s41598-025-05008-x.

Abstract

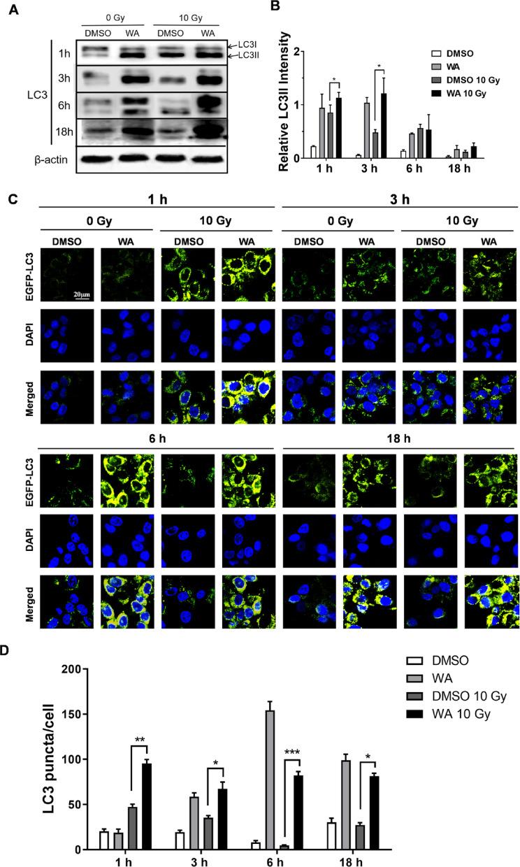
Gastric cancer is highly lethal due to late-stage diagnosis and resistance to standard treatments like radiotherapy. Enhancing radiosensitivity in gastric cancer cells could improve treatment outcomes. Withaferin A (WA), a bioactive compound from Withania somnifera, has anticancer effects and can modulate cellular processes like autophagy and mitochondrial function. This study investigates WA's role in enhancing radiosensitivity by targeting apoptosis, autophagy, and mitochondrial function in SGC-7901 gastric cancer cells. In both in vitro and in vivo models, combined WA and radiation (IR) treatment significantly inhibited tumor growth, as evidenced by reduced tumor size in xenografts. Mechanistically, this combination promoted apoptosis, with increased levels of cleaved caspase-3 and PARP, indicating enhanced cell death. WA altered autophagic dynamics by activating autophagy and blocking autophagic flux, shown by LC3II accumulation and SQSTM1/p62 buildup. Moreover, the combined treatment disrupted mitochondrial function, leading to decreased ATP production, reduced respiratory capacity, and increased proton leakage, which contributed to cellular stress. These findings suggest that WA may serve as a radiosensitizer to enhance radiotherapy efficacy in gastric cancer, highlighting its therapeutic potential and advocating for further exploration of phytocompounds in cancer treatment.

摘要

由于晚期诊断和对放疗等标准治疗的耐药性,胃癌具有高度致死性。提高胃癌细胞的放射敏感性可以改善治疗效果。睡茄中的生物活性化合物Withaferin A(WA)具有抗癌作用,并且可以调节自噬和线粒体功能等细胞过程。本研究通过靶向SGC - 7901胃癌细胞中的凋亡、自噬和线粒体功能,研究WA在增强放射敏感性中的作用。在体外和体内模型中,WA与放疗(IR)联合治疗均显著抑制肿瘤生长,异种移植瘤的肿瘤大小减小证明了这一点。从机制上讲,这种联合治疗促进了凋亡,裂解的caspase - 3和PARP水平升高,表明细胞死亡增加。WA通过激活自噬和阻断自噬通量改变自噬动力学,表现为LC3II积累和SQSTM1/p62堆积。此外,联合治疗破坏了线粒体功能,导致ATP产生减少、呼吸能力降低和质子泄漏增加,这导致了细胞应激。这些发现表明,WA可能作为一种放射增敏剂来提高胃癌放疗疗效,突出了其治疗潜力,并提倡进一步探索植物化合物在癌症治疗中的应用。

https://cdn.ncbi.nlm.nih.gov/pmc/blobs/f4a2/12137800/43b090bd8ab8/41598_2025_5008_Fig1_HTML.jpg

文献AI研究员

20分钟写一篇综述,助力文献阅读效率提升50倍。

立即体验

用中文搜PubMed

大模型驱动的PubMed中文搜索引擎

马上搜索

文档翻译

学术文献翻译模型,支持多种主流文档格式。

立即体验