Suppr超能文献

一项英国生物银行研究表明,VHL基因种系遗传改变导致的假性低氧血症与糖尿病和心血管疾病风险增加有关。

Pseudohypoxia caused by germline genetic alterations in the VHL gene is associated with increased diabetes and cardiovascular risk: a UK biobank study.

作者信息

Halperin Reut, Horwitz Roi, Schwarz Yair, Tirosh Amit

机构信息

Gray Faculty of Medical and Health Sciences, Tel Aviv University, Tel-Aviv, Israel.

ENTIRE - Endocrine Neoplasia Translational Research Center, Division of Endocrinology, Diabetes and Metabolism, Chaim Sheba Medical Center, 2 Sheba Road, Tel Hashomer, Ramat Gan, Israel.

出版信息

Cardiovasc Diabetol. 2025 Jun 4;24(1):239. doi: 10.1186/s12933-025-02799-1.

Abstract

BACKGROUND

Von Hippel-Lindau protein deficiency leads to cellular and tissue false sense of hypoxia (pseudohypoxia), driving erythropoiesis, angiogenesis, and dysglycemia. The impact of partial VHL protein deficiency, caused by heterozygous VHL gene alterations on diabetes and cardiovascular risk has not been investigated. Hence, in the current study we assessed a possible association between VHL genotype and cardiovascular risk based on a the UK Biobank genomic and clinical data.

METHODS

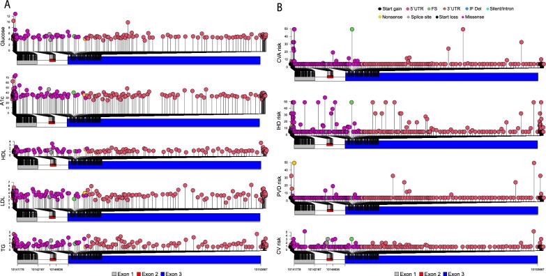
Demographic, clinical and biochemical data were extracted, and exome analysis, focusing on the VHL gene locus was performed for all patients (n = 460,430). Variant severity was sub-categorized into low (5'- and 3'-untranslated region (UTR)), medium (missense, in-frame indels), and high-risk (nonsense, splice-site, and frameshift). Metabolic and cardiovascular outcomes were compared between VHL variant carriers vs. non-carriers.

RESULTS

VHL gene variant carriers (n = 2516) had an increased risk of diabetes (p = 0.04) and cerebrovascular accidents (CVA, p = 0.03) vs. controls, more pronounced in higher severity variants. 5'UTR variants were associated with an increased risk of diabetes (p < 0.001) and a younger age at diabetes diagnosis (p = 0.003) compared to other variants. In multivariable analysis, 5'UTR variants were associated with an increased risk of diabetes (odds ratio 2.97, 95% confidence interval 1.78-4.80, p < 0.001). Increasing reticulocyte levels positively correlated with metabolic syndrome markers (serum glucose, glycated hemoglobin, and triglyceride levels) and mediated the increased diabetes risk of 5'UTR variant carriers.

CONCLUSIONS

VHL gene variant carriers have an increased risk of diabetes and CVA. Mediation analysis suggests pseudohypoxia as a possible mechanism.

摘要

背景

希佩尔-林道蛋白缺乏会导致细胞和组织产生假性缺氧(假缺氧),从而促进红细胞生成、血管生成和血糖异常。由VHL基因杂合改变引起的部分VHL蛋白缺乏对糖尿病和心血管风险的影响尚未得到研究。因此,在本研究中,我们基于英国生物银行的基因组和临床数据评估了VHL基因型与心血管风险之间的可能关联。

方法

提取了所有患者(n = 460,430)的人口统计学、临床和生化数据,并对VHL基因位点进行了外显子组分析。变异严重程度分为低风险(5'和3'非翻译区(UTR))、中等风险(错义、框内插入缺失)和高风险(无义、剪接位点和移码)。比较了VHL变异携带者与非携带者的代谢和心血管结局。

结果

与对照组相比,VHL基因变异携带者(n = 2516)患糖尿病(p = 0.04)和脑血管意外(CVA,p = 0.03)的风险增加,在严重程度较高的变异中更为明显。与其他变异相比,5'UTR变异与糖尿病风险增加(p < 0.001)和糖尿病诊断时年龄较小(p = 0.003)相关。在多变量分析中,5'UTR变异与糖尿病风险增加相关(比值比2.97,95%置信区间1.78 - 4.80,p < 0.001)。网织红细胞水平升高与代谢综合征标志物(血清葡萄糖、糖化血红蛋白和甘油三酯水平)呈正相关,并介导了5'UTR变异携带者糖尿病风险的增加。

结论

VHL基因变异携带者患糖尿病和CVA的风险增加。中介分析表明假缺氧是一种可能的机制。

https://cdn.ncbi.nlm.nih.gov/pmc/blobs/cbd3/12139118/ff4172bf966e/12933_2025_2799_Fig1_HTML.jpg

文献AI研究员

20分钟写一篇综述,助力文献阅读效率提升50倍。

立即体验

用中文搜PubMed

大模型驱动的PubMed中文搜索引擎

马上搜索

文档翻译

学术文献翻译模型,支持多种主流文档格式。

立即体验