Suppr超能文献

血清代谢组和微生物组分析揭示了色氨酸相关代谢产物对百岁老人健康长寿的促进作用。

Serum metabolic and microbial profiling yields insights into promoting effect of tryptophan-related metabolites for health longevity in centenarians.

作者信息

Qiu Xiaorou, Mu Chao, Hu Jie, Yu Jiaxin, Tang Wenbo, Liu Yueli, Huang Yongmei, Lu Yixian, Tang Peihua, Wu Jingzhen, Huang Zixuan, Mei Xianlin, Xiang Huaguo, Lin Hao, Qi Yi, Luo Hui, Li Xuemeng

机构信息

Zhanjiang Key Laboratory of Human Microecology and Clinical Translation Research, the Marine Biomedical Research Institute of Guangdong Zhanjiang Guangdong Medical University Zhanjiang China.

Dongguan Key Laboratory of Stem Cell and Regenerative Tissue Engineering, the First Dongguan Affiliated Hospital, School of Basic Medical Sciences Guangdong Medical University Dongguan China.

出版信息

Imeta. 2025 Apr 20;4(3):e70025. doi: 10.1002/imt2.70025. eCollection 2025 Jun.

Abstract

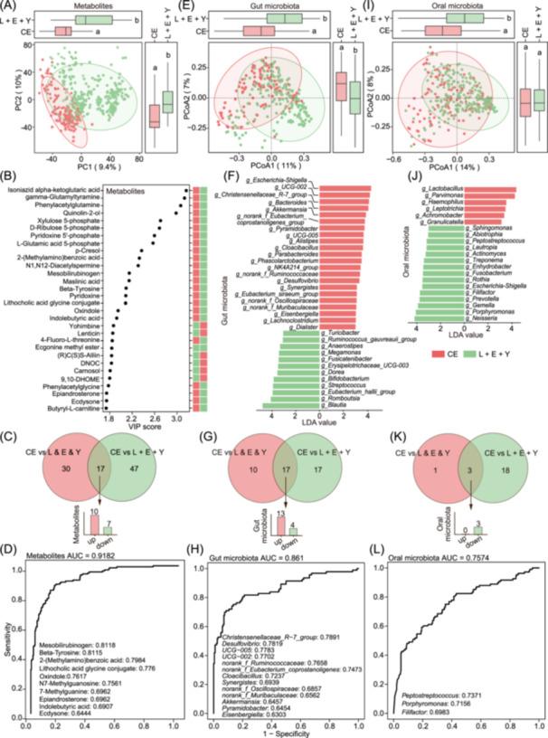
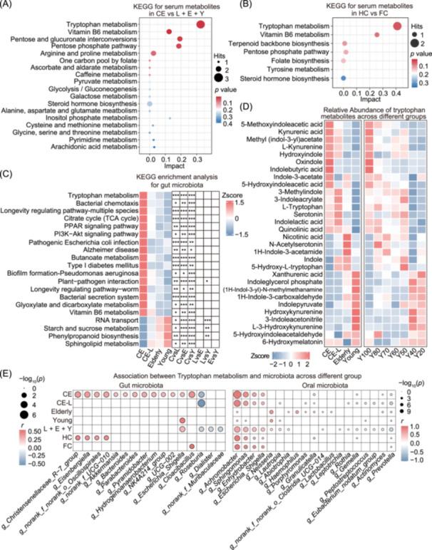
A better understanding of the characteristic serum metabolites and microbiota from the gut and oral cavity in centenarians could contribute to elucidating the mutual connections among them and would help provide information to achieve healthy longevity. Here, we have recruited a total of 425 volunteers, including 145 centenarians in Suixi county - the first certified "International Longevity and Health Care Base" in China. An integrative analysis for the serum metabolites, gut, and oral microbiota of centenarians (aged 100-120) was compared with those of centenarians' lineal relatives (aged 24-86), the elderly (aged 65-88) and young (aged 23-54). Strikingly distinct metabolomic and microbiological profiles were observed within the centenarian signature, longevity family signature, and aging signature, underscoring the metabolic and microbiological diversity among centenarians and their lineal relatives. Within the centenarian between healthy and frail individuals, significant differences in metabolite profiles and microbiota compositions are observed, suggesting that healthy longevity is associated with unique metabolic and microbiota patterns. Through an integrative analysis, the tryptophan pathway has been revealed to be an important potential mechanism for individuals to achieve healthy longevity. Specifically, a key tryptophan metabolite, 5-methoxyindoleacetic acid (5-MIAA), was revealed to be associated with the genus R-7 group, and it exhibited effects of delaying cell senescence, promoting lifespan, and alleviating inflammation. Our characterization of the extensive metabolomic and microbiota remodeling in centenarians may offer new scientific insights for achieving healthy longevity.

摘要

更好地了解百岁老人肠道和口腔中的特征性血清代谢物及微生物群,有助于阐明它们之间的相互联系,并有助于提供实现健康长寿的信息。在此,我们共招募了425名志愿者,其中包括来自中国首个认证的“国际长寿与健康护理基地”——遂溪县的145名百岁老人。对百岁老人(年龄在100 - 120岁之间)的血清代谢物、肠道和口腔微生物群进行综合分析,并与百岁老人的直系亲属(年龄在24 - 86岁之间)、老年人(年龄在65 - 88岁之间)和年轻人(年龄在23 - 54岁之间)进行比较。在百岁老人特征、长寿家族特征和衰老特征中观察到显著不同的代谢组学和微生物学特征,突出了百岁老人及其直系亲属之间的代谢和微生物多样性。在健康和体弱的百岁老人之间,观察到代谢物谱和微生物群组成存在显著差异,这表明健康长寿与独特的代谢和微生物群模式有关。通过综合分析,色氨酸途径被揭示为个体实现健康长寿的重要潜在机制。具体而言,一种关键的色氨酸代谢物5 - 甲氧基吲哚乙酸(5 - MIAA)被发现与R - 7菌群有关,并且它具有延缓细胞衰老、延长寿命和减轻炎症的作用。我们对百岁老人广泛的代谢组学和微生物群重塑的表征,可能为实现健康长寿提供新的科学见解。

https://cdn.ncbi.nlm.nih.gov/pmc/blobs/955e/12130558/271d7429c1a1/IMT2-4-e70025-g004.jpg

文献AI研究员

20分钟写一篇综述,助力文献阅读效率提升50倍。

立即体验

用中文搜PubMed

大模型驱动的PubMed中文搜索引擎

马上搜索

文档翻译

学术文献翻译模型,支持多种主流文档格式。

立即体验