Suppr超能文献

基于网络药理学、分子对接和实验验证的吡非尼酮治疗矽肺的最新证据

The updated evidence of pirfenidone treated silicosis based on network pharmacology, molecular docking and experimental validation.

作者信息

Chang Sirong, Wen Shengpeng, Zhang Wenyue, Zhang Huning, Guo Yi, Wang Qiushi, Hu Xiaokun, Liu Zhihong, Sun Yue, Yang Anning

机构信息

School of Public Health, General Hospital of Ningxia Medical University, Ningxia Medical University, Yinchuan, Ningxia, China.

Key Laboratory of Metabolic Cardiovascular Disease, Ningxia Medical University, Yinchuan, Ningxia, China.

出版信息

Front Med (Lausanne). 2025 May 21;12:1573241. doi: 10.3389/fmed.2025.1573241. eCollection 2025.

Abstract

OBJECTIVE

Silicosis remains a debilitating occupational lung disease with limited therapeutic options, despite emerging evidence supporting pirfenidone's (PFD) anti-fibrotic efficacy in clinical practice. However, the molecular circuitry governing PFD's therapeutic actions in silicosis remains incompletely mapped, hindering mechanism-driven therapeutic optimization. To bridge this knowledge gap, we executed network pharmacology to replenish its molecular mechanisms and potential therapeutic targets.

MATERIALS AND METHODS

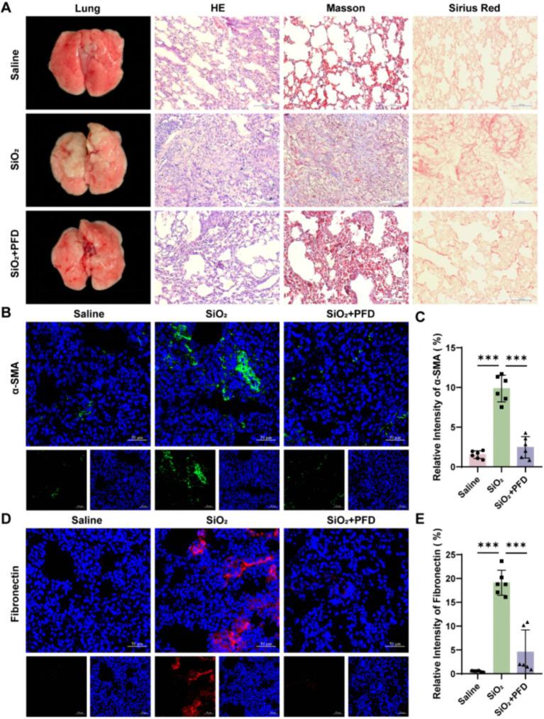
We replicated a silicosis C57BL6/J mouse model and evaluated inflammation and fibrosis using HE, Masson, and Sirius Red staining assays. The expression of fibrotic markers -SMA and Fibronectin were determined by immunofluorescence assay. Network pharmacology and molecular docking were used to predict potential therapeutic mechanisms and targets. Quantitative reverse transcription polymerase chain reaction (qRT-PCR) and immunofluorescence experiments were verified as the key predicted targets.

RESULTS

PFD alleviated the level of inflammation and collagen deposition and fibrotic markers -SMA and Fibronectin expression in silicosis lung. Network pharmacology analysis predicted three potential target proteins, including TNF, MMP9, and NF-κB1, as well as ten possible signaling pathways. Molecular docking showed a good binding activity between PFD and hub genes. qRT-PCR and immunofluorescence confirmed that PFD inhibited TNF, MMP9, and NF-κB activation. Additionally, we found increased expression of TLR2, a key upstream gene of NF-κB.

CONCLUSION

In conclusion, we identified TNF, MMP9, NF-κB1 and TLR2, that contribute to the therapeutic effects of PFD in silicosis. Mechanistically, PFD appears to mitigate silicosis pathogenesis through suppression of epithelial TLR2/NF-κB pathway activation.

摘要

目的

尽管有新证据支持吡非尼酮(PFD)在临床实践中的抗纤维化疗效,但矽肺仍然是一种使人衰弱的职业性肺病,治疗选择有限。然而,PFD在矽肺中发挥治疗作用的分子机制仍未完全明确,这阻碍了基于机制的治疗优化。为了填补这一知识空白,我们运用网络药理学来补充其分子机制和潜在治疗靶点。

材料与方法

我们复制了矽肺C57BL6/J小鼠模型,并使用苏木精-伊红(HE)染色、Masson染色和天狼星红染色试验评估炎症和纤维化。通过免疫荧光试验测定纤维化标志物α-平滑肌肌动蛋白(α-SMA)和纤连蛋白的表达。运用网络药理学和分子对接来预测潜在的治疗机制和靶点。通过定量逆转录聚合酶链反应(qRT-PCR)和免疫荧光实验对关键预测靶点进行验证。

结果

PFD减轻了矽肺肺组织中的炎症水平、胶原沉积以及纤维化标志物α-SMA和纤连蛋白的表达。网络药理学分析预测了三种潜在靶蛋白,包括肿瘤坏死因子(TNF)、基质金属蛋白酶9(MMP9)和核因子κB1(NF-κB1),以及十条可能的信号通路。分子对接显示PFD与枢纽基因之间具有良好的结合活性。qRT-PCR和免疫荧光证实PFD抑制了TNF、MMP9和NF-κB的激活。此外,我们发现NF-κB的关键上游基因Toll样受体2(TLR2)的表达增加。

结论

总之,我们确定了TNF、MMP9、NF-κB1和TLR2有助于PFD对矽肺的治疗作用。从机制上讲,PFD似乎通过抑制上皮细胞TLR2/NF-κB通路激活来减轻矽肺的发病机制。

https://cdn.ncbi.nlm.nih.gov/pmc/blobs/95f6/12133502/58e8d646ab15/fmed-12-1573241-g001.jpg

文献AI研究员

20分钟写一篇综述,助力文献阅读效率提升50倍。

立即体验

用中文搜PubMed

大模型驱动的PubMed中文搜索引擎

马上搜索

文档翻译

学术文献翻译模型,支持多种主流文档格式。

立即体验