Suppr超能文献

基于基因组和表观基因组方法对早期乳腺癌循环肿瘤DNA进行识别的综合肿瘤非特异性评估。

Comprehensive tumor-agnostic evaluation of genomic and epigenomic-based approaches for the identification of circulating tumor DNA in early-stage breast cancer.

作者信息

Elliott M J, Kim J, Dou A, Fuentes Antrás J, Amir E, Nadler M B, Van de Laar E, Yu C, Cheikh R, Silvestro A, Siu L L, Bedard P L, Berman H K, Cescon D W

机构信息

Department of Medicine, Division of Medical Oncology & Hematology, Princess Margaret Cancer Centre, Toronto, Canada.

Precision Medicine, R&D, GSK, Collegeville, USA.

出版信息

ESMO Open. 2025 Jun;10(6):105286. doi: 10.1016/j.esmoop.2025.105286. Epub 2025 Jun 4.

Abstract

BACKGROUND

The detection of circulating tumor DNA (ctDNA) after curative-intent therapy, referred to as molecular/minimal residual disease (MRD), is prognostic of disease recurrence in early-stage breast cancer (EBC). Tumor-agnostic approaches that rely on mutation-based assessment in fixed panels of common cancer driver genes have shown limited utility for detecting MRD in EBC. Methylation-based MRD (mMRD) may overcome the limitations of genomic-based MRD (gMRD), though limited clinical validation is available.

MATERIALS AND METHODS

To investigate this, we analyzed 290 longitudinally banked plasma samples from 95 participants diagnosed with early-stage estrogen receptor (ER)-positive/human epidermal growth factor receptor 2-negative (ER-positive) and triple-negative breast cancer (TNBC) undergoing neoadjuvant chemotherapy using a high-sensitivity genomic and epigenomic-based, tumor-agnostic ctDNA platform.

RESULTS

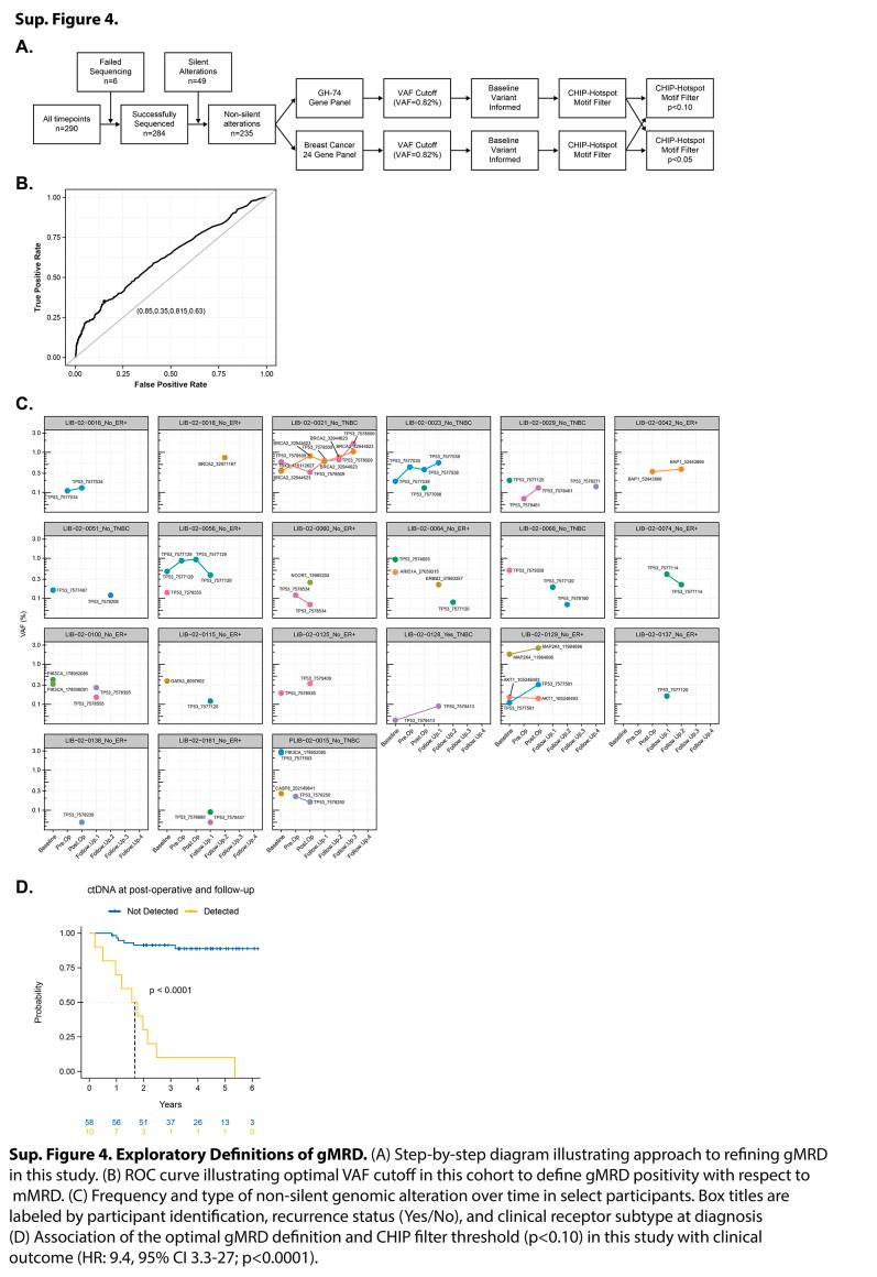
The baseline (pre-chemotherapy) ctDNA detection (mMRD) rate was 72.5% (66/91) across all participants (ER-positive: 33/48, 69%; TNBC: 33/43, 77%). Baseline ctDNA detection (mMRD) was associated with a higher risk of recurrence [hazard ratio (HR) 9.4, 95% confidence interval (CI) 1.3-70.3, P = 0.03]. Detection of ctDNA (mMRD) in the post-operative and follow-up periods were prognostic of worse event-free survival (EFS) (HR 17.0, 95% CI 6.0-48.0, P < 0.0001) with 62.5% sensitivity and 100% specificity for recurrence (positive predictive value 100%). The median lead time from mMRD detection to clinical recurrence was 152 days (range 15-748 days). gMRD, derived from plasma-only panel-based next-generation sequencing, was evaluated in all matched time points; the prognostic value was limited by clonal hematopoiesis of indeterminate potential, including pathogenic mutations in common cancer driver genes. Despite refinements in gMRD analysis, it remained inferior to mMRD. A combination of mMRD and gMRD did not outperform mMRD alone.

CONCLUSION

These results support further development of tumor-agnostic mMRD assays for the detection of ctDNA and assessment of these assays to develop clinical utility in this setting.

摘要

背景

根治性治疗后循环肿瘤DNA(ctDNA)的检测,即分子/微小残留病(MRD),可预测早期乳腺癌(EBC)的疾病复发。依赖于常见癌症驱动基因固定面板中基于突变评估的肿瘤非特异性方法在检测EBC中的MRD方面效用有限。基于甲基化的MRD(mMRD)可能克服基于基因组的MRD(gMRD)的局限性,尽管临床验证有限。

材料和方法

为了对此进行研究,我们使用基于高灵敏度基因组和表观基因组的肿瘤非特异性ctDNA平台,分析了95名诊断为早期雌激素受体(ER)阳性/人表皮生长因子受体2阴性(ER阳性)和三阴性乳腺癌(TNBC)且正在接受新辅助化疗的参与者的290份纵向保存的血浆样本。

结果

所有参与者(ER阳性:33/48,69%;TNBC:33/43,77%)的基线(化疗前)ctDNA检测(mMRD)率为72.5%(66/91)。基线ctDNA检测(mMRD)与更高的复发风险相关[风险比(HR)9.4,95%置信区间(CI)1.3 - 70.3,P = 0.03]。术后和随访期间ctDNA(mMRD)的检测可预测无事件生存期(EFS)更差(HR 17.0,95% CI 6.0 - 48.0,P < 0.0001),对复发的敏感性为62.5%,特异性为100%(阳性预测值为100%)。从mMRD检测到临床复发的中位提前期为152天(范围15 - 748天)。在所有匹配时间点评估了仅基于血浆面板的下一代测序得出的gMRD;其预后价值受到不确定潜能的克隆性造血的限制,包括常见癌症驱动基因中的致病突变。尽管对gMRD分析进行了改进,但它仍然不如mMRD。mMRD和gMRD的组合并不优于单独的mMRD。

结论

这些结果支持进一步开发用于检测ctDNA的肿瘤非特异性mMRD检测方法,并评估这些检测方法在此环境中的临床效用。

https://cdn.ncbi.nlm.nih.gov/pmc/blobs/3920/12172975/d06860c59389/gr1.jpg

文献AI研究员

20分钟写一篇综述,助力文献阅读效率提升50倍。

立即体验

用中文搜PubMed

大模型驱动的PubMed中文搜索引擎

马上搜索

文档翻译

学术文献翻译模型,支持多种主流文档格式。

立即体验