Suppr超能文献

USP25维持KRAS表达,抑制该去泛素化酶可抑制人类癌症中的KRAS信号传导。

USP25 maintains KRAS expression and inhibiting the deubiquitinase suppresses KRAS signaling in human cancer.

作者信息

Ma Huailu, Guan Huiyuan, Sun Xiao, Wu Lingzhi, Cai Mengjiao, Zhen Xinghua, Shen Xiang, Han Suxia, Liu Guangxue, Peng Jin, Zhang Pumin

机构信息

Zhejiang Provincial Key Laboratory of Pancreatic Disease, The First Affiliated Hospital of Zhejiang University, Hangzhou, Zhejiang, China; Institute of Translational Medicine, Zhejiang University School of Medicine, Hangzhou, Zhejiang, China; Cancer Center, Zhejiang University, Hangzhou, Zhejiang, China.

Department of Oncology, The First Affiliated Hospital, Xi'an Jiaotong University Medical College, Xi'an, China.

出版信息

J Biol Chem. 2025 Jun 3;301(7):110337. doi: 10.1016/j.jbc.2025.110337.

Abstract

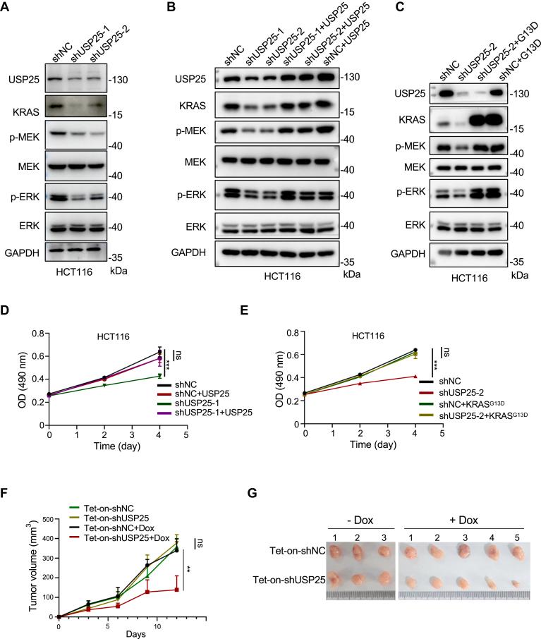
KRAS is a prominent oncogene mutated in a large number of human malignancies, particularly in pancreatic, colorectal, and lung tumors. We demonstrate here that KRAS, including its various activating mutants, is subjected to ubiquitin-mediated proteasomal degradation in cancer cells. Through an siRNA-based screening of deubiquitinases, we identified USP25 as a deubiquitinase for KRAS. Depleting USP25 expression increases ubiquitination and proteasomal degradation of KRAS, leading to the suppression of its oncogenic activity. We further show that USP25 inhibitors we have discovered are capable of destabilizing KRAS in cancer cells and are efficacious in blocking tumor xenograft growth in mice. These findings provide evidence supporting the notion that targeting the deubiquitinase USP25 can effectively, albeit indirectly, suppress KRAS and potentially aid in the treatment of tumors driven by KRAS-activating mutations.

摘要

KRAS是一种在大量人类恶性肿瘤中发生突变的重要癌基因,尤其是在胰腺、结肠和肺部肿瘤中。我们在此证明,KRAS及其各种激活突变体在癌细胞中会受到泛素介导的蛋白酶体降解。通过基于小干扰RNA的去泛素酶筛选,我们确定USP25是KRAS的去泛素酶。降低USP25的表达会增加KRAS的泛素化和蛋白酶体降解,从而抑制其致癌活性。我们进一步表明,我们发现的USP25抑制剂能够使癌细胞中的KRAS不稳定,并有效阻断小鼠体内肿瘤异种移植的生长。这些发现提供了证据,支持靶向去泛素酶USP25可以有效(尽管是间接的)抑制KRAS,并可能有助于治疗由KRAS激活突变驱动的肿瘤这一观点。

https://cdn.ncbi.nlm.nih.gov/pmc/blobs/3039/12269508/0f4f58c06963/gr1ad.jpg

文献AI研究员

20分钟写一篇综述,助力文献阅读效率提升50倍。

立即体验

用中文搜PubMed

大模型驱动的PubMed中文搜索引擎

马上搜索

文档翻译

学术文献翻译模型,支持多种主流文档格式。

立即体验