Suppr超能文献

3,4-裂环羽扇烷三萜-色胺衍生物的设计与合成,并通过结合TCGA和转录组学方法揭示其抗膀胱癌机制。

Design and synthesis of 3,4-seco-lupane triterpene-tryptamine derivatives and revealing their anti-bladder cancer mechanisms by combining TCGA and transcriptomic approaches.

作者信息

Chi Qinglong, Teng Hongbo, Zhao Yaru, Wang Xv, Zhang Jiexin, Shen Huiyue, He Xuan, Zhao Yan, Wang Chunxi

机构信息

Department of Urology, The First Hospital of Jilin University, Changchun, 130021, Jilin, China.

College of Chinese Medicinal Materials, Jilin Agricultural University, Changchun, Jilin, China.

出版信息

Sci Rep. 2025 Jun 5;15(1):19723. doi: 10.1038/s41598-025-04855-y.

Abstract

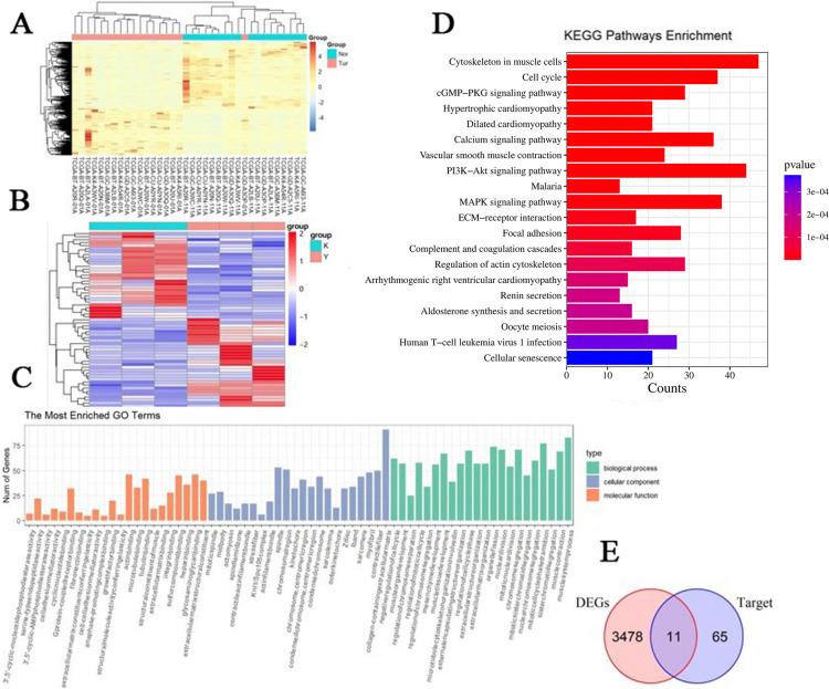
Bladder cancer is the most common malignant tumor of the urinary tract. In this study, 90 lupane triterpene derivatives, previously synthesized in the laboratory, were systematically evaluated for their potential effects against bladder cancer by cytotoxicity screening against five urinary tumor cell lines. Bioinformatics and molecular dynamics methods were used to investigate the mechanism of action of compound 27 in depth. Most of the derivatives effectively inhibited tumor cell growth, and structure-activity relationship analysis revealed that introducing an indole moiety significantly enhanced the biological activity. The peak activity was reached when the dibromoalkyl chain length was C = 5 (IC = 1.121 μM). By integrating transcriptomic data and TCGA findings, we identified 11 key targets, among which DUSP5 and SCG2 showed significant differential expression. Further analysis revealed meaningful insights into the clinical association, 10-year survival prognosis, and immune infiltration. The present study further clarified the effects of compound 27 on the expression of DUSP5 and SCG2 in tumor cells after treatment by a combination of RNA-seq and RT-qPCR. Molecular docking confirmed the stable binding of compound 27 to DUSP5, which was confirmed by molecular dynamics simulations. Compound 27 inhibited bladder cancer progression by upregulating DUSP5 expression and negatively regulating the p38 MAPK pathway, modulating the immune response and promoting apoptosis.

摘要

膀胱癌是泌尿系统最常见的恶性肿瘤。在本研究中,对实验室先前合成的90种羽扇烷三萜衍生物进行了系统评估,通过对五种泌尿肿瘤细胞系进行细胞毒性筛选,研究它们对膀胱癌的潜在作用。运用生物信息学和分子动力学方法深入研究化合物27的作用机制。大多数衍生物有效抑制肿瘤细胞生长,构效关系分析表明,引入吲哚部分可显著增强生物活性。当二溴烷基链长度为C = 5时达到最高活性(IC = 1.121 μM)。通过整合转录组数据和TCGA研究结果,我们确定了11个关键靶点,其中DUSP5和SCG2表现出显著差异表达。进一步分析揭示了其在临床关联、10年生存预后和免疫浸润方面的有意义见解。本研究通过RNA-seq和RT-qPCR相结合的方法,进一步阐明了化合物27处理后对肿瘤细胞中DUSP5和SCG2表达的影响。分子对接证实了化合物27与DUSP5的稳定结合,分子动力学模拟也证实了这一点。化合物27通过上调DUSP5表达和负调控p38 MAPK通路、调节免疫反应和促进凋亡来抑制膀胱癌进展。

https://cdn.ncbi.nlm.nih.gov/pmc/blobs/154e/12141488/0769f269d5b8/41598_2025_4855_Fig1_HTML.jpg

文献AI研究员

20分钟写一篇综述,助力文献阅读效率提升50倍。

立即体验

用中文搜PubMed

大模型驱动的PubMed中文搜索引擎

马上搜索

文档翻译

学术文献翻译模型,支持多种主流文档格式。

立即体验