Suppr超能文献

烟雾病中的循环T细胞图谱:对脑血管疾病免疫发病机制的见解

Circulating T cell atlas in Moyamoya disease: insights into immunopathogenesis of cerebrovascular disorders.

作者信息

Liu Chenglong, Li Junsheng, Mou Siqi, Pang Yuheng, Chan Liujia, He Qiheng, Liu Wei, Zhao Zhikang, Zhang Bojian, Zheng Zhiyao, Sun Wei, Shi Xiangjun, Zhang Qian, Wang Rong, Zhang Yan, Wang Wenjing, Zhang Dong, Ge Peicong

机构信息

Department of Neurosurgery, Beijing Tiantan Hospital, Capital Medical University, Beijing, 100070, China.

China National Clinical Research Center for Neurological Diseases, Beijing, 100070, China.

出版信息

J Neuroinflammation. 2025 Jun 5;22(1):151. doi: 10.1186/s12974-025-03479-3.

Abstract

BACKGROUND

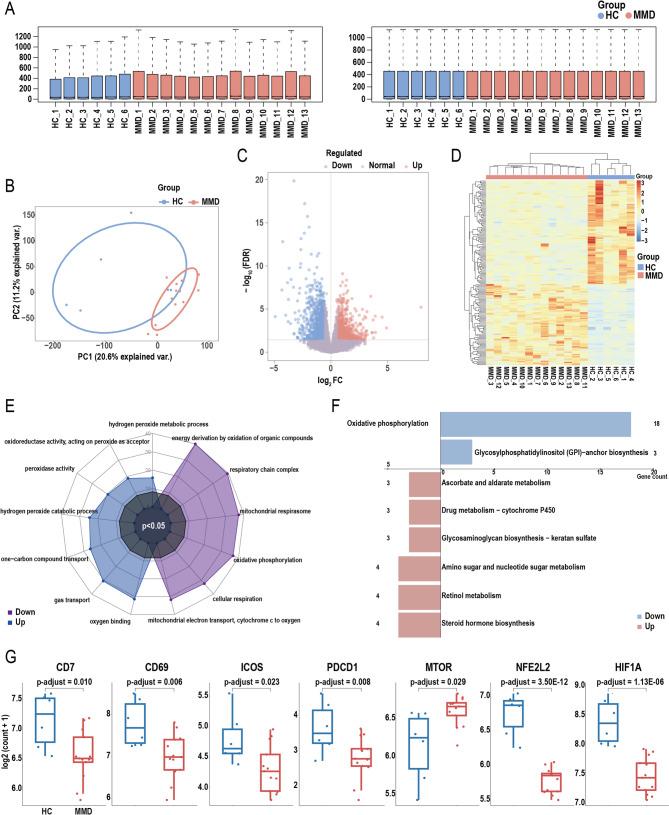
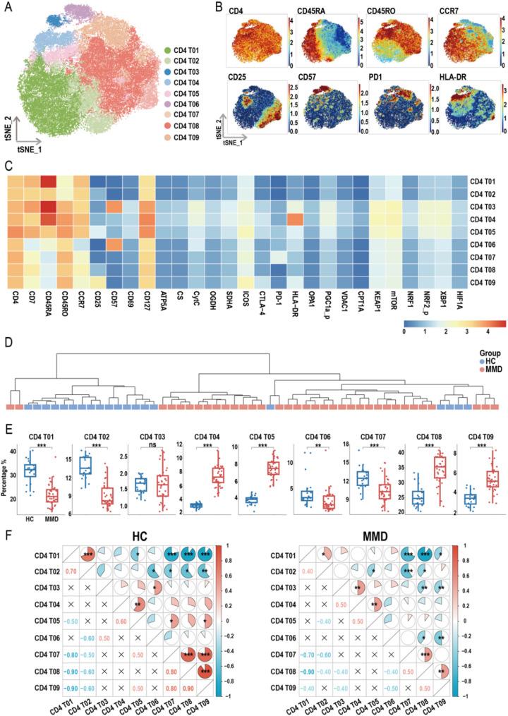
Moyamoya disease (MMD) is a chronic cerebrovascular disorder characterized by progressive stenosis or occlusion of the intracranial arteries, accompanied by the formation of fragile collateral vessels, ultimately leading to ischemic or hemorrhagic strokes. Immune dysregulation, particularly involving T cell abnormalities and mitochondrial dysfunction, plays a critical role in the pathogenesis of MMD; however, their precise relationship remains unclear.

METHODS

Peripheral blood mononuclear cells (PBMCs) from patients with MMD and healthy controls were analyzed using mass cytometry (CyTOF) and transcriptomic profiling. Additionally, clinical characteristics and neuroimaging data were collected to perform integrated correlation analyses with immune profiling data.

RESULTS

Patients with MMD exhibited aberrant T cell activation and altered subset distribution, accompanied by mitochondrial dysfunction and impaired oxidative phosphorylation capacity. Increased oxidative stress and endoplasmic reticulum stress were observed in T cells, along with disease-specific downregulation of immune checkpoint molecules, including PD-1 and ICOS.

CONCLUSIONS

This study highlights the critical involvement of immune activation and mitochondrial dysfunction in the pathophysiology of MMD, providing novel insights into disease mechanisms and identifying immunometabolic pathways as potential targets for therapeutic intervention.

摘要

背景

烟雾病(MMD)是一种慢性脑血管疾病,其特征为颅内动脉进行性狭窄或闭塞,并伴有脆弱侧支血管的形成,最终导致缺血性或出血性中风。免疫失调,尤其是涉及T细胞异常和线粒体功能障碍,在烟雾病的发病机制中起关键作用;然而,它们的确切关系仍不清楚。

方法

使用质谱流式细胞术(CyTOF)和转录组分析对烟雾病患者和健康对照者的外周血单个核细胞(PBMC)进行分析。此外,收集临床特征和神经影像学数据,以便与免疫分析数据进行综合相关性分析。

结果

烟雾病患者表现出异常的T细胞活化和亚群分布改变,伴有线粒体功能障碍和氧化磷酸化能力受损。在T细胞中观察到氧化应激和内质网应激增加,以及包括程序性死亡受体1(PD-1)和诱导性共刺激分子(ICOS)在内的免疫检查点分子的疾病特异性下调。

结论

本研究强调了免疫激活和线粒体功能障碍在烟雾病病理生理学中的关键作用,为疾病机制提供了新的见解,并确定免疫代谢途径为治疗干预的潜在靶点。

https://cdn.ncbi.nlm.nih.gov/pmc/blobs/56d9/12142972/c8221af2088f/12974_2025_3479_Fig1_HTML.jpg

文献AI研究员

20分钟写一篇综述,助力文献阅读效率提升50倍。

立即体验

用中文搜PubMed

大模型驱动的PubMed中文搜索引擎

马上搜索

文档翻译

学术文献翻译模型,支持多种主流文档格式。

立即体验