Suppr超能文献

用于对抗植入物相关感染的可见光激活光催化涂层的进展:从作用机制到转化路线图。

Progress in visible-light-activated photocatalytic coatings to combat implant-related infections: From mechanistic to translational roadmap.

作者信息

Nagay Bruna E, Malheiros Samuel S, Borges Maria H R, Aparicio Conrado, van den Beucken Jeroen J J P, Barão Valentim A R

机构信息

Department of Prosthodontics and Periodontology, Piracicaba Dental School, Universidade Estadual de Campinas (UNICAMP), Piracicaba, São Paulo, 13414-903, Brazil.

Catalan Institute for Research and Advanced Studies (ICREA), 08010, Barcelona, Spain.

出版信息

Bioact Mater. 2025 May 11;51:83-137. doi: 10.1016/j.bioactmat.2025.04.037. eCollection 2025 Sep.

Abstract

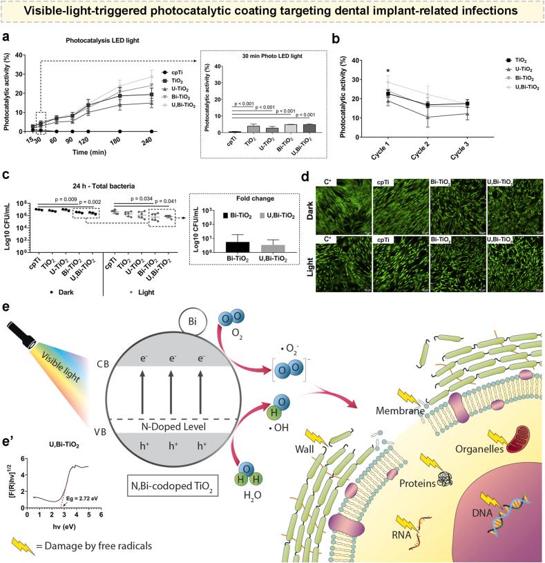
Biomedical and dental implants have enhanced healthcare but concurrently increased the risk of infections. Innovations in smart biomaterials, especially those responding to light stimuli through photocatalytic mechanisms, are emerging as promising solutions for activating targeted antimicrobial responses. While extensive reviews have provided insight into photocatalysis and its medical and environmental applications, limited focus has been given to solutions specifically tailored for implant contexts. The recent introduction of photocatalysis in the implant field, particularly visible-light-triggered photocatalytic coatings, represents a versatile approach to managing infections. These coatings offer on-demand reactive oxygen species generation, delivering antibacterial effects against a range of pathogens. Hence, this comprehensive review aims to summarize the latest advancements in design principles, physicochemical modifications, and surface optimizations, along with novel research concepts towards the achievement of visible-light-triggered photocatalytic antibacterial activity. Moreover, through a systematic search, this review discusses the current state-of-the-art regarding the antimicrobial efficacy of these biomaterials and the key factors influencing their performance, including microorganism type, photocatalyst properties, light source and intensity, and exposure time. Finally, it provides an in-depth discussion of current challenges, future directions, and regulatory considerations targeting biofilm-related implant treatments, offering guidance for future clinical adoption of multifunctional photocatalytic coatings in implant therapy.

摘要

生物医学和牙科植入物改善了医疗保健,但同时也增加了感染风险。智能生物材料的创新,尤其是那些通过光催化机制对光刺激做出反应的材料,正成为激活靶向抗菌反应的有前景的解决方案。虽然广泛的综述提供了对光催化及其医学和环境应用的见解,但针对植入物环境专门定制的解决方案关注较少。光催化最近在植入物领域的引入,特别是可见光触发的光催化涂层,代表了一种控制感染的通用方法。这些涂层可按需产生活性氧,对一系列病原体具有抗菌作用。因此,本综述旨在总结设计原理、物理化学修饰和表面优化方面的最新进展,以及实现可见光触发光催化抗菌活性的新研究概念。此外,通过系统检索,本综述讨论了这些生物材料抗菌功效的当前技术水平以及影响其性能的关键因素,包括微生物类型、光催化剂特性、光源和强度以及暴露时间。最后,它深入讨论了针对生物膜相关植入物治疗的当前挑战、未来方向和监管考虑因素,为多功能光催化涂层在植入物治疗中的未来临床应用提供指导。

https://cdn.ncbi.nlm.nih.gov/pmc/blobs/d7cf/12137198/9025163a651b/ga1.jpg

文献AI研究员

20分钟写一篇综述,助力文献阅读效率提升50倍。

立即体验

用中文搜PubMed

大模型驱动的PubMed中文搜索引擎

马上搜索

文档翻译

学术文献翻译模型,支持多种主流文档格式。

立即体验