Suppr超能文献

乙型肝炎病毒X蛋白上调SREBP2以调节肝细胞癌中的自噬

Hepatitis B Virus X Protein Upregulates SREBP2 to Modulate Autophagy in Hepatocellular Carcinoma.

作者信息

Lin Qiuyan, Lin Yongxu, Huang Yongzhu, Wang Mingrong, Xie Xiaoxia, Cai Weiqi, Guo Qilan, Jiang Pingying, Qi Yuanlin, Li Dan

机构信息

Department of Gastroenterology and Fujian Institute of Digestive Disease, Fujian Medical University Union Hospital, Fuzhou, Fujian, China.

Fujian Clinical Research Center for Digestive System Tumors and Upper Gastrointestinal Diseases, Fuzhou, Fujian, China.

出版信息

Cancer Med. 2025 Jun;14(11):e70916. doi: 10.1002/cam4.70916.

Abstract

BACKGROUND

The interaction between Hepatitis B virus X protein (HBx) and sterol regulatory element binding protein 2 (SREBP2) in modulating autophagy to influence inflammation and tumorigenesis is not fully understood. This research seeks to clarify the regulatory role of HBx in hepatocyte autophagy through SREBP2.

METHODS

The study employed TCGA and GEO databases to investigate the expression of SREBF2 and autophagy-related proteins in liver cancer. Various experimental techniques, including dual-luciferase reporter assays, immunohistochemistry, Western blotting, immunofluorescence, GFP-mRFP-LC3 puncta analysis, transmission electron microscopy, and Fillipin III staining, were conducted on HBV-associated liver cancer tissues, HBV transgenic mice, and several liver cancer cell lines to assess the levels of HBx, SREBP2, autophagy, and cholesterol, respectively, as well as to explore potential associations between these factors.

RESULTS

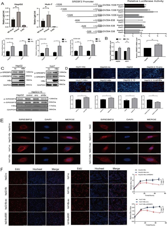
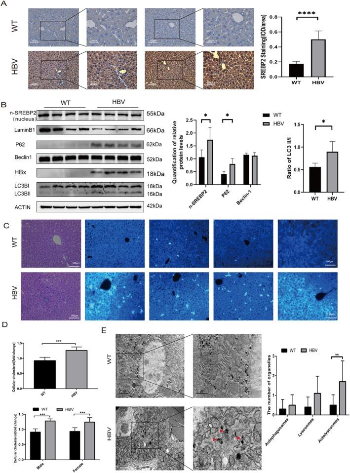
Bioinformatics analysis suggested up-regulation of SREBP2 and autophagy-associated genes in HBV-associated liver cancer. Elevated levels of cholesterol, SREBP2, and autophagy flux were detected in HBV-associated liver cancer tissues as compared to adjacent tissues. HBV transgenic mice had higher cholesterol, SREBP2, and autophagy levels than wild-type mice. HBx activated the SREBP2 promoter to enhance its transcription and nuclear translocation. HBx knockdown down-regulated SREBP2 expression and nuclear translocation levels in HepG2.2.15-siHBx cells. HepG2.2.15 and HepG2-HBx showed more autolysosomes than HepG2 cells; furthermore, HepG2.2.15-siHBx cells had fewer autolysosomes than HepG2.2.15 cells.

CONCLUSIONS

This research highlights that HBx upregulates SREBP2 and increases autophagic flux, accompanied by changes in cholesterol metabolism, which offers an additional theoretical foundation to elucidate that chronic HBV infection causes abnormal lipid metabolism and induces tumorigenesis.

摘要

背景

乙型肝炎病毒X蛋白(HBx)与固醇调节元件结合蛋白2(SREBP2)在调节自噬以影响炎症和肿瘤发生过程中的相互作用尚未完全明确。本研究旨在阐明HBx通过SREBP2在肝细胞自噬中的调节作用。

方法

本研究利用TCGA和GEO数据库调查肝癌中SREBF2和自噬相关蛋白的表达情况。对乙型肝炎病毒相关肝癌组织、乙型肝炎病毒转基因小鼠和几种肝癌细胞系进行了多种实验技术,包括双荧光素酶报告基因检测、免疫组织化学、蛋白质免疫印迹、免疫荧光、GFP-mRFP-LC3斑点分析、透射电子显微镜和Filipin III染色,分别评估HBx、SREBP2、自噬和胆固醇的水平,并探讨这些因素之间的潜在关联。

结果

生物信息学分析表明,乙型肝炎病毒相关肝癌中SREBP2和自噬相关基因上调。与癌旁组织相比,乙型肝炎病毒相关肝癌组织中胆固醇、SREBP2水平和自噬通量升高。乙型肝炎病毒转基因小鼠的胆固醇、SREBP2和自噬水平高于野生型小鼠。HBx激活SREBP2启动子以增强其转录和核转位。在HepG2.2.15-siHBx细胞中,敲低HBx可下调SREBP2表达和核转位水平。HepG2.2.15和HepG2-HBx细胞中的自噬溶酶体比HepG2细胞更多;此外,HepG2.2.15-siHBx细胞中的自噬溶酶体比HepG2.2.15细胞更少。

结论

本研究强调HBx上调SREBP2并增加自噬通量,同时伴有胆固醇代谢变化,这为阐明慢性乙型肝炎病毒感染导致脂质代谢异常并诱导肿瘤发生提供了额外的理论基础。

https://cdn.ncbi.nlm.nih.gov/pmc/blobs/65ee/12142432/bc557628d0a3/CAM4-14-e70916-g001.jpg

文献AI研究员

20分钟写一篇综述,助力文献阅读效率提升50倍。

立即体验

用中文搜PubMed

大模型驱动的PubMed中文搜索引擎

马上搜索

文档翻译

学术文献翻译模型,支持多种主流文档格式。

立即体验