Suppr超能文献

海马体中网络活动模式的时空组织

Spatio-temporal organization of network activity patterns in the hippocampus.

作者信息

Lopes-Dos-Santos Vítor, Brizee Demi, Dupret David

机构信息

Medical Research Council Brain Network Dynamics Unit, Nuffield Department of Clinical Neurosciences, University of Oxford, Oxford OX1 3TH, UK.

Medical Research Council Brain Network Dynamics Unit, Nuffield Department of Clinical Neurosciences, University of Oxford, Oxford OX1 3TH, UK.

出版信息

Cell Rep. 2025 Jun 4;44(6):115808. doi: 10.1016/j.celrep.2025.115808.

Abstract

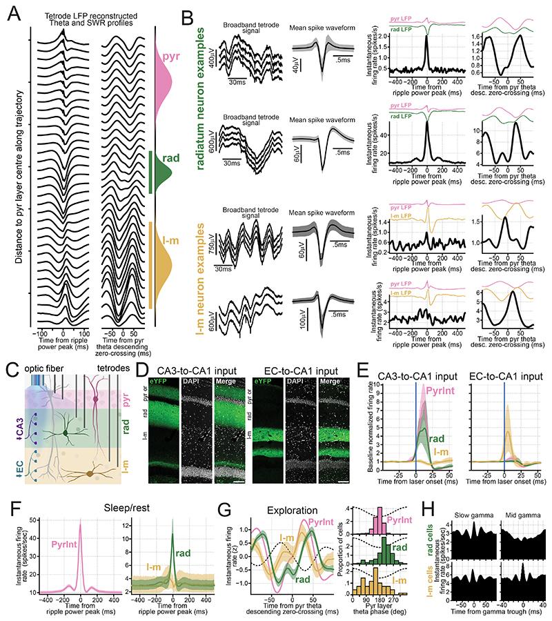
Understanding how coordinated neural networks support brain functions remains a central goal in neuroscience. The hippocampus, with its layered architecture and structured inputs to diverse cell populations, is a tractable model for dissecting operating microcircuits through the analysis of electrophysiological signatures. We investigated hippocampal network patterns in behaving mice by developing a low-dimensional embedding of local field potentials recorded along the CA1-to-dentate gyrus axis. This embedding revealed layer-specific gamma profiles reflecting spatially organized rhythms and their associated principal cell-interneuron firing motifs. Moreover, firing behaviors along the CA1 radial axis distinguished between deep and superficial principal cells, as well as between interneurons from the pyramidal, radiatum, and lacunosum-moleculare layers. These findings provide a comprehensive map of spatiotemporal activity patterns underlying hippocampal network functions.

摘要

理解协调的神经网络如何支持大脑功能仍然是神经科学的核心目标。海马体具有分层结构和对不同细胞群体的结构化输入,是通过分析电生理特征来剖析运行中的微电路的一个易于处理的模型。我们通过对沿CA1到齿状回轴记录的局部场电位进行低维嵌入,研究了行为小鼠的海马体网络模式。这种嵌入揭示了反映空间组织节律及其相关主细胞 - 中间神经元放电模式的层特异性伽马谱。此外,沿CA1径向轴的放电行为区分了深层和浅层主细胞,以及来自锥体层、辐射层和分子层隙状层的中间神经元。这些发现提供了海马体网络功能背后的时空活动模式的全面图谱。

https://cdn.ncbi.nlm.nih.gov/pmc/blobs/d438/7617751/4ddc785df4d8/EMS205926-f001.jpg

文献AI研究员

20分钟写一篇综述,助力文献阅读效率提升50倍。

立即体验

用中文搜PubMed

大模型驱动的PubMed中文搜索引擎

马上搜索

文档翻译

学术文献翻译模型,支持多种主流文档格式。

立即体验