Suppr超能文献

多不饱和脂肪酸对胃癌免疫及免疫治疗的影响。

Effects of polyunsaturated fatty acids on gastric cancer immunity and immunotherapy.

作者信息

Wu Dikan, Fan Fan, He Junxian, Wang Lian, Zhu Caiyun, Ji Yalin, Zhang Haijun

机构信息

Department of Oncology, Zhongda Hospital, School of Medicine, Southeast University, 87 Dingjiaqiao Road, Nanjing, China.

Department of Oncology, Xuyi County People's Hospital, Huai'an, China.

出版信息

Sci Rep. 2025 Jun 6;15(1):19891. doi: 10.1038/s41598-025-97644-6.

Abstract

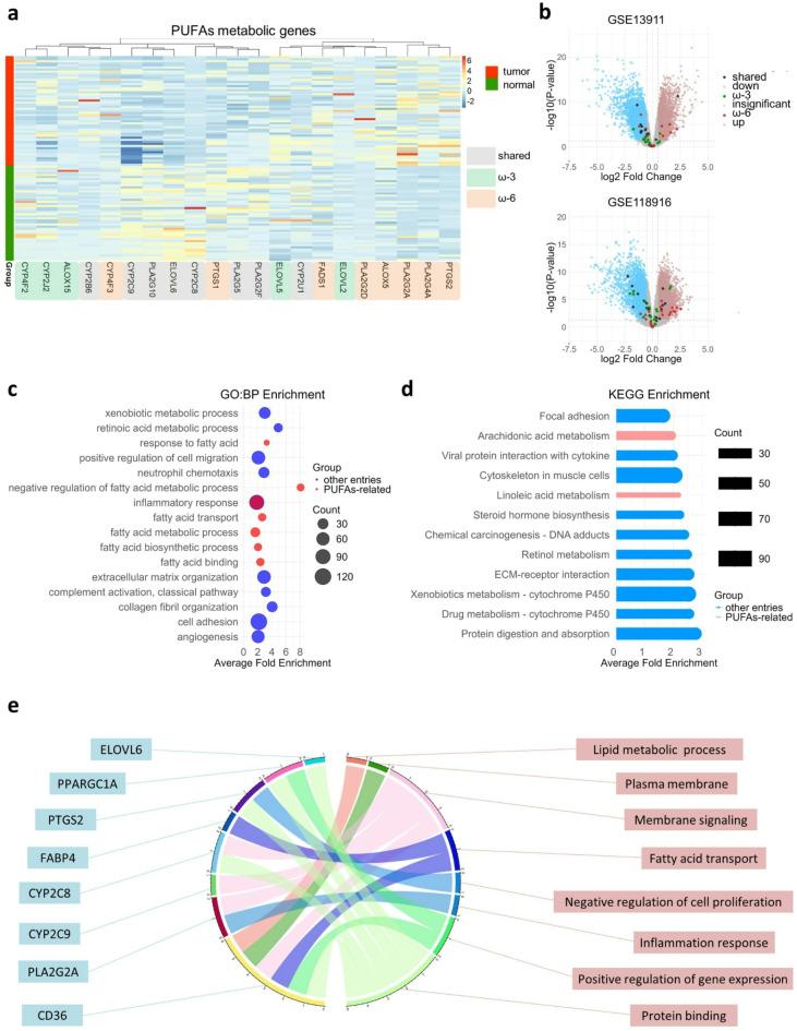
Although immunotherapy has been predominant for advanced gastric cancer treatment, it still has limitations. Polyunsaturated fatty acids (PUFAs) are associated with inflammation while their roles in tumor immune microenvironment (TIME) are unclear. This study explores PUFAs' impacts on gastric cancer immunity and immunotherapy efficacy. Bioinformatics analysis was conducted to identify differential expressions of PUFAs metabolic genes and their immune correlations. Clinical data of advanced gastric cancer patients receiving immunotherapy at Zhongda Hospital (2020-2024), whose serum PUFAs were measured by mass spectrometry (MS), were collected and analyzed. Bioinformatics analysis revealed differential expression of half of PUFAs metabolic genes in gastric cancer. PUFAs metabolism towards Omega-3 (ω-3) tended to increase infiltration of active anti-tumor cells and up-regulate multiple immune checkpoints expressions, while metabolism towards Omega-6 (ω-6) led to opposite TIME outcomes. The clinical study demonstrated that lower serum ω-6/ω-3 ratio, arachidonic acid/eicosapentaenoic acid (AA/EPA) ratio, linoleic acid/alpha-linolenic acid (LA/ALA) ratio and higher EPA were associated with better six-month progression-free survival rate (6-month PFS) and one-year overall survival rate (1-year OS). This study deepens our understandings of TIME in gastric cancer. It clearly demonstrates that maintaining appropriate PUFAs ratios or values is promising in improving prognosis.

摘要

尽管免疫疗法在晚期胃癌治疗中一直占据主导地位,但它仍然存在局限性。多不饱和脂肪酸(PUFAs)与炎症相关,但其在肿瘤免疫微环境(TIME)中的作用尚不清楚。本研究探讨了PUFAs对胃癌免疫和免疫治疗疗效的影响。进行了生物信息学分析,以确定PUFAs代谢基因的差异表达及其免疫相关性。收集并分析了在中大医院(2020 - 2024年)接受免疫治疗的晚期胃癌患者的临床数据,这些患者的血清PUFAs通过质谱(MS)进行测量。生物信息学分析显示,胃癌中一半的PUFAs代谢基因存在差异表达。PUFAs向Omega-3(ω-3)的代谢倾向于增加活性抗肿瘤细胞的浸润并上调多个免疫检查点的表达,而向Omega-6(ω-6)的代谢则导致相反的TIME结果。临床研究表明,较低的血清ω-6/ω-3比值、花生四烯酸/二十碳五烯酸(AA/EPA)比值、亚油酸/α-亚麻酸(LA/ALA)比值以及较高的EPA与更好的六个月无进展生存率(6个月PFS)和一年总生存率(1年OS)相关。本研究加深了我们对胃癌TIME的理解。它清楚地表明,维持适当的PUFAs比值或数值有望改善预后。

https://cdn.ncbi.nlm.nih.gov/pmc/blobs/fab4/12144108/24dc81df5552/41598_2025_97644_Fig1_HTML.jpg

文献AI研究员

20分钟写一篇综述,助力文献阅读效率提升50倍。

立即体验

用中文搜PubMed

大模型驱动的PubMed中文搜索引擎

马上搜索

文档翻译

学术文献翻译模型,支持多种主流文档格式。

立即体验