Suppr超能文献

老年直肠癌患者根治性手术疗效的回顾性分析

Retrospective analysis of curative rectal cancer surgery outcomes in elderly patients.

作者信息

Achour Youssef, Sekkat Hamza, Moufid Abdellah, El Hamzaoui Jihane, El Fakir Samira, Bakali Younes, Alaoui Mouna Mhamdi, Raiss Mohammed, Sabbah Farid, Hrora Abdelmalek

机构信息

Digestive Surgical Department C, Ibn Sina University Hospital, Rabat, Morocco.

Faculty of Medicine and Pharmacy, Mohammed V University in Rabat, Rabat, Morocco.

出版信息

Sci Rep. 2025 Jun 6;15(1):19917. doi: 10.1038/s41598-025-91088-8.

Abstract

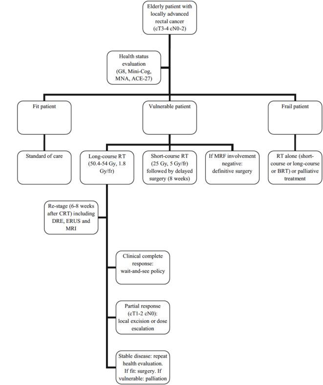
Colorectal cancer is the third most common cancer worldwide. Elderly patients, typically defined as those over 70 years, face a heightened risk of developing colorectal cancer as they age, and the proportion of elderly individuals affected by cancer will continue to increase. However, the current guidelines lack optimal treatment recommendations for the elderly and there is a scarcity of clinical trial evidence of clinical trial evidence addressing rectal cancer in this group. Retrospective data was extracted from patients aged 18 and who underwent curative surgery for rectal cancer. A total of 71 patients were included and divided into two groups: an elderly group (EG), comprising patients aged over 70, and a younger group (YG). Age, sex, ASA score, comorbidities, surgical treatments and post-operative morbidity and mortality were extracted from patients 'files. The study population included 55 patients (77.46%) in the YG, and 16 patients (22.54%) in the EG. The cohort consisted of 30 men (42.3%) and 41 women (57.7%), with an average age of 57.1 ± 14.6. Comorbidities were present in 37 patients (52.1%), and 53 patients (74.6%) presented advanced-stage rectal cancer. Of the total cohort, 9 patients underwent primary surgery, while 62patients (87.3%) received neoadjuvant therapy. Laparoscopic surgery was employed in 63 patients (86.6%), with 8 cases (12.69%) of conversion to open surgery. Thirty-seven patients (52.1%) required stomas, of which 11 (16.7%) were definitive. Postoperative morbidity was higher in the EG (50%) compared to the YG (21.81%) with severe complication rate at 12.5% and 7.27%, respectively. Anastomotic leakage rate was similar in both groups (EG = 12.5% vs YG = 3.6.). However, the post-operative mortality rate was significantly higher in the EG (2.81% vs 0%). Within 90 days postoperatively, 6 readmissions were recorded, with a severe morbidity rate (Clavien-Dindo > 2) of 12.3% and a 90-day mortality of 4.2%. Curative surgery for rectal cancer in elderly patients appears to present more difficulties to manage preoperatively, and presents more postoperative mortality, requiring a tailored approach that considers the specific clinical features and functional status of this population.

摘要

结直肠癌是全球第三大常见癌症。老年患者,通常定义为70岁以上的人群,随着年龄增长患结直肠癌的风险增加,且受癌症影响的老年人比例将持续上升。然而,当前指南缺乏针对老年人的最佳治疗建议,且针对该群体直肠癌的临床试验证据不足。回顾性数据取自18岁及以上接受直肠癌根治性手术的患者。共纳入71例患者并分为两组:老年组(EG),包括70岁以上的患者;年轻组(YG)。从患者病历中提取年龄、性别、美国麻醉医师协会(ASA)评分、合并症、手术治疗以及术后发病率和死亡率。研究人群中,YG组有55例患者(77.46%),EG组有16例患者(22.54%)。该队列包括30名男性(42.3%)和41名女性(57.7%),平均年龄为57.1±14.6岁。37例患者(52.1%)存在合并症,53例患者(74.6%)为晚期直肠癌。在整个队列中,9例患者接受了一期手术,62例患者(87.3%)接受了新辅助治疗。63例患者(86.6%)采用了腹腔镜手术,8例(12.69%)转为开放手术。37例患者(52.1%)需要造口,其中11例(16.7%)为永久性造口。EG组的术后发病率(50%)高于YG组(21.81%),严重并发症发生率分别为12.5%和7.27%。两组的吻合口漏发生率相似(EG组=12.5%,YG组=3.6%)。然而,EG组的术后死亡率显著更高(2.81%对0%)。术后90天内,记录到6例再次入院,严重发病率(Clavien-Dindo>2)为12.3%,90天死亡率为4.2%。老年患者的直肠癌根治性手术在术前管理上似乎更具难度,且术后死亡率更高,需要一种考虑该人群特定临床特征和功能状态的个性化方法。

https://cdn.ncbi.nlm.nih.gov/pmc/blobs/ef24/12144196/52a226f982dd/41598_2025_91088_Fig1_HTML.jpg

文献AI研究员

20分钟写一篇综述,助力文献阅读效率提升50倍。

立即体验

用中文搜PubMed

大模型驱动的PubMed中文搜索引擎

马上搜索

文档翻译

学术文献翻译模型,支持多种主流文档格式。

立即体验