Suppr超能文献

用于精确亚细胞器可视化和药物释放的腙基光笼。

Hydrazone-based photocages for precise sub-organelle visualization and drug release.

作者信息

Wang Xia, Zhou Jingming, Cheng Yu, Wu Hongmei, Su Xuejing, Wang Rundong, Xiao Kaiyan, Zhang Weiwei, Chen Zhong, Xu Bing, Lu Yusheng, Qiu Hongqiang, Xie Lijun

机构信息

Fujian Provincial Key Laboratory of Screening for Novel Microbial Products, Fujian Institute of Microbiology, Fuzhou, Fujian, PR China.

Department of Pharmacy, Fujian Medical University Union Hospital, Fuzhou, Fujian, PR China.

出版信息

Commun Chem. 2025 Jun 7;8(1):181. doi: 10.1038/s42004-025-01561-8.

Abstract

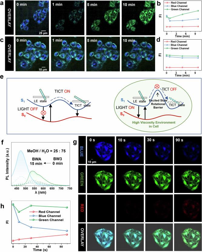
Photocages are widely investigated for their bioimaging, controlled drug release, and cellular process modulation. Developing universal photoactive units can significantly expand the structural diversity of photocages. Herein, we developed a class of photoactive units based on the classic aldehyde-hydrazone moiety by conjugating several fluorescent aldehydes with various substituted phenylhydrazines. The resulting hydrazone-based photocages degraded upon exposure to light (365-450 nm), releasing fluorescent aldehydes. Fluorescent enhancements, redshifts or blueshifts were clearly observed during uncaging. For bio-application, morpholine-hydrazone based hybrid BW3MP, staurosporine-derived hybrids BW3STS and FY4STS were constructed. They exhibited high release efficiencies of MP (75.5%, BW3MP) and STSA (65.3%, BW3STS), respectively. BW3MP co-localized with a lysosome dye, exhibiting a Pearson correlation coefficient of 0.94. The biological activity of BW3STS was unmasked under irradiation, with a 4-fold increase in IC. Our work developed photoactive units that hold significant promise for the constitution of general suitable drug delivery systems (DDSs).

摘要

光笼因其在生物成像、可控药物释放和细胞过程调控方面的应用而受到广泛研究。开发通用的光活性单元可以显著扩展光笼的结构多样性。在此,我们通过将几种荧光醛与各种取代苯肼共轭,开发了一类基于经典醛腙部分的光活性单元。所得的基于腙的光笼在暴露于光(365 - 450 nm)时降解,释放出荧光醛。在解笼过程中清晰地观察到荧光增强、红移或蓝移。对于生物应用,构建了基于吗啉腙的杂化物BW3MP、星形孢菌素衍生的杂化物BW3STS和FY4STS。它们分别表现出MP(75.5%,BW3MP)和STSA(65.3%,BW3STS)的高释放效率。BW3MP与溶酶体染料共定位,皮尔逊相关系数为0.94。BW3STS的生物活性在照射下被揭示,IC增加了4倍。我们的工作开发了对构建通用适用药物递送系统(DDS)具有重大前景的光活性单元。

https://cdn.ncbi.nlm.nih.gov/pmc/blobs/7a6a/12145439/1015588304d3/42004_2025_1561_Fig1_HTML.jpg

文献AI研究员

20分钟写一篇综述,助力文献阅读效率提升50倍。

立即体验

用中文搜PubMed

大模型驱动的PubMed中文搜索引擎

马上搜索

文档翻译

学术文献翻译模型,支持多种主流文档格式。

立即体验