Suppr超能文献

CD154:CD11b阻断在感染期间而非移植过程中增强CD8 + T细胞分化。

CD154:CD11b blockade enhances CD8+ T cell differentiation during infection but not transplantation.

作者信息

Alexander Katie L, Bennion Kelsey B, Liu Danya, Ford Mandy L

机构信息

Emory Transplant Center, Department of Surgery, and.

Emory Department of Surgery, Emory University School of Medicine, Atlanta, Georgia, USA.

出版信息

JCI Insight. 2025 Jun 9;10(11). doi: 10.1172/jci.insight.184843.

Abstract

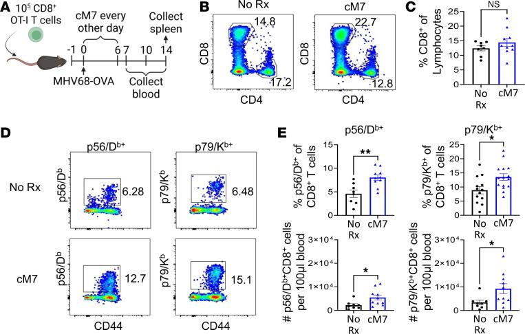
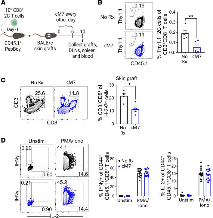
CD154 is a promising target for immunosuppression in transplantation, autoimmunity, and inflammatory diseases. We previously identified CD11b as a novel alternative receptor for CD154 during alloimmunity. However, the impact of specific CD154:CD11b blockade on immune responses to infection has not been well characterized. Here, we have shown that in contrast with its immunosuppressive effect on graft-specific CD8+ T cells, CD154:CD11b blockade unexpectedly improved both the quantity and quality of murine herpesvirus-68-specific CD8+ T cells as measured by an increase in tetramer-positive KLRG1loCD127hi memory precursor effector cells. The differential effect of CD154:CD11b blockade on graft- versus virus-specific CD8+ T cells was underpinned by differences in phosphorylated S6 downstream of mTOR complex 1; however, differential expression of key transcription factors Eomes and TCF-1 was dictated by the type of antigen stimulus. These data demonstrate that priming conditions play an important role in determining the outcome of immunotherapy and suggest that specific inhibition of CD154:CD11b interactions could be effective for suppressing alloimmune responses while maintaining protective immunity to minimize infectious complications following transplantation.

摘要

CD154是移植、自身免疫和炎症性疾病免疫抑制的一个有前景的靶点。我们之前在同种免疫过程中鉴定出CD11b是CD154的一种新型替代受体。然而,特异性CD154:CD11b阻断对感染免疫反应的影响尚未得到充分表征。在这里,我们已经表明,与它对移植物特异性CD8+ T细胞的免疫抑制作用相反,通过四聚体阳性KLRG1loCD127hi记忆前体效应细胞的增加来衡量,CD154:CD11b阻断意外地改善了小鼠疱疹病毒68特异性CD8+ T细胞的数量和质量。CD154:CD11b阻断对移植物与病毒特异性CD8+ T细胞的不同作用是由mTOR复合物1下游磷酸化S6的差异所支撑的;然而,关键转录因子Eomes和TCF-1的差异表达是由抗原刺激的类型所决定的。这些数据表明启动条件在决定免疫治疗结果中起重要作用,并表明特异性抑制CD154:CD11b相互作用在抑制同种免疫反应同时维持保护性免疫以尽量减少移植后感染并发症方面可能是有效的。

https://cdn.ncbi.nlm.nih.gov/pmc/blobs/0c21/12220971/94bbf894f32d/jciinsight-10-184843-g001.jpg

文献AI研究员

20分钟写一篇综述,助力文献阅读效率提升50倍。

立即体验

用中文搜PubMed

大模型驱动的PubMed中文搜索引擎

马上搜索

文档翻译

学术文献翻译模型,支持多种主流文档格式。

立即体验