Suppr超能文献

阿帕替尼通过抑制表皮生长因子受体/应激活化蛋白激酶/细胞外信号调节激酶信号通路来调节对索拉非尼耐药的肝细胞癌。

Apatinib modulates sorafenib-resistant hepatocellular carcinoma through inhibiting the EGFR/JNK/ERK signaling pathway.

作者信息

Fan Dexue, Su Wei, Bi Zhaowen, Wang Xinxing, Xu Xianwen, Ma Mingze, Zhu Lichao, Zhang Zhenhai, Gao Junlin

机构信息

Department of Hepatobiliary Surgery, Shandong Provincial Hospital Affiliated to Shandong First Medical University, Jinan, 250021, China.

Liver Gall Bladder and Pancreatic Surgery Ward, Qinghai Red Cross Hospital, Xining, 810001, China.

出版信息

Oncol Res. 2025 May 29;33(6):1459-1472. doi: 10.32604/or.2025.060407. eCollection 2025.

Abstract

OBJECTIVES

Apatinib has been reported to be a promising treatment for sorafenib-resistant hepatocellular carcinoma (HCC) patients. However, the underlying mechanism remains ambiguous. The study aimed to explore the efficacy of apatinib in sorafenib-resistant HCC and the underlying mechanism both and .

METHODS

After observing epithelial-mesenchymal transformation (EMT) changes in HepG2 and HepG2/Sorafenib cells, we treated them with varying concentrations of apatinib to assess its impact on sorafenib-resistant HCC. Subsequently, specific inhibitors of c-Jun N-terminal kinase (JNK, SP600125) and extracellular signal-regulated kinase (ERK, PD98059) were introduced to investigate whether apatinib influenced sorafenib-resistant HCC via modulation of the epidermal growth factor receptor (EGFR)/JNK/ERK signaling pathway and . Biological behavior changes were assessed through cell counting kit-8 (CCK-8), colony formation, transwell, and immunofluorescence tests. Simultaneously, Western blot analysis was conducted to elucidate the expression of proteins associated with EMT and the EGFR/JNK/ERK signaling pathway.

RESULTS

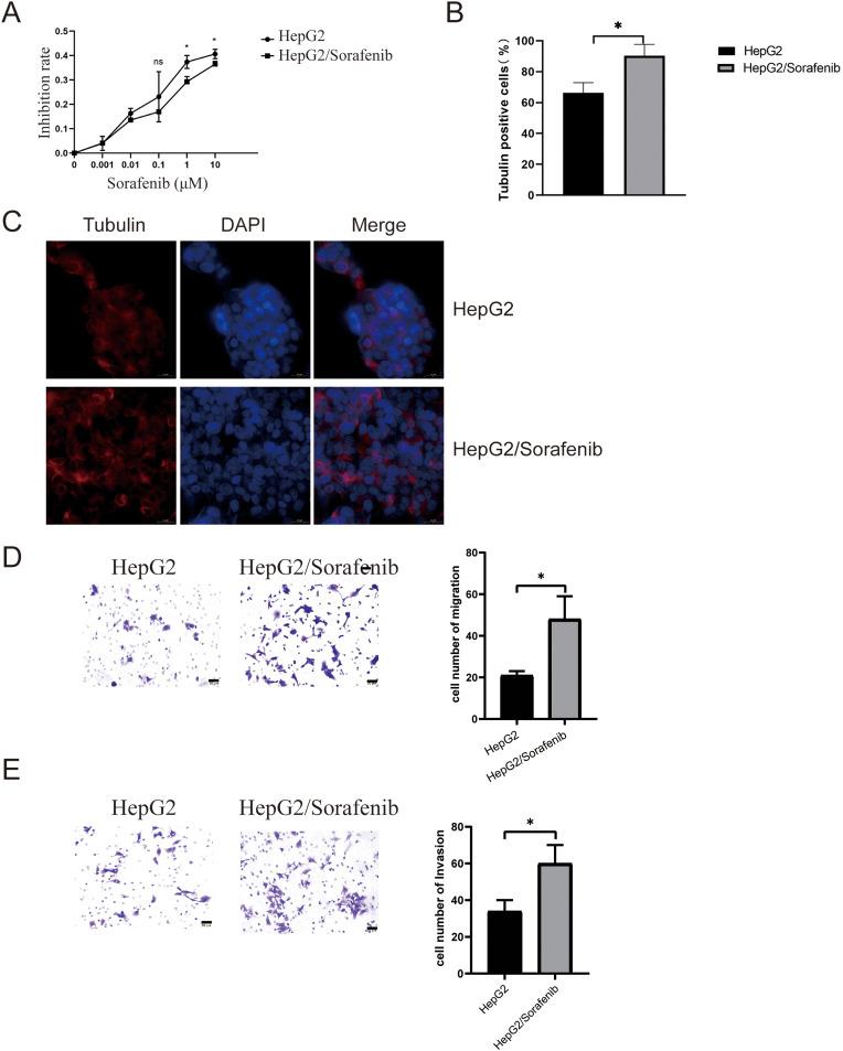
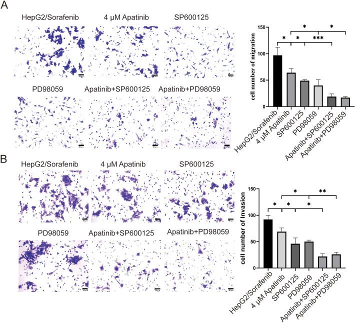
The HepG2/Sorafenib cells exhibited greater resistance to sorafenib compared to HepG2 cells, and sorafenib-resistant HCC was characterized by EMT changes. Apatinib demonstrated concentration-dependent inhibition of biological behaviors in HepG2/Sorafenib cells, with minimal impact on HepG2 cells. Additionally, apatinib had a pronounced effect on the expression of EMT-related proteins in sorafenib-resistant cells similar to that in sorafenib-sensitive cells. Furthermore, there was a dose-dependent reduction in the expression of proteins associated with the EGFR/JNK/ERK pathway in apatinib-treated groups. Notably, SP600125 and PD98059 contributed to the inhibition of EMT and EGFR/JNK/ERK pathway-related proteins by apatinib in sorafenib-resistant HCC.

CONCLUSION

Apatinib potentially hindered the progression of sorafenib-resistant HCC by suppressing both EMT and the EGFR/JNK/ERK pathway.

摘要

目的

据报道,阿帕替尼对索拉非尼耐药的肝细胞癌(HCC)患者是一种有前景的治疗方法。然而,其潜在机制仍不明确。本研究旨在探讨阿帕替尼对索拉非尼耐药HCC的疗效及其潜在机制。

方法

观察HepG2和HepG2/索拉非尼细胞的上皮-间质转化(EMT)变化后,我们用不同浓度的阿帕替尼处理它们,以评估其对索拉非尼耐药HCC的影响。随后,引入c-Jun氨基末端激酶(JNK,SP600125)和细胞外信号调节激酶(ERK,PD98059)的特异性抑制剂,以研究阿帕替尼是否通过调节表皮生长因子受体(EGFR)/JNK/ERK信号通路影响索拉非尼耐药HCC。通过细胞计数试剂盒-8(CCK-8)、集落形成、Transwell和免疫荧光试验评估生物学行为变化。同时,进行蛋白质印迹分析以阐明与EMT和EGFR/JNK/ERK信号通路相关的蛋白质表达。

结果

与HepG2细胞相比,HepG2/索拉非尼细胞对索拉非尼表现出更大的耐药性,且索拉非尼耐药HCC的特征是EMT变化。阿帕替尼对HepG2/索拉非尼细胞的生物学行为表现出浓度依赖性抑制,对HepG2细胞影响最小。此外,阿帕替尼对索拉非尼耐药细胞中EMT相关蛋白表达的影响与索拉非尼敏感细胞相似。此外,在阿帕替尼处理组中,与EGFR/JNK/ERK通路相关的蛋白质表达呈剂量依赖性降低。值得注意的是,SP600125和PD98059有助于阿帕替尼在索拉非尼耐药HCC中抑制EMT和EGFR/JNK/ERK通路相关蛋白。

结论

阿帕替尼可能通过抑制EMT和EGFR/JNK/ERK通路来阻碍索拉非尼耐药HCC的进展。

https://cdn.ncbi.nlm.nih.gov/pmc/blobs/3f98/12144613/f7e9a1fdffed/OncolRes-33-60407-f001.jpg

文献AI研究员

20分钟写一篇综述,助力文献阅读效率提升50倍。

立即体验

用中文搜PubMed

大模型驱动的PubMed中文搜索引擎

马上搜索

文档翻译

学术文献翻译模型,支持多种主流文档格式。

立即体验