Suppr超能文献

综合转录组分析为杂种优势相关的耐旱性提供了分子见解,并揭示了其在玉米幼苗中促进耐旱性的机制。

Comprehensive transcriptome analysis provides molecular insights into the heterosis-associated drought tolerance and reveals that promotes drought tolerance in maize seedlings.

作者信息

Cao Liru, Zhang Dongling, Fahim Abbas Muhammad, Liu Huafeng, Zhang Zhe, Hu Desheng, Ye Feiyu, Ma Chenchen, Abou-Elwaf Salah Fatouh, Aboud Nora M Al, Song Yinghui, Guo Shulei, Zhang Qianjin, Zhang Xin, Lu Xiaomin

机构信息

The Shennong Laboratory, Grain Crops Research Institute, Henan Academy of Agricultural Sciences, Zhengzhou, Henan, China.

College of Agronomy, Gansu Agricultural University, Lanzhou, Gansu, China.

出版信息

Front Plant Sci. 2025 May 23;16:1565650. doi: 10.3389/fpls.2025.1565650. eCollection 2025.

Abstract

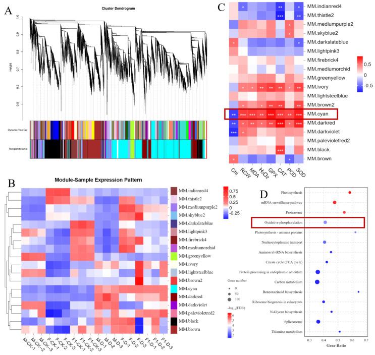
Drought, a primary environmental factor, imposes significant constraints on maize's developmental processes and productivity. Heterosis breeding is one of the most important breeding strategies for reducing drought-induced yield losses. The genetic mechanisms of heterosis for drought tolerance in maize remain unclear to date. This study aims to analyze the expression profiles and potential heterosis-related genes of the ZhengDan618 hybrid (F) and its parents, Zheng8713 (parental parent) and ZhengC126 (maternal parent), with extreme differences in drought tolerance under well-irrigated (WI) and drought-stressed (DS) conditions by RNA-sequencing. F plants exhibited the strongest antioxidant enzyme activity and drought tolerance, followed by the parental parent. Transcriptome analysis revealed 1,259 unique differentially expressed genes (DEGs) in the F hybrid after drought stress induction, mainly involved in the "Glutathione metabolism" and "Flavonoid biosynthesis" pathways. There were fewer DEGs between the F and the parental parent, with the drought tolerance phenotype mostly attributed to the contribution of the drought-tolerant parent Zheng87. The weighted gene co-expression network analysis combined with non-additive gene mining identified 13 non-additive drought stress-associated genes, among them expression exhibited up-regulated expression in response to drought stress. Under drought stress, -overexpressing maize plants revealed the lowest HO and MDA content, followed by the B104 WT plants, whereas the knockout mutants exhibited the highest HO and MDA content. Moreover, -overexpressing maize plants exhibited the higher glutathione peroxidase, catalase, peroxidase, and superoxide dismutase activities, whereas the knockout mutants exhibited the lower oxidase activity. These results indicate that positively regulates drought tolerance in maize at the seedling stage by regulating antioxidant enzyme activity. These findings provide novel insights into heterosis regulation in maize seedlings. The identified genes are important genetic resources and may aid strategies for improving drought tolerance in maize.

摘要

干旱作为主要的环境因素,对玉米的发育过程和生产力施加了重大限制。杂种优势育种是减少干旱导致产量损失的最重要育种策略之一。迄今为止,玉米耐旱杂种优势的遗传机制仍不清楚。本研究旨在通过RNA测序分析郑单618杂交种(F)及其亲本郑8713(父本)和郑C126(母本)在充分灌溉(WI)和干旱胁迫(DS)条件下耐旱性差异极大时的表达谱和潜在杂种优势相关基因。F植株表现出最强的抗氧化酶活性和耐旱性,其次是父本。转录组分析显示,干旱胁迫诱导后F杂交种中有1259个独特的差异表达基因(DEG),主要参与“谷胱甘肽代谢”和“类黄酮生物合成”途径。F与父本之间的DEG较少,耐旱表型大多归因于耐旱亲本郑87的贡献。加权基因共表达网络分析结合非加性基因挖掘鉴定出13个与干旱胁迫相关的非加性基因,其中 表达在干旱胁迫下呈上调表达。在干旱胁迫下, 过表达的玉米植株显示出最低的丙二醛(HO)和丙二醛(MDA)含量,其次是B104野生型植株,而 敲除突变体表现出最高的HO和MDA含量。此外, 过表达的玉米植株表现出较高的谷胱甘肽过氧化物酶、过氧化氢酶、过氧化物酶和超氧化物歧化酶活性,而 敲除突变体表现出较低的氧化酶活性。这些结果表明, 通过调节抗氧化酶活性在玉米苗期正向调节耐旱性。这些发现为玉米幼苗杂种优势调控提供了新的见解。鉴定出的基因是重要的遗传资源,可能有助于提高玉米耐旱性的策略。

https://cdn.ncbi.nlm.nih.gov/pmc/blobs/de3a/12143235/505ab013bc43/fpls-16-1565650-g001.jpg

文献AI研究员

20分钟写一篇综述,助力文献阅读效率提升50倍。

立即体验

用中文搜PubMed

大模型驱动的PubMed中文搜索引擎

马上搜索

文档翻译

学术文献翻译模型,支持多种主流文档格式。

立即体验