Suppr超能文献

电针调节胰腺功能和脂肪组织扩张的神经生理机制。

Neurophysiological mechanisms of electroacupuncture in regulating pancreatic function and adipose tissue expansion.

作者信息

Liu Yun, Yu Zhi, Wang Xuan, Yuan Ming-Qian, Lu Meng-Jiang, Gong Mei-Rong, Li Qian, Xia You-Bing, Yang Guan-Hu, Xu Bin, Litscher Gerhard, Xu Tian-Cheng

机构信息

Key Laboratory of Acupuncture and Medicine Research of Ministry of Education, Nanjing University of Chinese Medicine, Nanjing 210023, Jiangsu Province, China.

College of Traditional Chinese Medicine, Jiangsu Vocational College of Medicine, Yancheng 224000, Jiangsu Province, China.

出版信息

World J Diabetes. 2025 May 15;16(5):101354. doi: 10.4239/wjd.v16.i5.101354.

Abstract

BACKGROUND

Electroacupuncture (EA) has been recognized for its beneficial effects on glucolipid metabolism, potentially through the regulation of sensory nerve coordination. The expandability of peripancreatic adipose tissue (PAT) is implicated in the transition from obesity to type 2 diabetes mellitus (T2DM). However, the specific pancreatic responses to EA require further elucidation.

AIM

To investigate the influence of EA on pancreatic glucolipid reduction level in a high-fat diet (HFD) rat model.

METHODS

To delineate the precise pathway through which EA mediates interactions between PAT and islets, we assessed the expression levels of NGF, TRPV1, insulin, as well as other proteins in the pancreas and PAT. This approach enabled us to identify the acupoints that are most conducive to optimizing glycolipid metabolism.

RESULTS

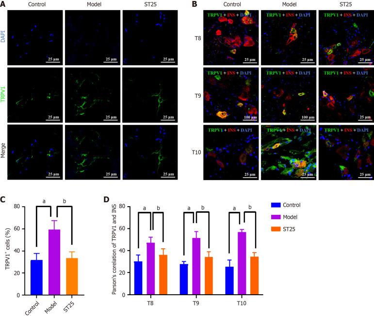
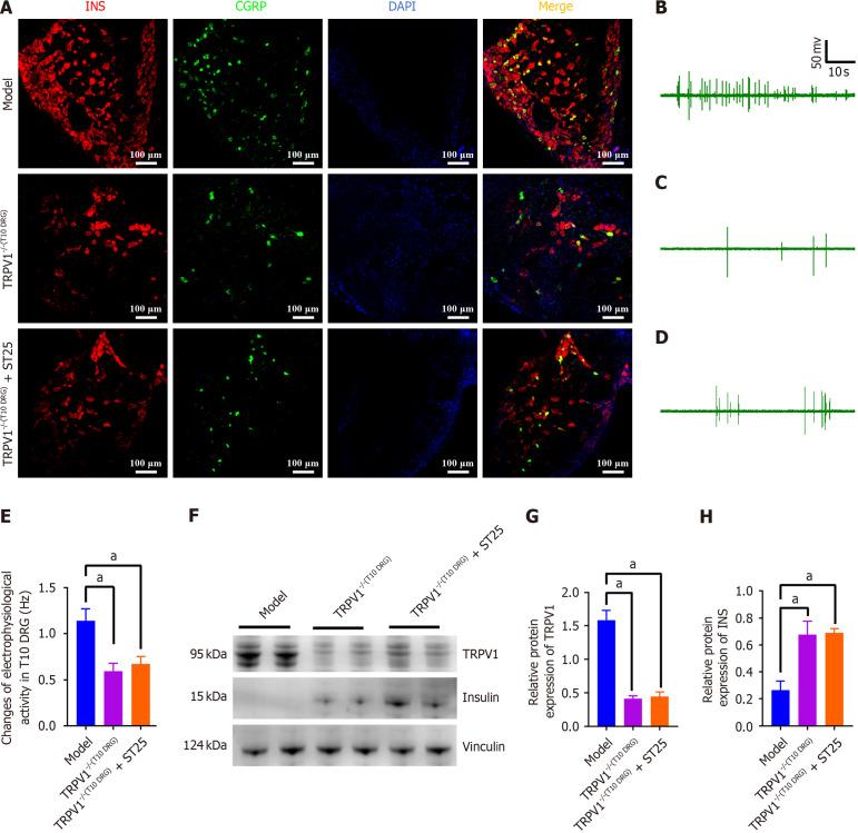
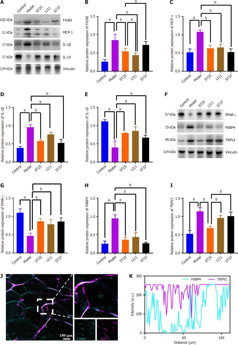
The ST25, LI11 and ST37 groups attenuated HFD-induced obesity and insulin resistance (IR) to distinct degrees, with ST25 group having the greatest effect. EA at ST25 was found to modify the local regulatory influence of PAT on the pancreatic intrinsic nervous system. Specifically, EA at ST25 obviously activated the TRPV1-CGRP-islet beta cell pathway, contributing to the relief of glucolipid metabolic stress. The beneficial effects were abrogated following the chemical silencing of TRPV1 sensory afferents, confirming their indispensable role in EA-mediated regulation of islet and PAT function. Furthermore, in TRPV1 knockout mice, a reduction in PAT inflammation was observed, along with the recovery of islet beta cell function. EA at LI11 and ST37 demonstrated anti-inflammatory properties and helped ameliorate IR.

CONCLUSION

The PAT ecological niche influenced the progression from obesity to T2DM through various immunometabolic pathways. EA at ST25 could regulate glucolipid metabolism via the TRPV1-CGRP-islet beta cell pathway.

摘要

背景

电针(EA)因其对糖脂代谢的有益作用而受到认可,可能是通过调节感觉神经协调来实现的。胰腺周围脂肪组织(PAT)的扩张性与从肥胖向2型糖尿病(T2DM)的转变有关。然而,EA对胰腺的具体反应尚需进一步阐明。

目的

研究EA对高脂饮食(HFD)大鼠模型胰腺糖脂降低水平的影响。

方法

为了阐明EA介导PAT与胰岛之间相互作用的精确途径,我们评估了胰腺和PAT中神经生长因子(NGF)、瞬时受体电位香草酸亚型1(TRPV1)、胰岛素以及其他蛋白质的表达水平。这种方法使我们能够确定最有利于优化糖脂代谢的穴位。

结果

ST25、LI11和ST37组不同程度地减轻了HFD诱导的肥胖和胰岛素抵抗(IR),其中ST25组效果最佳。发现ST25穴位的电针可改变PAT对胰腺固有神经系统的局部调节作用。具体而言,ST25穴位的电针明显激活了TRPV1-降钙素基因相关肽(CGRP)-胰岛β细胞途径,有助于缓解糖脂代谢应激。TRPV1感觉传入神经化学沉默后,这些有益作用消失,证实了它们在EA介导的胰岛和PAT功能调节中的不可或缺作用。此外,在TRPV1基因敲除小鼠中,观察到PAT炎症减轻,同时胰岛β细胞功能恢复。LI11和ST37穴位的电针具有抗炎特性,有助于改善IR。

结论

PAT生态位通过多种免疫代谢途径影响从肥胖到T2DM的进展。ST25穴位的电针可通过TRPV1-CGRP-胰岛β细胞途径调节糖脂代谢。

https://cdn.ncbi.nlm.nih.gov/pmc/blobs/b9ad/12142206/ee0b8fa14a19/101354-g001.jpg

文献AI研究员

20分钟写一篇综述,助力文献阅读效率提升50倍。

立即体验

用中文搜PubMed

大模型驱动的PubMed中文搜索引擎

马上搜索

文档翻译

学术文献翻译模型,支持多种主流文档格式。

立即体验