Suppr超能文献

首个用于选择性降解CDK9的ATG101招募型小分子降解剂 自噬-溶酶体途径

First ATG101-recruiting small molecule degrader for selective CDK9 degradation autophagy-lysosome pathway.

作者信息

Zhong Ye, Xu Jing, Cao Huiying, Gao Jie, Ding Shaoyue, Ren Zhaohui, Yang Huali, Sun Yili, Cheng Maosheng, Li Jia, Liu Yang

机构信息

Key Laboratory of Structure-Based Drug Design & Discovery, Ministry of Education, Shenyang Pharmaceutical University, Shenyang 110016, China.

Department of Pharmacology, Shenyang Pharmaceutical University, Shenyang 110016, China.

出版信息

Acta Pharm Sin B. 2025 May;15(5):2612-2624. doi: 10.1016/j.apsb.2025.03.047. Epub 2025 Apr 4.

Abstract

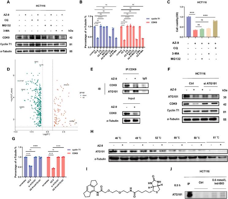
Cyclin-dependent kinase 9 (CDK9) is a member of the transcription CDK subfamily and plays a role in transcriptional regulation. Selective CDK9 degraders possess potent clinical advantages over reversible CDK9 inhibitors. Herein, we report the first ATG101-recruiting selective CDK9 degrader, , based on the hydrophobic tag kinesin degradation technology. showed significant degradation effects and selectivity toward other homologous cell cycle CDKs and , which could also affect downstream related phenotypes. Mechanism research revealed that recruits ATG101 to initiate the autophagy-lysosome pathway, and forms autophagosomes through the recruitment of LC3, which then fuses with lysosomes to degrade CDK9 and the partner protein Cyclin T1. These dates validated the existence of non-proteasomal degradation pathway of hydrophobic driven protein degradation strategy for the first time, which might provide research ideas for chemical induction intervention on other types of pathogenic proteins.

摘要

细胞周期蛋白依赖性激酶9(CDK9)是转录CDK亚家族的成员,在转录调控中发挥作用。选择性CDK9降解剂相对于可逆性CDK9抑制剂具有显著的临床优势。在此,我们报告了首个基于疏水标签驱动的驱动蛋白降解技术的、招募自噬相关蛋白101(ATG101)的选择性CDK9降解剂。该降解剂对其他同源细胞周期CDK和显示出显著的降解效果和选择性,这也可能影响下游相关表型。机制研究表明,该降解剂招募ATG101以启动自噬-溶酶体途径,并通过招募微管相关蛋白1轻链3(LC3)形成自噬体,然后自噬体与溶酶体融合以降解CDK9和伴侣蛋白细胞周期蛋白T1。这些数据首次验证了疏水驱动蛋白降解策略的非蛋白酶体降解途径的存在,这可能为对其他类型致病蛋白的化学诱导干预提供研究思路。

https://cdn.ncbi.nlm.nih.gov/pmc/blobs/07b2/12145019/306f4f774edb/ga1.jpg

文献AI研究员

20分钟写一篇综述,助力文献阅读效率提升50倍。

立即体验

用中文搜PubMed

大模型驱动的PubMed中文搜索引擎

马上搜索

文档翻译

学术文献翻译模型,支持多种主流文档格式。

立即体验