Suppr超能文献

去泛素化酶USP13通过促进自噬介导的STING降解减轻阿霉素诱导的心脏毒性。

Deubiquitinase USP13 alleviates doxorubicin-induced cardiotoxicity through promoting the autophagy-mediated degradation of STING.

作者信息

Lin Liming, Han Jibo, Xu Diyun, Fang Zimin, Ye Bozhi, Qian Jinfu, Han Xue, Min Julian, Long Xiaohong, Wu Gaojun, Liang Guang

机构信息

Department of Cardiology, the First Affiliated Hospital of Wenzhou Medical University, Wenzhou 325035, China.

Chemical Biology Research Center, School of Pharmaceutical Sciences, Wenzhou Medical University, Wenzhou 325035, China.

出版信息

Acta Pharm Sin B. 2025 May;15(5):2545-2558. doi: 10.1016/j.apsb.2025.03.051. Epub 2025 Apr 4.

Abstract

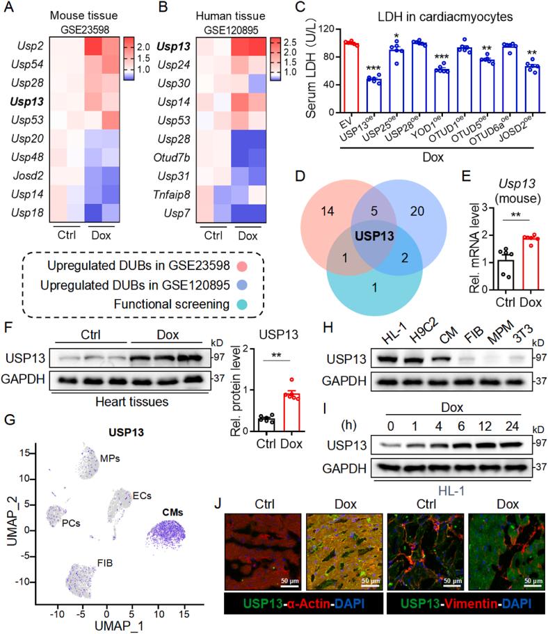
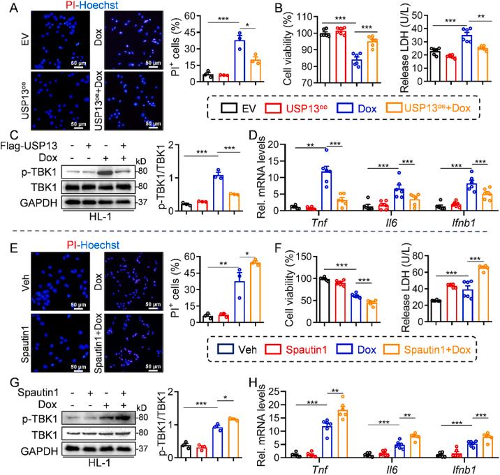
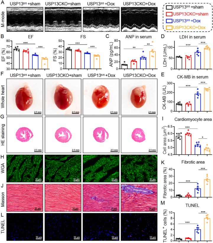
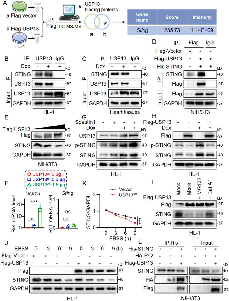
Doxorubicin (Dox) is an anthracycline drug widely applied in various malignancies. However, the fatal cardiotoxicity induced by Dox limits its clinical application. Post-transcriptional protein modification ubiquitination/deubiquitination in cardiomyocytes mediates the pathophysiological process in Dox-induced cardiotoxicity (DIC). In this study, we aimed to clarify the regulatory role and mechanism of a deubiquitinating enzyme, ubiquitin-specific peptidase 13 (USP13), in DIC. RNA-seq analysis and experimental examinations identified that cardiomyocyte-derived USP13 positively correlated with DIC. Mice with cardiac-specific deletion of USP13 were subjected to Dox modeling. Adeno-associated virus serotype 9 (AAV9) carrying promoter was constructed to overexpress USP13 in mouse heart tissues. Cardiomyocyte-specific knockout of USP13 exacerbated DIC, while its overexpression mitigated DIC in mice. Mechanistically, USP13 deubiquitinates the stimulator of interferon genes (STING) and promotes the autolysosome-related degradation of STING, subsequently alleviating cardiomyocyte inflammation and death. Our study suggests that USP13 serves a cardioprotective role in DIC and indicates USP13 as a potential therapeutic target for DIC treatment.

摘要

阿霉素(Dox)是一种广泛应用于各种恶性肿瘤的蒽环类药物。然而,Dox诱导的致命心脏毒性限制了其临床应用。心肌细胞中的转录后蛋白质修饰——泛素化/去泛素化介导了Dox诱导的心脏毒性(DIC)的病理生理过程。在本研究中,我们旨在阐明去泛素化酶泛素特异性肽酶13(USP13)在DIC中的调节作用和机制。RNA测序分析和实验检测发现,心肌细胞来源的USP13与DIC呈正相关。对USP13进行心脏特异性缺失的小鼠进行Dox建模。构建携带启动子的9型腺相关病毒(AAV9)以在小鼠心脏组织中过表达USP13。USP13的心肌细胞特异性敲除加剧了DIC,而其过表达减轻了小鼠的DIC。机制上,USP13使干扰素基因刺激物(STING)去泛素化,并促进STING的自溶酶体相关降解,随后减轻心肌细胞炎症和死亡。我们的研究表明,USP13在DIC中发挥心脏保护作用,并表明USP13是DIC治疗的潜在治疗靶点。

https://cdn.ncbi.nlm.nih.gov/pmc/blobs/991c/12144994/c3406f131fb9/ga1.jpg

文献AI研究员

20分钟写一篇综述,助力文献阅读效率提升50倍。

立即体验

用中文搜PubMed

大模型驱动的PubMed中文搜索引擎

马上搜索

文档翻译

学术文献翻译模型,支持多种主流文档格式。

立即体验