Suppr超能文献

在青少年灵长类动物和啮齿动物的杏仁核中,每日给予Δ-四氢大麻酚后会选择性地发生星形胶质细胞增生,而大麻二酚联合治疗可预防这种情况。

Astrogliosis Occurs Selectively in Amygdala of Adolescent Primate and Rodent Following Daily Δ-Tetrahydrocannabinol, Prevented by Cannabidiol Co-Treatment.

作者信息

Sun Yalin, Sivasubramanian Meenalochani, Milenkovic Marija, Gumbert Andrew, Bergman Jack, Ge Preston, Heiman Myriam, Di Raddo Marie-Eve, Withey Sarah L, Madras Bertha K, George Susan R

机构信息

Department of Pharmacology and Toxicology, Temerty Faculty of Medicine, University of Toronto, Toronto, Ontario, Canada.

McLean Hospital, Belmont, Massachusetts.

出版信息

Biol Psychiatry Glob Open Sci. 2025 Mar 29;5(4):100496. doi: 10.1016/j.bpsgos.2025.100496. eCollection 2025 Jul.

Abstract

BACKGROUND

Adolescent-onset cannabis use confers higher risk for neuropsychiatric disorders, implicating amygdala dysfunction. However, the mechanisms that mediate Δ-tetrahydrocannabinol (THC)-triggered neuroadaptive changes in the maturing amygdala remain unclear.

METHODS

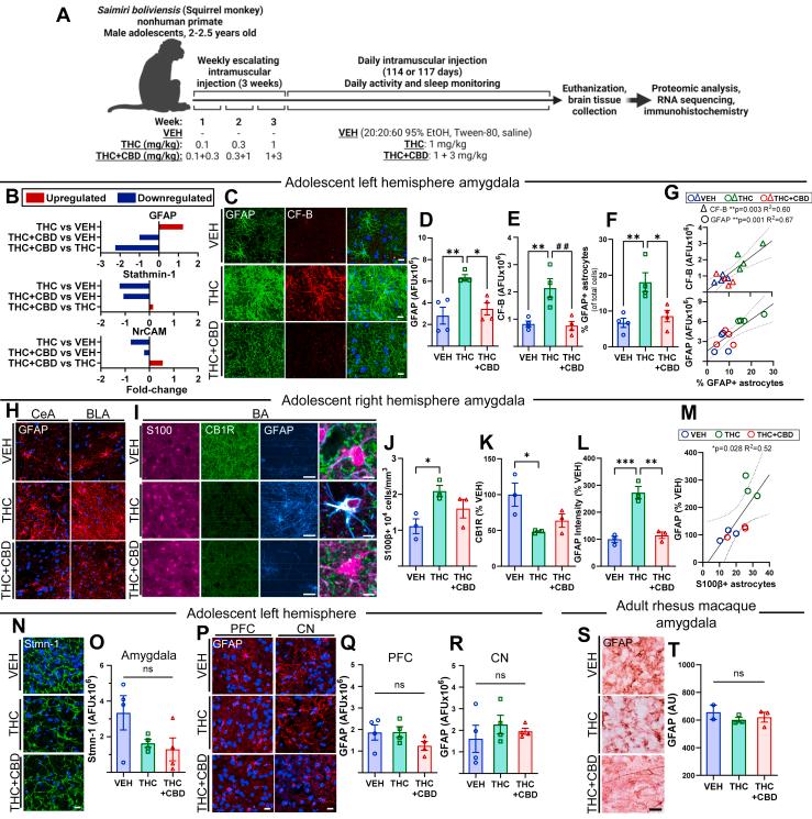
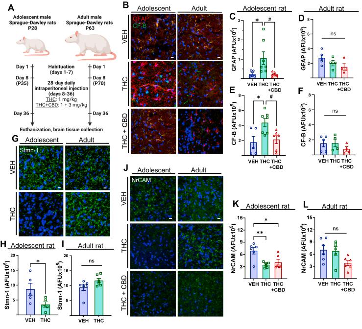
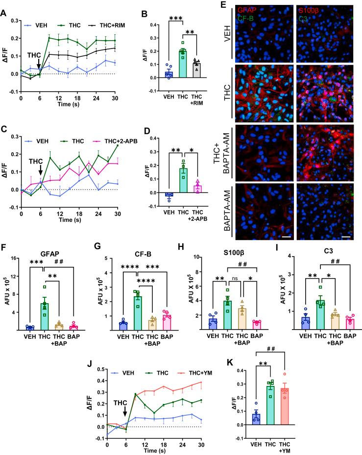
Proteomic analysis of amygdala tissue from male adolescent nonhuman primates chronically treated with THC provided leads for targeted analyses of glial fibrillary acidic protein (GFAP), stathmin-1, and neuronal cell adhesion molecule (NrCAM) in a second species of male adolescent (postnatal day [P]35) and adult (P70) Sprague-Dawley rats. Primate activity monitoring and rat behavioral testing revealed THC-disrupted sleep architecture and anxiety-related behavior, respectively. Primary rat astrocyte cultures provided mechanistic insight into THC activation of astrocyte inflammatory function.

RESULTS

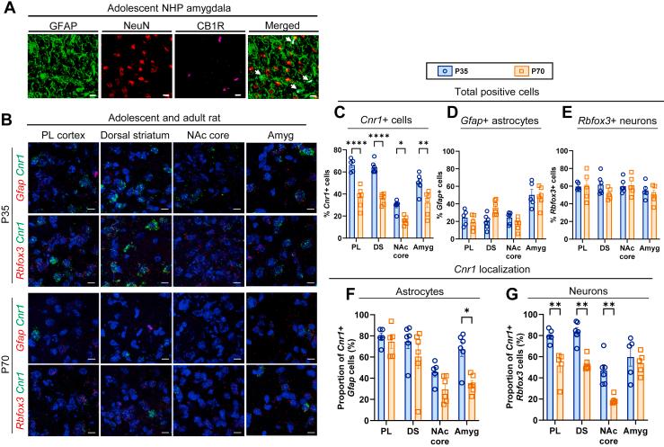
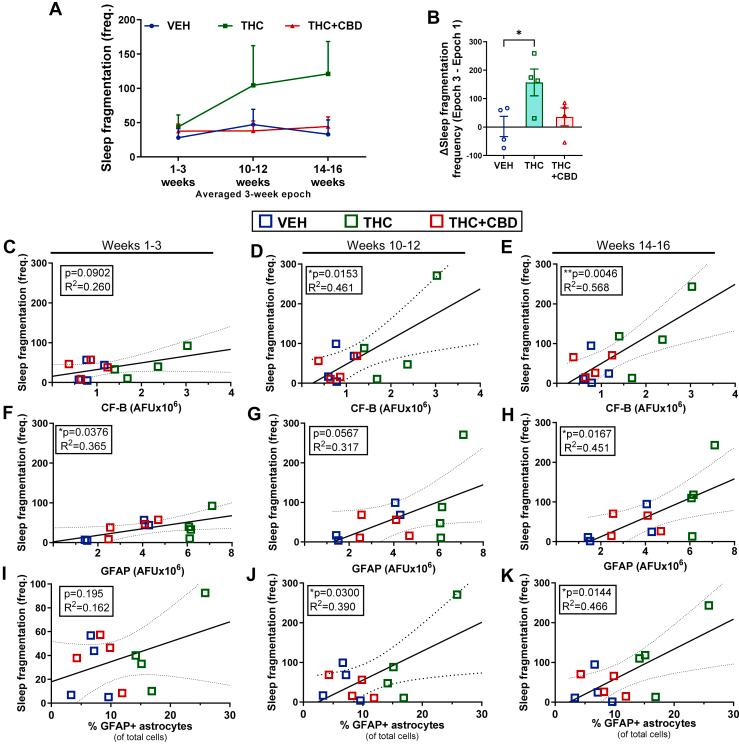
THC-induced upregulation of GFAP and complement factor-B (CF-B) signified proinflammatory glial activation exclusively in the adolescent amygdala, an effect absent in other brain regions and in adults. THC attenuated synaptic plasticity enhancers, stathmin-1 and NrCAM, effects not recapitulated in adults. Co-administered cannabidiol (CBD) prevented astrogliosis but did not restore synaptic plasticity marker levels. Astrogliosis was correlated with fragmented sleep, and attenuated plasticity markers were correlated with anxiety. THC-induced GFAP and CF-B upregulation with attenuation by CBD were replicated in cultured astrocytes, requiring cannabinoid type 1 receptor (CB1R)-activated calcium signaling. Elevated CB1R expression in the maturing brain was astrocyte-localized in the amygdala, but neuronal in the cortex and striatum.

CONCLUSIONS

Brain region- and age-specific regulation of CB1R in astrocytes critically links THC and unique adolescent amygdala vulnerability to inflammatory gliosis, impairing behaviors implicated in neuropsychiatric disorders. Mitigation of specific THC-induced changes by CBD offers leads for attenuating some adverse effects of THC.

摘要

背景

青少年期开始使用大麻会增加患神经精神疾病的风险,这与杏仁核功能障碍有关。然而,介导δ-四氢大麻酚(THC)引发的成熟杏仁核神经适应性变化的机制仍不清楚。

方法

对长期接受THC治疗的雄性青少年非人灵长类动物的杏仁核组织进行蛋白质组分析,为在第二种雄性青少年(出生后第[P]35天)和成年(P70)Sprague-Dawley大鼠中对胶质纤维酸性蛋白(GFAP)、微管相关蛋白1轻链3(stathmin-1)和神经元细胞粘附分子(NrCAM)进行靶向分析提供了线索。灵长类动物活动监测和大鼠行为测试分别揭示了THC对睡眠结构和焦虑相关行为的破坏。原代大鼠星形胶质细胞培养为THC激活星形胶质细胞炎症功能提供了机制性见解。

结果

THC诱导的GFAP和补体因子B(CF-B)上调表明仅在青少年杏仁核中存在促炎性胶质细胞激活,其他脑区和成年人中不存在这种效应。THC减弱了突触可塑性增强剂stathmin-1和NrCAM,而成年人中未出现这种效应。联合使用大麻二酚(CBD)可预防星形胶质细胞增生,但不能恢复突触可塑性标志物水平。星形胶质细胞增生与碎片化睡眠相关,而可塑性标志物减弱与焦虑相关。THC诱导的GFAP和CF-B上调以及CBD的减弱作用在培养的星形胶质细胞中得到复制,这需要1型大麻素受体(CB1R)激活的钙信号传导。成熟大脑中CB1R表达升高在杏仁核中定位于星形胶质细胞,但在皮质和纹状体中定位于神经元。

结论

星形胶质细胞中CB1R的脑区和年龄特异性调节将THC与青少年杏仁核对炎症性胶质细胞增生的独特易感性紧密联系起来,损害了与神经精神疾病相关的行为。CBD减轻THC诱导的特定变化为减轻THC的一些不良反应提供了线索。

https://cdn.ncbi.nlm.nih.gov/pmc/blobs/bb6e/12142332/a0780ce1592f/gr1.jpg

文献AI研究员

20分钟写一篇综述,助力文献阅读效率提升50倍。

立即体验

用中文搜PubMed

大模型驱动的PubMed中文搜索引擎

马上搜索

文档翻译

学术文献翻译模型,支持多种主流文档格式。

立即体验