Suppr超能文献

低氧暴露通过抑制Septin2介导的精原细胞增殖损害雄性生育能力。

Hypoxia exposure impairs male fertility via inhibiting Septin2-mediated spermatogonial proliferation.

作者信息

Li Zhibin, Li Shuying, Xiao Yufeng, Guo Junfeng, Zhou Jianchun, Chen Yang, Yang Juan, Gong Chunli, He Bing, Wu Yuyun, Gao Nannan, Yang Huan, Gao Limin, Hu Hua, Zhang Yunfang, Yang Shiming

机构信息

Department of Gastroenterology, Xinqiao Hospital, Army Medical University, Chongqing, China.

Department of Obstetrics and Gynecology, Xinqiao Hospital, Army Medical University, Chongqing, China.

出版信息

Hum Reprod Open. 2025 May 14;2025(3):hoaf027. doi: 10.1093/hropen/hoaf027. eCollection 2025.

Abstract

STUDY QUESTION

What are the molecular mechanisms underlying hypoxia-induced male reproductive impairment?

SUMMARY ANSWER

Hypoxia compromises Septin2 () transcription in spermatogonia, which impedes spermatogonial proliferation through protein phosphatase 2A (PP2A)-dependent AKT dephosphorylation.

WHAT IS KNOWN ALREADY

Hypoxia is associated with impaired spermatogenesis and poor sperm parameters in men. Spermatogonia proliferation, a crucial early step in spermatogenesis, is essential for maintaining the spermatogenic cell population and ensuring sperm quality. However, the connection between hypoxia and spermatogonial proliferation remains poorly understood, and treatment options for hypoxia-related reproductive disorders are limited.

STUDY DESIGN SIZE DURATION

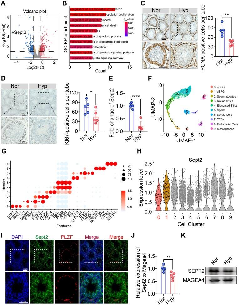
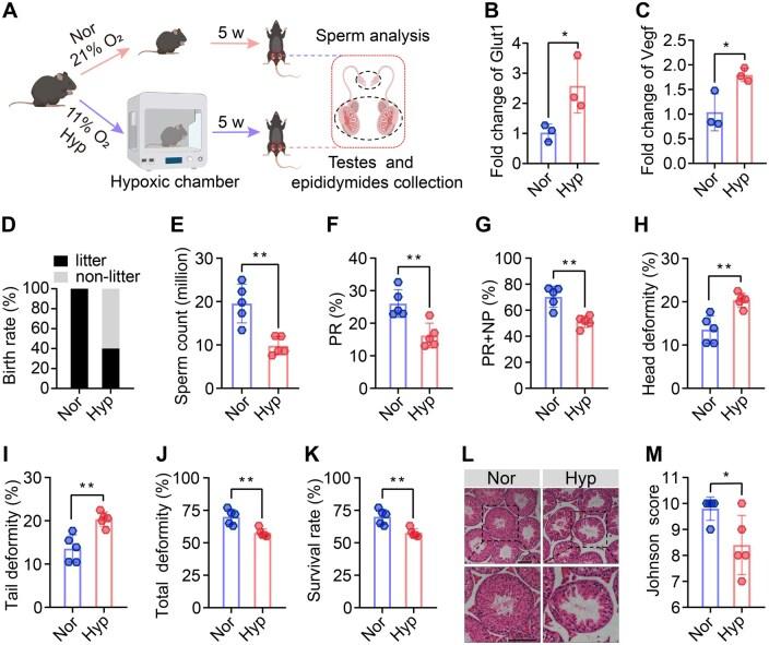
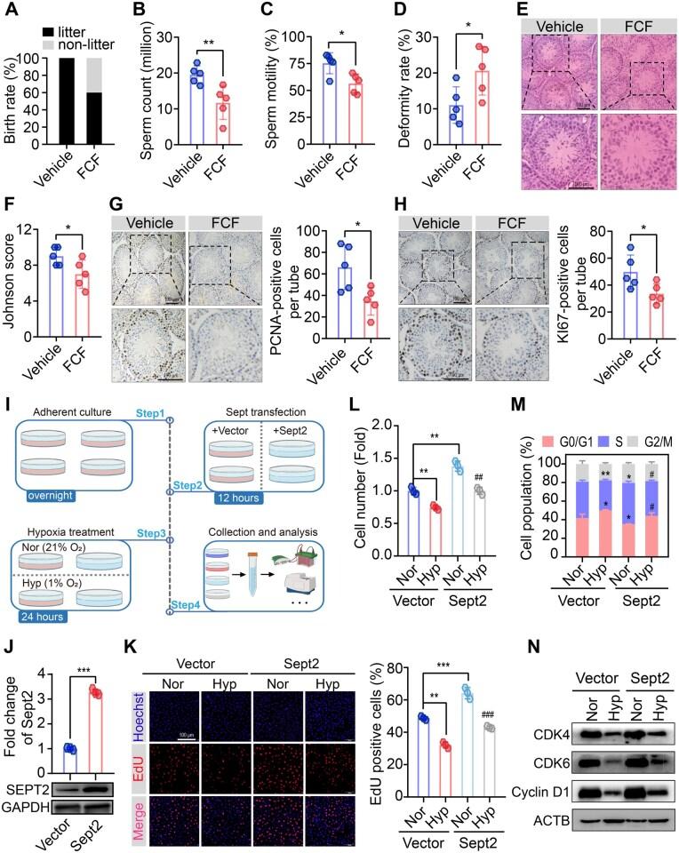
A cross-sectional study analyzed semen samples from 24 high-altitude (HA) residents, 6 pathological hypoxia (PH) patients, and 19 healthy controls to evaluate hypoxia-associated sperm parameter alterations. Complementary animal studies employing a hypobaric chamber-induced hypoxic mouse model (n = 5) confirmed reproductive impairments through assessment of birth rates, sperm quality, and testicular histopathology. Transcriptomic profiling of hypoxic versus normoxic mouse testes (n = 3/group) identified spermatogonial proliferation defects as a predominant pathological feature and pinpointed as a candidate mediator. Subsequent mechanistic investigations employed hypoxic culture of spermatogonial cell lines under hypoxic conditions coupled with pharmacological modulation of PP2A activity in mice (n = 3-5 per intervention group) to delineate the underlying molecular pathways.

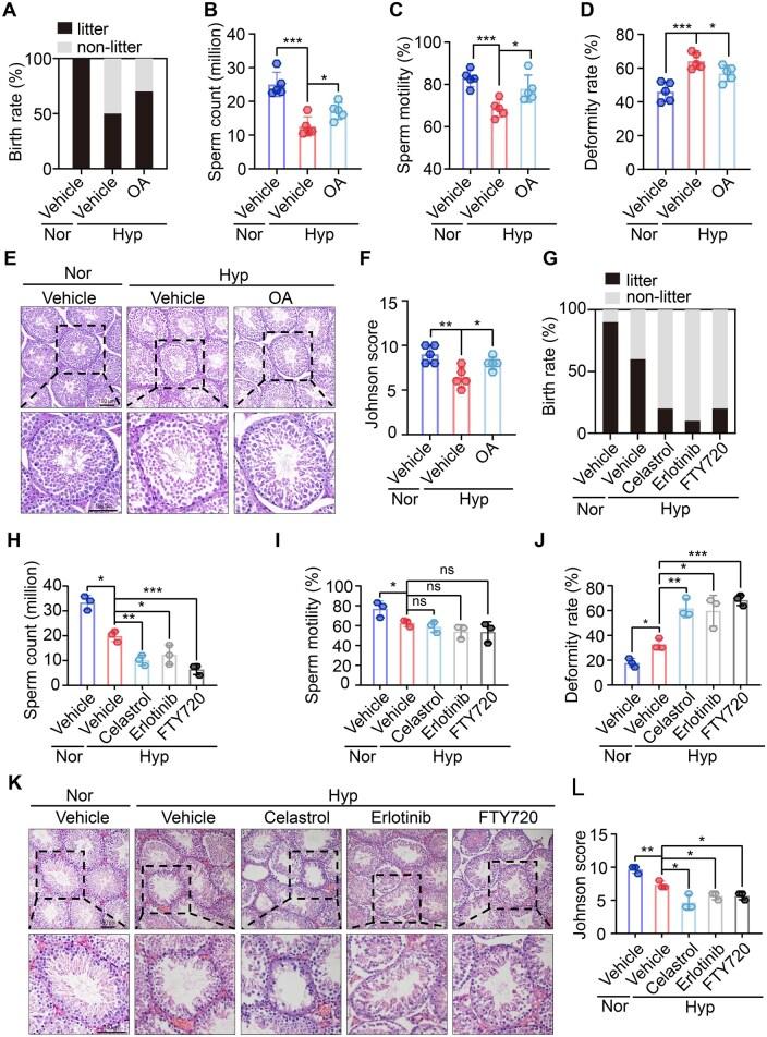
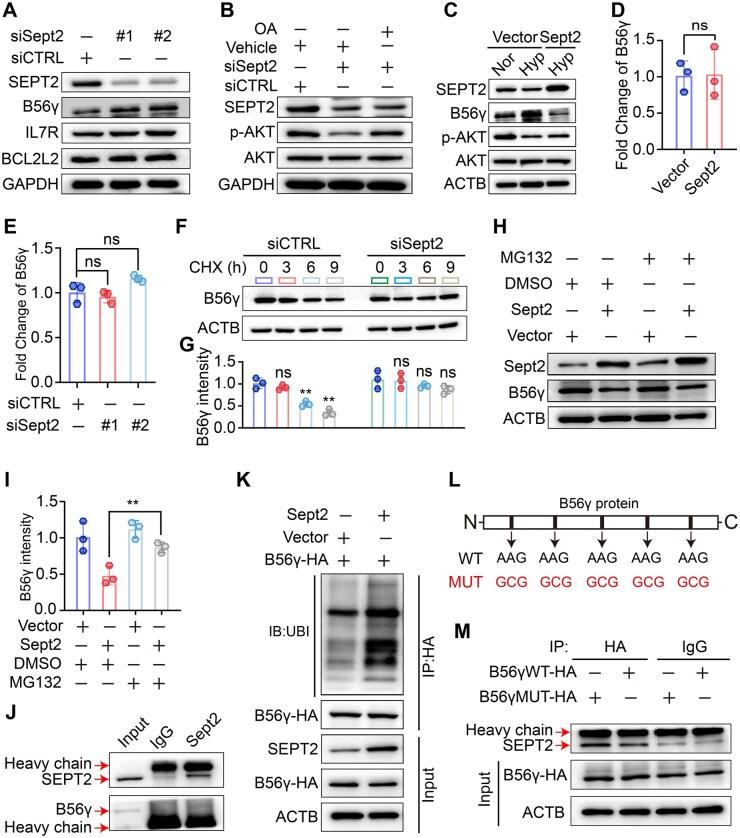
PARTICIPANTS/MATERIALS SETTING METHODS: Semen parameters were evaluated using computer-assisted sperm analysis (CASA; for sperm concentration, count, and motility), morphological staining (Pap staining for sperm deformity), and eosin-nigrosin staining (for sperm viability). In the hypoxic mouse model, fertility outcomes were assessed through fertility assessment (mating experiments), sperm parameters (CASA), testicular histology (H&E staining), and spermatogonia proliferation (immunohistochemistry and qPCR). In hypoxic spermatogonial cell models, cell proliferation was detected using CCK-8, EdU incorporation, flow cytometry, and western blotting. manipulation (knockdown/overexpression), followed by mechanistic analyses (dual-luciferase reporter assay, DNA pulldown/mass spectrometry, TMT-based quantitative proteomics, co-immunoprecipitation, etc.), was performed to investigate the mechanism underlying hypoxia-regulated spermatogonia proliferation. The SEPT2 inhibitor forchlorfenuron (FCF), the PP2A agonists celastrol, erlotinib, and FTY720, as well as PP2A inhibitor okadaic acid (OA) were used to investigate the role of the SEPT2-PP2A-AKT axis in male fertility regulation.

MAIN RESULTS AND THE ROLE OF CHANCE

Both human populations (HA residents and PH patients) and mouse model consistently demonstrated hypoxia-related reproductive dysfunction. Mechanistic analyses revealed that hypoxia significantly downregulated expression in spermatogonia, concomitant with impaired proliferative capacity. knockdown in normoxic mice phenocopied the hypoxia-induced defects in spermatogenesis. Complementary studies confirmed that depletion impaired spermatogonial proliferation by inducing G1-S phase arrest, while its overexpression mitigated hypoxia-related proliferative defects. Further investigation revealed that hypoxia disrupts transcription by interfering with the binding of RNA polymerase II subunit A (POLR2A) to the promoter. The consequent reduction in expression led to stabilization of the B56γ regulatory subunit of PP2A, resulting in enhanced AKT dephosphorylation and subsequent suppressed spermatogonial proliferation. Pharmacological intervention with the PP2A inhibitor OA restored reproductive competence and sperm quality in hypoxic mice, whereas PP2A agonists exacerbated these deficits.

LARGE SCALE DATA

RNA-seq data are deposited in China National Center for Bioinformation (CNCB) under accession number PRJCA035733.

LIMITATIONS REASONS FOR CAUTION

This study focused on the effects of hypoxia on sperm parameters. Additional factors such as alterations in reproductive hormones and sexual function may contribute to hypoxia-induced infertility and warrant further research.

WIDER IMPLICATIONS OF THE FINDINGS

This study identifies the SEPT2-PP2A/B56γ-AKT axis as a key regulator in hypoxia-related spermatogonia proliferation impairment. PP2A inhibitors such as OA may offer a therapeutic strategy to protect male fertility under hypoxic conditions.

STUDY FUNDING/COMPETING INTERESTS: This work was supported by the National Natural Science Foundation of China (No. 82101688) and Natural Science Foundation of Chongqing (No. CSTB2022NSCQ-MSX0943). The authors have no conflicts of interest to declare.

摘要

研究问题

低氧诱导男性生殖功能障碍的分子机制是什么?

总结答案

低氧会损害精原细胞中Septin2()的转录,通过蛋白磷酸酶2A(PP2A)依赖性的AKT去磷酸化来阻碍精原细胞增殖。

已知信息

低氧与男性精子发生受损和精子参数不佳有关。精原细胞增殖是精子发生过程中至关重要的早期步骤,对于维持生精细胞群体和确保精子质量至关重要。然而,低氧与精原细胞增殖之间的联系仍知之甚少,且针对低氧相关生殖障碍的治疗选择有限。

研究设计、规模、持续时间:一项横断面研究分析了24名高海拔(HA)居民、6名病理性低氧(PH)患者和19名健康对照者的精液样本,以评估与低氧相关的精子参数改变。采用低压舱诱导的低氧小鼠模型(n = 5)进行的补充动物研究,通过评估出生率、精子质量和睾丸组织病理学证实了生殖功能障碍。对低氧与常氧小鼠睾丸(n = 3/组)进行转录组分析,确定精原细胞增殖缺陷是主要病理特征,并将 确定为候选介质。随后的机制研究采用低氧条件下精原细胞系的低氧培养,并对小鼠(每个干预组n = 3 - 5)的PP2A活性进行药理学调节,以阐明潜在的分子途径。

参与者/材料、设置、方法:使用计算机辅助精子分析(CASA;用于精子浓度、计数和活力)、形态学染色(巴氏染色用于精子畸形)和伊红 - 苯胺黑染色(用于精子活力)评估精液参数。在低氧小鼠模型中,通过生育力评估(交配实验)、精子参数(CASA)、睾丸组织学(苏木精 - 伊红染色)和精原细胞增殖(免疫组织化学和定量聚合酶链反应)评估生育结果。在低氧精原细胞模型中,使用CCK - 8、EdU掺入、流式细胞术和蛋白质印迹检测细胞增殖。进行 操作(敲低/过表达),随后进行机制分析(双荧光素酶报告基因检测、DNA下拉/质谱、基于TMT的定量蛋白质组学、免疫共沉淀等),以研究低氧调节精原细胞增殖的机制。使用Septin2抑制剂氯吡脲(FCF)、PP2A激动剂雷公藤红素、厄洛替尼和FTY720以及PP2A抑制剂冈田酸(OA)来研究Septin2 - PP2A - AKT轴在男性生育调节中的作用。

主要结果及偶然性的作用

人类群体(HA居民和PH患者)和小鼠模型均一致显示出与低氧相关的生殖功能障碍。机制分析表明,低氧显著下调精原细胞中 的表达,同时增殖能力受损。在常氧小鼠中敲低 可模拟低氧诱导的精子发生缺陷。补充 研究证实, 缺失通过诱导G1 - S期阻滞损害精原细胞增殖,而其过表达可减轻与低氧相关的增殖缺陷。进一步研究表明,低氧通过干扰RNA聚合酶II亚基A(POLR2A)与 启动子的结合来破坏 转录。 表达的相应降低导致PP2A的B56γ调节亚基稳定,导致AKT去磷酸化增强,随后精原细胞增殖受到抑制。用PP2A抑制剂OA进行药理学干预可恢复低氧小鼠的生殖能力和精子质量,而PP2A激动剂则加剧了这些缺陷。

大规模数据

RNA测序数据已存入中国国家生物信息中心(CNCB),登录号为PRJCA035733。

局限性、谨慎原因:本研究聚焦于低氧对精子参数的影响。生殖激素和性功能改变等其他因素可能导致低氧诱导的不育,值得进一步研究。

研究结果的更广泛影响

本研究确定Septin2 - PP2A/B56γ - AKT轴是低氧相关精原细胞增殖损伤的关键调节因子。PP2A抑制剂如OA可能为保护低氧条件下的男性生育力提供一种治疗策略。

研究资金/利益冲突:本研究得到中国国家自然科学基金(编号82101688)和重庆市自然科学基金(编号CSTB2022NSCQ - MSX0943)的支持。作者声明无利益冲突。

https://cdn.ncbi.nlm.nih.gov/pmc/blobs/26cb/12145212/faec330f1069/hoaf027f1.jpg

文献AI研究员

20分钟写一篇综述,助力文献阅读效率提升50倍。

立即体验

用中文搜PubMed

大模型驱动的PubMed中文搜索引擎

马上搜索

文档翻译

学术文献翻译模型,支持多种主流文档格式。

立即体验