Suppr超能文献

肿瘤相关交感神经促进爱泼斯坦-巴尔病毒阳性弥漫性大B细胞淋巴瘤的进展。

Tumor-Associated Sympathetic Nerves Promote the Progression of Epstein-Barr Virus-Positive Diffuse Large B-Cell Lymphoma.

作者信息

Huang Silan, Lei Dexin, Yang Linbin, Bi Aiwei, Wang Yanlou, Zhang Peng, Zhuang Dongyu, Liu Honglian, Cai Qingqing, Nie Man, Xia Yi

机构信息

Department of Medical Oncology, State Key Laboratory of Oncology in South China, Guangdong Provincial Clinical Research Center for Cancer, Collaborative Innovation Center for Cancer Medicine, Sun Yat-sen University Cancer Center, Guangzhou, 510060, P. R. China.

Breast Tumor Center, Guangdong Provincial Key Laboratory of Malignant Tumor Epigenetics and Gene Regulation, Medical Research Center, Sun Yat-sen Memorial Hospital, Sun Yat-sen University, Guangzhou, Guangdong, P. R. China.

出版信息

Adv Sci (Weinh). 2025 Sep;12(33):e13580. doi: 10.1002/advs.202413580. Epub 2025 Jun 9.

Abstract

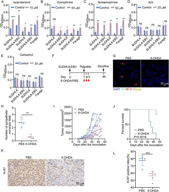
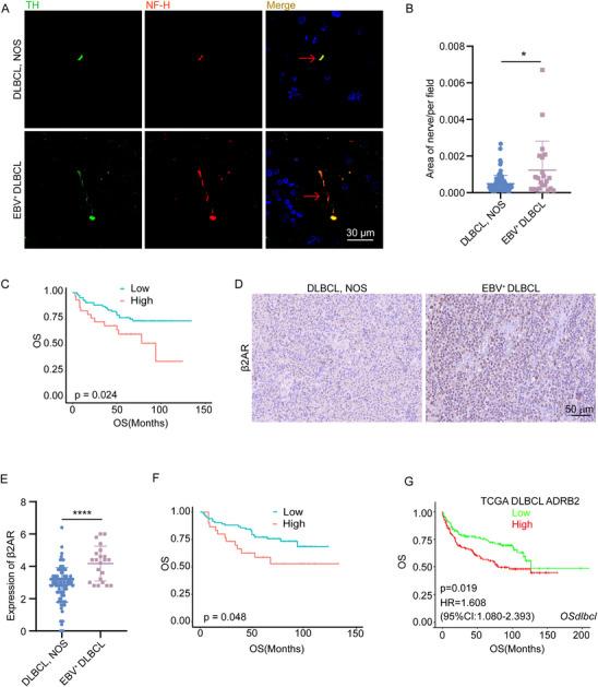
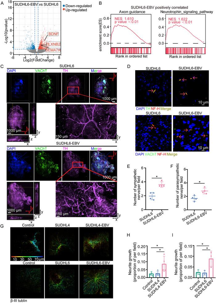
Epstein-Barr virus-positive (EBV) diffuse large B-cell lymphoma (DLBCL) exhibits a poorer prognosis with limited treatment options. Although recent evidence indicates that the peripheral nervous system is associated with tumor progression, its role in EBVDLBCL remains poorly understood. In the cohort, patients with EBV⁺DLBCL exhibit significantly shorter overall survival (OS). Two EBVDLBCL cell lines are established and characterized. Although cell proliferation does not differ significantly in vitro, tumors derived from EBV DLBCL cells demonstrate accelerated growth compared to their parental counterparts in mouse models. Mechanistically, transcriptome analysis reveals the upregulation of axonogenesis-related genes and pathways in EBVDLBCL tumors. Immunostaining confirms increased nerve fiber infiltration in SUDHL6-EBV xenografts and enhance neurite outgrowth from dorsal root ganglia co-cultured with EBVDLBCL cells. Both in vitro and in vivo experiments show that sympathetic nerves promote tumor growth via β2-adrenergic receptors (β2ARs), which are attenuated by selective β2AR blockers. Clinically, EBV⁺DLBCL patient samples show more sympathetic nerve fibers and higher β2AR expression, both of which are associated with poorer survival. Furthermore, a meta-analysis suggests that beta-blocker use is linked to a reduced risk of cancer-specific mortality. Together, these findings suggest that sympathetic nerve innervation drives the progression of EBVDLBCL via β2ARs, highlighting a potential therapeutic target.

摘要

爱泼斯坦-巴尔病毒阳性(EBV)弥漫性大B细胞淋巴瘤(DLBCL)预后较差,治疗选择有限。尽管最近的证据表明外周神经系统与肿瘤进展有关,但其在EBV-DLBCL中的作用仍知之甚少。在该队列中,EBV⁺DLBCL患者的总生存期(OS)明显较短。建立并表征了两种EBV-DLBCL细胞系。虽然细胞增殖在体外没有显著差异,但在小鼠模型中,源自EBV DLBCL细胞的肿瘤与其亲代细胞相比生长加速。从机制上讲,转录组分析揭示了EBV-DLBCL肿瘤中轴突发生相关基因和通路的上调。免疫染色证实SUDHL6-EBV异种移植中神经纤维浸润增加,并增强了与EBV-DLBCL细胞共培养的背根神经节的神经突生长。体外和体内实验均表明,交感神经通过β2-肾上腺素能受体(β2ARs)促进肿瘤生长,而选择性β2AR阻滞剂可减弱这种作用。临床上,EBV⁺DLBCL患者样本显示更多的交感神经纤维和更高的β2AR表达,这两者均与较差的生存率相关。此外,一项荟萃分析表明,使用β受体阻滞剂与降低癌症特异性死亡率的风险有关。总之,这些发现表明交感神经支配通过β2ARs驱动EBV-DLBCL的进展,突出了一个潜在的治疗靶点。

https://cdn.ncbi.nlm.nih.gov/pmc/blobs/6b21/12412552/a76ef6ac4ee3/ADVS-12-e13580-g008.jpg

文献AI研究员

20分钟写一篇综述,助力文献阅读效率提升50倍。

立即体验

用中文搜PubMed

大模型驱动的PubMed中文搜索引擎

马上搜索

文档翻译

学术文献翻译模型,支持多种主流文档格式。

立即体验