Suppr超能文献

神经发育障碍相关变异的杂合性在小鼠的行为、神经元发育和突触传递方面产生了明显的缺陷。

Heterozygosity for neurodevelopmental disorder-associated variants yields distinct deficits in behavior, neuronal development, and synaptic transmission in mice.

作者信息

Ishchenko Yevheniia, Jeng Amanda T, Feng Shufang, Nottoli Timothy, Manriquez-Rodriguez Cindy, Nguyen Khanh K, Carrizales Melissa G, Vitarelli Matthew J, Corcoran Ellen E, Greer Charles A, Myers Samuel A, Koleske Anthony J

机构信息

Department of Molecular Biophysics and Biochemistry, Yale University, New Haven, United States.

Department of Neuroscience, Yale School of Medicine, New Haven, United States.

出版信息

Elife. 2025 Jun 9;13:RP103620. doi: 10.7554/eLife.103620.

Abstract

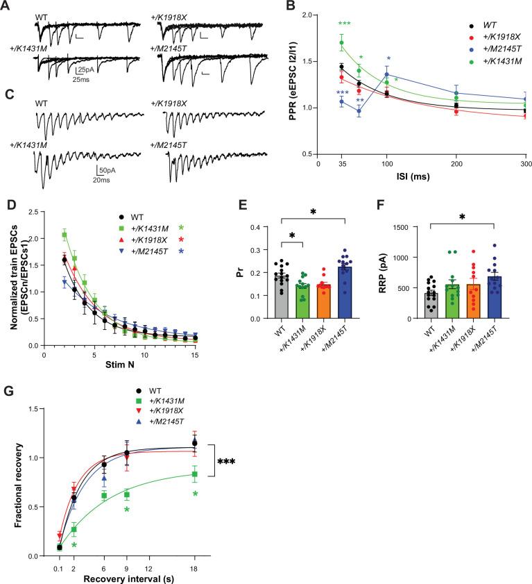
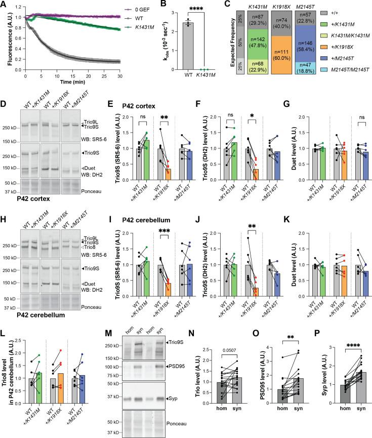
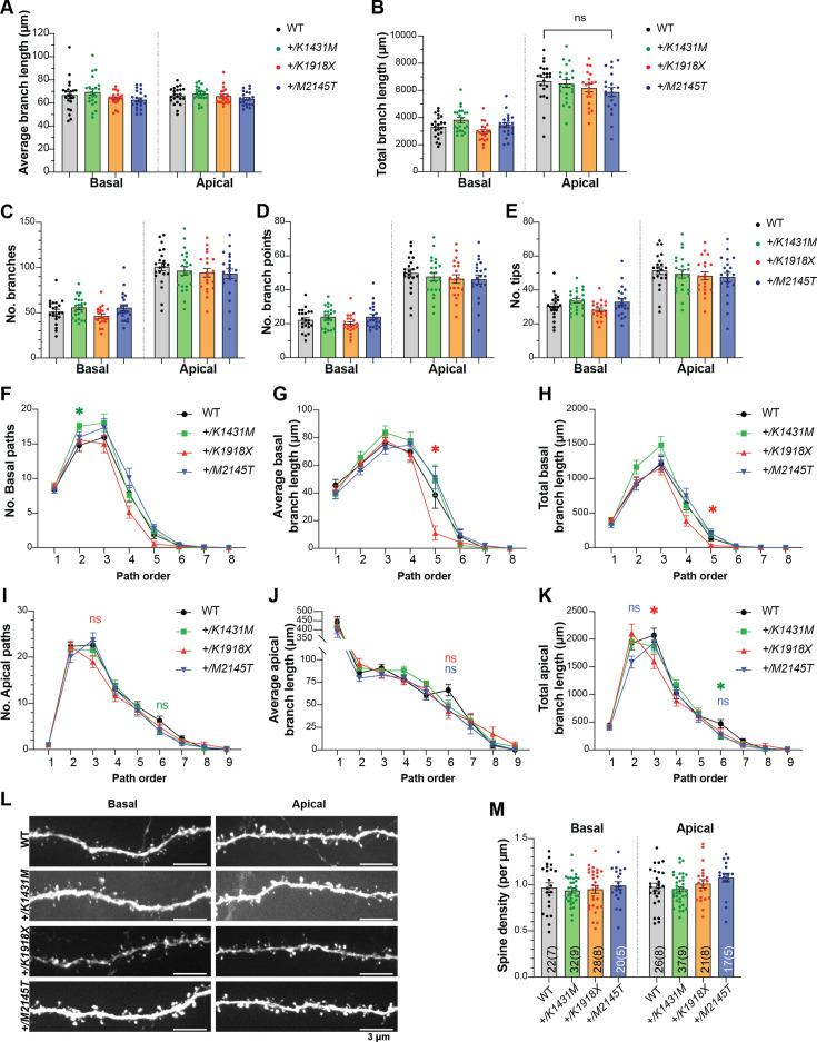
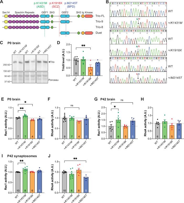
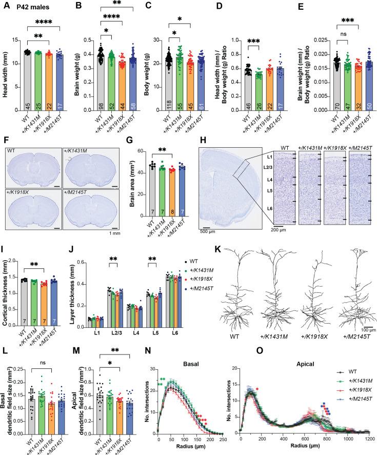
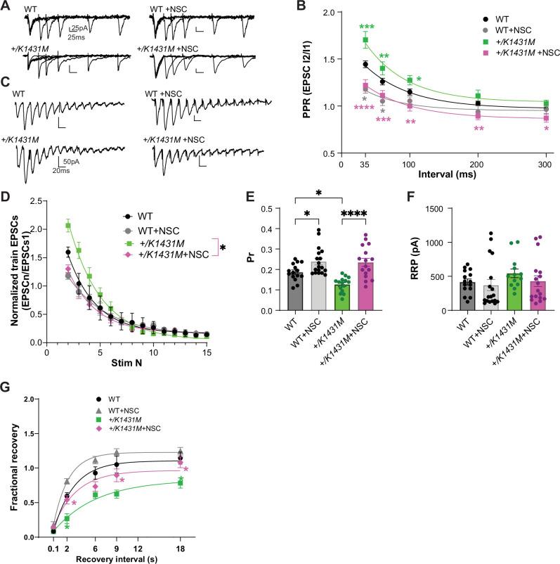
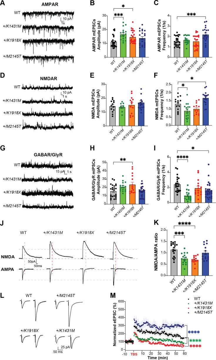
Genetic variants in are associated with neurodevelopmental disorders (NDDs) including schizophrenia (SCZ), autism spectrum disorder (ASD), and intellectual disability. TRIO uses its two guanine nucleotide exchange factor (GEF) domains to activate GTPases (GEF1: Rac1 and RhoG; GEF2: RhoA) that control neuronal development and connectivity. It remains unclear how discrete variants differentially impact these neurodevelopmental events. Here, we investigate how heterozygosity for NDD-associated variants - (ASD), (SCZ) and (bipolar disorder, BPD) - impacts mouse behavior, brain development, and synapse structure and function. Heterozygosity for different variants impacts motor, social, and cognitive behaviors in distinct ways that model clinical phenotypes in humans. variants differentially impact head and brain size, with corresponding changes in dendritic arbors of motor cortex layer 5 pyramidal neurons (M1 L5 PNs). Although neuronal structure was only modestly altered in the variant heterozygotes, we observe significant changes in synaptic function and plasticity. We also identified distinct changes in glutamate synaptic release in and cortico-cortical synapses. The TRIO K1431M GEF1 domain has impaired ability to promote GTP exchange on Rac1, but mice exhibit increased Rac1 activity, associated with increased levels of the Rac1 GEF Tiam1. Acute Rac1 inhibition with NSC23766 rescued glutamate release deficits in variant cortex. Our work reveals that discrete NDD-associated variants yield overlapping but distinct phenotypes in mice, demonstrates an essential role for Trio in presynaptic glutamate release, and underscores the importance of studying the impact of variant heterozygosity in vivo.

摘要

基因变异与包括精神分裂症(SCZ)、自闭症谱系障碍(ASD)和智力障碍在内的神经发育障碍(NDDs)相关。TRIO利用其两个鸟嘌呤核苷酸交换因子(GEF)结构域激活控制神经元发育和连接的GTP酶(GEF1:Rac1和RhoG;GEF2:RhoA)。目前尚不清楚离散的基因变异如何不同地影响这些神经发育事件。在这里,我们研究了与NDD相关的基因变异——(ASD)、(SCZ)和(双相情感障碍,BPD)——的杂合性如何影响小鼠行为、大脑发育以及突触结构和功能。不同基因变异的杂合性以不同方式影响运动、社交和认知行为,模拟人类临床表型。基因变异不同地影响头部和大脑大小,运动皮层第5层锥体神经元(M1 L5 PNs)的树突分支也有相应变化。尽管在基因变异杂合子中神经元结构仅发生适度改变,但我们观察到突触功能和可塑性有显著变化。我们还在和皮质-皮质突触中发现了谷氨酸突触释放的明显变化。TRIO K1431M GEF1结构域促进Rac1上GTP交换的能力受损,但小鼠表现出Rac1活性增加,这与Rac1 GEF Tiam1水平升高有关。用NSC23766急性抑制Rac1可挽救基因变异皮层中的谷氨酸释放缺陷。我们的工作表明,离散的与NDD相关的基因变异在小鼠中产生重叠但不同的表型,证明了Trio在突触前谷氨酸释放中的重要作用,并强调了在体内研究变异杂合性影响的重要性。

https://cdn.ncbi.nlm.nih.gov/pmc/blobs/2308/12148328/d880cf05aa9a/elife-103620-fig1.jpg

文献AI研究员

20分钟写一篇综述,助力文献阅读效率提升50倍。

立即体验

用中文搜PubMed

大模型驱动的PubMed中文搜索引擎

马上搜索

文档翻译

学术文献翻译模型,支持多种主流文档格式。

立即体验